
![]() |
Μανώλης Καπάνταης, Δασολόγος-Περιβαλλοντολόγος, τ. Δ/ντης Πρασίνου |
Μέρος Β΄
Τα αστικά δέντρα ως δομικό στοιχείο του αστικού φυσικού τοπίου στην πόλη και σχετικό με το σχεδιασμό των δημόσιων χώρων
Τίτλος πρωτότυπος
Arbolado Urbano como elemento estructurante del paisaje natural urbano
INFORME FINAL
Consultores:
Cynnamon Dobbs Ing. For. Ph.D., Carolina Córdova Ing. Forestal, Magdalena Olave Ing. Agrónoma, María del Pilar Olave Ing. Forestal, Marcelo D. Miranda Ing. Forestal Ph.D.
Contraparte Técnica:
Jeanne Marie Verdugo O. Ms. Urbanismo con Especialización en Ing. Ambiental U. Chile, Loreto Crovo R. Arquitecta del Paisaje, Loreto Cea B. Geógrafa, Macarena Ortiz A. Arquitecta
Ministerio de Vivienda y Urbanismo
División Técnica de Estudios y Fomento Habitacional– DITEC
Julio – 2020
.
Τα αστικά δέντρα ως δομικό στοιχείο του αστικού φυσικού τοπίου
ΤΕΛΙΚΗ ΕΚΘΕΣΗ
.
Το κείμενο που ακολουθεί έχει αποδοθεί στα Ελληνικά με σκοπό να γνωρίσουμε τον τρόπο που εργάζονται σε άλλες χώρες για τον εντοπισμό των κρίσιμων παραγόντων που επηρεάζουν τη διαχείριση και το σχεδιασμό των αστικών δέντρων στα στάδια της συγκέντρωσης δεδομένων, του σχεδιασμού, της κατασκευής και της συντήρησης. Από το αρχικό κείμενο έχουν αφαιρεθεί η βιβλιογραφία και οι παραπομπές. Όποιος ενδιαφέρεται μπορεί να ανατρέξει στο πρωτότυπο κείμενο. Ευχαριστούμε για την ευγενή χορήγηση από το Υπουργείο Περιβάλλοντος της Χιλής.
Απόδοση στα Ελληνικά
Μ. Καπάνταης,
Δασολόγος- Περιβαλλοντολόγος
τ. Δ/ντης Πρασίνου
Φεβρουάριος, 2022
ΠΕΡΙΕΧΟΜΕΝΑ
|
Α/Α |
Κεφάλαιο / Ενότητα / Παράγραφος |
| ΓΕΝΙΚΑ | |
| 1. | ΕΙΣΑΓΩΓΗ |
| 2. | ΣΤΟΧΟΙ |
| 3. | ΜΕΘΟΔΟΛΟΓΙΑ |
| 3.1. | Προσδιορισμός των εννοιών των αστικών δέντρων, του αστικού τοπίου και της πράσινης υποδομής |
| 3.2. | Προσδιορισμός στοιχείων στο αστικό φυσικό τοπίο που σχετίζονται με τη διαχείριση των αστικών δέντρων |
| 3.3. | Ανάπτυξη πρότασης δημιουργίας ενός εργαλείου για το χαρακτηρισμό των ειδών δέντρων |
| 3.3.1. | Πρόταση κατηγοριών και μεταβλητών χαρακτηρισμού αστικών ειδών δέντρων |
| 3.3.2. | Πρόταση για το εργαλείο χαρακτηρισμού των ειδών δέντρων |
| 3.3.3. | Ανάπτυξη πρότασης για έναν τύπο αρχείου καταγραφής μεταβλητών και δεικτών (τυπογραφικό φύλλο), οι οποίοι περιγράφουν τα είδη δέντρων |
| 3.4. | Πρόταση ευαισθητοποίησης και διάδοσης για τη διαχείριση των αστικών δέντρων |
| 3.4.1. | Προσδιορισμός των πτυχών που έχουν προτεραιότητα από καταρτισμένους επιστήμονες και τεχνικούς που εμπλέκονται στη διαδικασία ανάλυσης, σχεδιασμού, κατασκευής και φροντίδας |
| 3.4.2. | Πρόταση για διάγραμμα διαδικασίας διαχείρισης των δέντρων αστικών χώρων πρασίνου |
| 3.4.3. | Πρόταση ευαισθητοποίησης για επαγγελματίες από το MINVU |
| 4. | ΑΠΟΤΕΛΕΣΜΑΤΑ |
| 4.1. | Έννοιες αστικού πρασίνου, αστικού τοπίου και πράσινων υποδομών |
| 4.1.1. | Εννοιολογικό πλαίσιο που σχετίζεται με το αστικό δέντρο |
| 4.1.2. | Ενσωμάτωση της έννοιας των αστικών δέντρων σε δημόσια έγγραφα που χρησιμοποιούνται από το Υπουργείο Οικισμού και Πολεοδομίας |
| 4.2. | Προσδιορισμός κρίσιμων αστικών στοιχείων για την ανάπτυξη των δέντρων |
| 4.2.1. | Κρίσιμα αστικά στοιχεία |
| 4.2.2. | Κρίσιμες δράσεις για τη φροντίδα των αστικών δέντρων |
| 4.3. | Πρόταση χαρακτηρισμού αστικών δέντρων |
| 4.3.1. | Μεταβλητές χαρακτηρισμού αστικών ειδών δέντρων |
| 4.3.2. | Αιτιολόγηση των προτεινόμενων μεταβλητών χαρακτηρισμού |
| 4.3.2.1. | Κατηγορία αναγνώρισης του είδους (ταξινόμηση) |
| 4.3.2.2. | Κατηγορία προέλευσης, κατανομής και κατάσταση διατήρησης |
| 4.3.2.3. | Μορφολογική κατηγορία του είδους |
| 4.3.2.4. | Κατηγορία ανοχής στις κλιματικές συνθήκες |
| 4.3.2.5. | Κατηγορία Εδαφικής ανοχής |
| 4.3.2.6. | Κατηγορία που σχετίζεται με την τοποθεσία |
| 4.3.2.7. | Κατηγορία διακοσμητικών χαρακτήρων |
| 4.3.2.8. | Κατηγορία που σχετίζεται με το χειρισμό |
| 4.3.3. | Πρόταση σχεδιασμού Έντυπου Φύλλου |
| 4.3.4. | Εργαλείο χαρακτηρισμού δεδομένων κατασκευής |
| 4.3.5. | Συστάσεις για τη χρήση του εργαλείου χαρακτηρισμού ειδών |
| 4.4. | Πρόταση ευαισθητοποίησης και διάδοσης για τη διαχείριση των αστικών δέντρων |
| 4.4.1. | Ανάλυση έρευνας σύμφωνα με τα συμμετέχοντα ιδρύματα |
| 4.4.2. | Ανάλυση της έρευνας σύμφωνα με τα στάδια του έργου |
| 4.4.3. | Πρόταση διαγράμματος ροής στη διαχείριση του αστικού δέντρου |
| 4.4.4. | Προκαταρκτική πρόταση για την ευαισθητοποίηση των επαγγελματιών MINVU |
| 4.4.4.1. | Διαγνωστικό στάδιο |
| 4.4.4.2. | Στάδιο σχεδίασης |
| 4.4.4.3. | Στάδιο κατασκευής |
| 4.4.4.4 | Στάδιο φροντίδας και παρακολούθησης |
| 4.4.4.5. | Πρόταση ελάχιστου περιεχομένου ευαισθητοποίησης |
| 4.4.5. | Πρόταση για διάδοση και χρήση του εργαλείου χαρακτηρισμού δέντρων αστικό |
| 4.4.6. | Σύντομες προτάσεις για διαγωνισμούς για έργα αστικών δέντρων |
| 5. | ΤΕΛΙΚΑ ΣΥΜΠΕΡΑΣΜΑΤΑ ΚΑΙ ΣΥΣΤΑΣΕΙΣ |
.
Τα αστικά δέντρα ως δομικό στοιχείο του αστικού φυσικού τοπίου
ΓΕΝΙΚΑ
Αυτή η έκθεση περιέχει τα τελικά αποτελέσματα από την εκπόνηση της μελέτης «Τα αστικά Δέντρα ως δομικό στοιχείο του αστικού φυσικού τοπίου», της οποίας ο γενικός στόχος είναι να καθορίσει και να καθιερώσει εκείνες τις μεταβλητές των αστικών δέντρων, που εξηγούν την οικολογική, την τοπιογραφική, την περιβαλλοντική και την πολιτιστική ταυτότητα τους. Οι οποίες είναι η προϋπόθεση για την κεντρική διακυβέρνηση τους, που να είναι στοχοθετημένη οικονομικά και κοινωνικά, για τη διευκόλυνση της λήψης αποφάσεων στα στάδια των έργων σε αστικές περιοχές, από το σημείο της συγκέντρωσης και ανάλυσης των δεδομένων στοιχείων, του σχεδιασμού, της κατασκευής, της παρακολούθησης (χρόνος εγγύησης) και μέχρι της φροντίδας τους.
Για αυτό, σ’ αυτή την έκθεση παρουσιάζονται ορισμοί και συναφείς έννοιες των αστικών δέντρων, λαμβάνοντας υπόψη παγκόσμια την ανάλυσή τους. Προσδιορίζει επίσης πώς να ενσωματώνεται στις εθνικές αστικές πολιτικές η έννοια των αστικών δέντρων. Αυτό μας επιτρέπει να κατανοήσουμε τα αστικά δέντρα ως πρωταρχικό στοιχείο στη μελλοντική ανάπτυξη των πόλεων.
Σύμφωνα με την αναθεώρηση που έγινε, ο πληρέστερος ορισμός είναι αυτός που προτείνει ο FAO1, ο οποίος χρησιμοποιείται εκτενώς και διεθνώς στις πολιτικές των αστικών δέντρων. Ορίζει λοιπόν τα αστικά δέντρα ως δίκτυα ή συστήματα που περιλαμβάνουν όλα τα δάση, τις ομάδες δέντρων και τα μεμονωμένα δέντρα που βρίσκονται σε αστικές και περιαστικές περιοχές. Αυτά περιλαμβάνουν τα δάση, τα δέντρα στους δρόμους, τα δέντρα σε πάρκα, σε δημόσιους και ιδιωτικούς κήπους, όπως και τα δέντρα σε άγονες τοποθεσίες. Η πολυλειτουργικότητα των αστικών δέντρων ξεχωρίζει, αφού παρέχει υπηρεσίες οικοσυστήματος που σχετίζονται με βελτιώσεις περιβαλλοντικά και κοινωνικά στην πόλη.
[1Οργανισμός Τροφίμων και Γεωργίας (FAO). (2016). Οδηγίες για την αστική και περιαστική δασοκομία, από τους F. Salbitano, S. Borelli, M. Conigliaro και Y. Chen. FAO Forestry Paper No. 178. Rome, Food and Agriculture Organisation of the United Nations.]
Από την άλλη πλευρά, στα δημόσια έγγραφα (νόμοι, εγκύκλιοι, υπ. αποφάσεις κ.λ.π.) που εξετάστηκαν, δεν βρέθηκε ένα στρατηγικό ή πολιτικό όραμα για τη διαχείριση των δέντρων, που να παρέχει κατευθυντήριες γραμμές για τη σωστή λήψη αποφάσεων σε κυβερνητικό επίπεδο, τόσο για δημόσιους όσο και για ιδιωτικούς χώρους. Τα αστικά δέντρα στερούνται μιας πολιτικής που να αναγνωρίζει τη βλάστηση (ή τη φύση στην πόλη) ως θεμελιώδες στοιχείο της βιώσιμης και ανθεκτικής πόλης, όπου να τονίζεται τόσο ο διευκολυντικός τους ρόλος στο μετριασμό των επιπτώσεων όσο και της προσαρμογής στην κλιματική αλλαγή, αλλά και που επίσης, ξεχωρίζει με έμφαση ο ρόλος τους στην ευημερία και στην υγεία των ανθρώπων.
Η προώθηση της ποσότητας, της ποιότητας και της καλύτερης κατανομής των δέντρων στις πόλεις σχετίζεται με την ικανότητα τους να παρέχουν οικοσυστημικές υπηρεσίες, διαδραματίζοντας έτσι θεμελιώδη ρόλο για τη διασφάλιση της επιτυχίας του έργου τους μακροπρόθεσμα.
Για αυτό, πρώτα απ’ όλα, προσδιορίζονται τα χαρακτηριστικά των ειδών δέντρων. Επιπλέον, εντοπίζονται εκείνα τα στοιχεία της πόλης που θα μπορούσαν να περιορίσουν τη σωστή ανάπτυξη και τη διαχείριση του δέντρου, μειώνοντας έτσι τις δυνατότητές του να παρέχει οικοσυστημικές υπηρεσίες που να συμμορφώνονται με τις επιπτώσεις που καθορίζονται κατά τη μελέτη και εκτέλεση ενός έργου δεντροφύτευσης.
Οι στόχοι ενός έργου (πρασίνου), που εκτελείται με δενδροφυτεύσεις μπορεί να είναι ποικίλοι, όπως, μεταξύ άλλων περιβαλλοντικοί, κοινωνικοί, οικονομικοί και αισθητικοί. Ως εκ τούτου, αυτή η μελέτη που εκπονήθηκε, προτείνει να ληφθούν υπόψη διαφορετικές μεταβλητές και συνθήκες που σχετίζονται με τη διαχείριση των ειδών δέντρων.
Ως συμπλήρωμα των ανωτέρω, καθορίζονται οκτώ (8) κατηγορίες και τριάντα τέσσερις (34) μεταβλητές χαρακτηρισμού των ειδών των δέντρων, οι οποίες είναι καθοριστικές για την ανάπτυξή τους, τη διατήρηση τους και την παροχή από αυτά οικοσυστημικών υπηρεσιών. Οι μεταβλητές του κάθε είδους δέντρου θα μας καθοδηγήσουν για τη συγκέντρωση και ανάλυση των δεδομένων, τη χαρτογράφηση και τη φροντίδα αυτών, βελτιώνοντας έτσι την επιτυχία του έργου της δεντροφύτευσης σε έργα αστικών περιοχών.
Οι κατηγορίες των μεταβλητών του χαρακτηρισμού των ειδών των δέντρων οργανώθηκαν ως εξής:
- αναγνώριση (ταξινόμηση),
- προέλευση, κατάσταση κατανομής και διατήρησης,
- μορφολογία του είδους,
- ανοχή στις κλιματικές συνθήκες,
- ανοχή σε εδαφικές συνθήκες,
- συνθήκες που σχετίζονται με τοποθεσία,
- διακοσμητικός χαρακτήρας και
- ανάγκες – εργασίες που σχετίζονται με τη φροντίδα.
Με τις μεταβλητές και τους δείκτες, κατασκευάστηκε ένα εύχρηστο εργαλείο, το οποίο περιλαμβάνει όλα εκείνα τα στοιχεία που πρέπει να ληφθούν υπόψη, για την κατανόηση του δέντρου στο αστικό του πλαίσιο και τη γεωγραφική του θέση, σε κάθε στάδιο ανάπτυξης ενός έργου. Ο πίνακας συμπληρώθηκε με πληροφορίες από είκοσι πέντε (25) είδη που χρησιμοποιούνται συνήθως σε πόλεις της, κατόπιν συμφωνίας με τον τεχνικό μελετητή αυτής της έκθεσης.
Από την άλλη, προτάθηκε ο σχεδιασμός ενός τυποποιημένου φύλλου χάρτου, που να συνοψίζει γραφικά τα χαρακτηριστικά του κάθε είδους, επιτρέποντας την αναγνώριση και την εκτίμηση των απαιτήσεων του, ανάλογα με το γεωγραφικό του πλαίσιο ανάπτυξης.
Αυτό το υπόβαθρο που αναφέρθηκε παραπάνω, είναι μια συμβολή στα διάφορα στάδια των έργων αστικών δέντρων: της συγκέντρωσης δεδομένων, του σχεδιασμού, της κατασκευής και της φροντίδας. Οι δείκτες που προτείνονται στο εργαλείο χαρακτηρισμού των ειδών είναι αρκετά ευέλικτοι για να μπορεί να γίνονται συνεχείς βελτιώσεις. Από την άλλη πλευρά, συνιστάται μόνιμη επανεξέταση του πίνακα, προκειμένου να αξιολογηθεί η αποτελεσματικότητα της χρήσης του σε τοπικό και περιφερειακό επίπεδο.
Εφαρμόστηκε έρευνα για τον εντοπισμό των κρίσιμων παραγόντων που επηρεάζουν τη διαχείριση και το σχεδιασμό των αστικών δέντρων στα στάδια της συγκέντρωσης δεδομένων, του σχεδιασμού, της κατασκευής και της φροντίδας. Στην έρευνα συμμετείχαν εξειδικευμένοι συνεργάτες (479), οι οποίοι ασχολούνται με τα αστικά δέντρα και εργάζονται σε δημόσιους φορείς (κυρίως από τις διάφορες υπηρεσίες του Υπουργείου Στέγασης και Πολεοδομίας), ιδιωτικούς οργανισμούς και από ακαδημαϊκούς οργανισμούς. Μεταξύ των απαντήσεων που αναλύθηκαν, επισημαίνεται ότι οι διάφοροι παράγοντες αναγνωρίζουν ότι η επιλογή των ειδών εξαρτάται από τον στόχο του αστικού έργου που θα αναπτυχθεί και θα υλοποιηθεί στο στάδιο του σχεδιασμού. Το υπόβαθρο που δημιουργείται από τη συλλογή και επεξεργασία δεδομένων, οι στόχοι του έργου και η χρήση του εργαλείου χαρακτηρισμού των ειδών δέντρων θα πρέπει να συμβάλλουν και να είναι οδηγός, ιδιαίτερα στο στάδιο του σχεδιασμού, αλλά και στην έρευνα και κατά τη συλλογή στοιχείων στην απογραφή (χαρτογράφηση) των δέντρων, όπως και στη φροντίδα αυτών και στα στάδια κατασκευής και συντήρησης.
Η μελέτη αυτή προτείνει για βασικό περιεχόμενο την ευαισθητοποίηση των διαφόρων φορέων, οι οποίοι συμμετέχουν στην ανάπτυξη δημόσιων χώρων ή / που έχουν και κάποια επίδραση στα αστικά δέντρα.
Έγιναν συστάσεις σχετικά με το επίπεδο προετοιμασίας που θα έπρεπε να έχουν οι επαγγελματίες Δενδροκόμοι, απαριθμώντας το ελάχιστο περιεχόμενο γνώσης και πρακτικής, η σημασία των οποίων είναι, προκειμένου να ενισχυθεί η λήψη αποφάσεων σχετικά με τα αστικά δέντρα.
Προτείνεται η ανάπτυξη μιας στρατηγικής δημόσιας πολιτικής, που να στοχεύει στην προώθηση του ρόλου των αστικών δέντρων στις πόλεις και στην εξήγηση του τρόπου χρήσης του εργαλείου του χαρακτηρισμού ειδών δέντρων, για να συμβάλει στη λήψη ορθών αποφάσεων. Το σωστό δέντρο στη σωστή θέση, επιτρέπει τη διατήρηση και την αύξηση των οφελών και των υπηρεσιών οικοσυστήματος που προσφέρουν στους ανθρώπους και στις πόλεις. Εξασφαλίζοντας έτσι ότι, τα δέντρα αναπτύσσονται σε βέλτιστες συνθήκες και έχουν καλή υγεία σε όλη τη διάρκεια του κύκλου ζωής τους. Ως σύσταση σε όσους σχεδιάζουν ή συμμετέχουν σε κάποιο από τα στάδια των έργων αστικών περιοχών, που εξετάζουν το ενδεχόμενο δεντροφύτευσης, πρέπει να έχουν κάποια προηγούμενη εξειδίκευση, ώστε να κατανοήσουν τις βασικές πτυχές της φυσιολογίας τους, της ένταξή τους στον αστικό χώρο και στη σχέση τους με τα οφέλη που προσφέρουν στους κατοίκους της πόλης. Για να γίνει η διαχείριση των δέντρων πιο τεχνική στο στάδιο κατασκευής και φροντίδας τους, συνιστάται η ύπαρξη έμπειρων επαγγελματιών και, εάν είναι δυνατόν, με κάποια πιστοποίηση δενδροκομίας για τη βελτίωση των ενεργειών στα προαναφερθέντα στάδια.
Εν τω μεταξύ, για τα στάδια συγκέντρωσης και επεξεργασίας δεδομένων και σχεδιασμού, συνιστάται η ενσωμάτωση επαγγελματιών που κατανοούν τη λειτουργία των ειδών δέντρων και τη σχέση τους με το αστικό περιβάλλον. Τέλος, προτείνεται να ενισχυθεί το έργο που αναπτύσσεται σε πολυτομεακές στρογγυλές τράπεζες, όπως αυτή που δημιουργήθηκε μεταξύ της Εθνικής Δασικής Εταιρείας, του Υπουργείου Οικισμού και Πολεοδομίας και των Δήμων, προκειμένου να προωθηθεί η ανάδειξη της σημασίας του αστικού δέντρου ως θεμελιώδες στοιχείο της υποδομής και ότι το πράσινο και απαραίτητο για τη βιώσιμη ανάπτυξη των πόλεων της Χιλής.
1. ΕΙΣΑΓΩΓΗ
Η επέκταση και πύκνωση των πόλεων είναι ένα φαινόμενο που εμφανίζεται όλο και πιο συχνά, τα τελευταία χρόνια, στις περισσότερες πόλεις του κόσμου, συμπεριλαμβανομένων και αυτών της Χιλής. Αυτό οδηγεί σε αλλαγή χρήσης γης και στεγανοποίηση, αναπροσανατολισμό των υδάτινων πόρων και, συνεπώς, απώλεια βιοποικιλότητας, δημιουργώντας έτσι αύξηση της πίεσης στους φυσικούς πόρους. Τα παραπάνω, προστιθέμενα στις επιπτώσεις της κλιματικής αλλαγής, επηρεάζουν την υγεία και την ευημερία των ανθρώπων που κατοικούν στις πόλεις. Τα αστικά δέντρα διαμορφώνονται ως στοιχεία προτεραιότητας, τα οποία επιτρέπουν την καθοδήγηση των προσπαθειών για την ανάπτυξη σχεδίων προσαρμογής και μετριασμού στην κλιματική αλλαγή, προωθώντας ζωντανές και πιο βιώσιμες πόλεις. Αυτό αποδεικνύεται από τα περιβαλλοντικά οφέλη που προσφέρουν τα αστικά δέντρα στους ανθρώπους που ζουν στις πόλεις, για παράδειγμα, συμβάλλουν στον καθαρισμό του αέρα, ρυθμίζουν τις θερμοκρασίες, μειώνουν τις επιπτώσεις των πλημμυρών και παρέχουν χώρο για αναψυχή, μεταξύ των άλλων θετικών επιπτώσεων.
Σε αυτό το πλαίσιο, το Υπουργείο Στέγασης και Πολεοδομίας (MINVU) έχει αρχίσει να αναπτύσσει μια σειρά εκδόσεων που περιλαμβάνουν εγχειρίδια, ανάπτυξη κανονιστικών και ρυθμιστικών μέτρων, που καθοδηγούν την ενσωμάτωση περιβαλλοντικών κριτηρίων, ειδικά αυτά που σχετίζονται με το αστικό δέντρο, στη διάγνωση, στον σχεδιασμό, στη διακόσμηση, στην κατασκευή, στη λειτουργία και συντήρηση δημόσιων χώρων στις πόλεις, με στόχο την προώθηση της βιώσιμης αστικής ανάπτυξης.
Για παράδειγμα, στα τέλη του 2010, το MINVU υπέγραψε συμφωνία με την Εθνική Δασική Εταιρεία (CONAF), η οποία είχε ως στόχο να εμβαθύνει τις έννοιες που σχετίζονται με την διευκόλυνση της διαβίωσης των ανθρώπων των πόλεων, των φυσικών συστημάτων και εξωραϊσμού σε αστικά προγράμματα όπως το Πρόγραμμα Αποκατάστασης Γειτονιάς.
Το 2012, το Υπουργείο Στέγασης και Πολεοδομίας υπέγραψε μαζί με τα Υπουργεία Δημοσίων Έργων (ΥΟΕ), Ενέργειας (ΜΙΝΕΜ) και Περιβάλλοντος (ΜΜΑ) τη Διυπουργική Απόφαση για την Αειφόρο Δόμηση. Το 2018 συστάθηκαν το Υπουργείο Κοινωνικής Ανάπτυξης και το Υπουργείο Οικονομίας, Ανάπτυξης και Τουρισμού.
Ο γενικός στόχος αυτής της συμφωνίας είναι η προώθηση, η διάδοση και η ενθάρρυνση της βιώσιμης κατασκευής στη χώρα. Η Εθνική Πολιτική Αστικής Ανάπτυξης (2014) καθόρισε τις κατευθυντήριες αρχές και τις κατευθυντήριες γραμμές, που οδηγούν προς μια βιώσιμη εξέλιξη των πόλεων και των οικιστικών περιοχών, τονίζοντας τη θεώρηση των φυσικών συστημάτων ως θεμελιώδους υποστήριξης στον σχεδιασμό των πόλεων σύμφωνα με την εδαφική τους θέση.
Κατά τη διάρκεια του 2018, το MINVU σε συνεργασία με την CONAF εργάστηκαν σε μια νέα συμφωνία για τον καθορισμό ελάχιστων προτύπων, σχετικά με τη δημιουργία «αστικών δέντρων και την ανάπτυξη οργάνων που να επιτρέπουν την εγκατάσταση και την ενσωμάτωση σχεδίων δεντροφύτευσης σε τρέχοντα αστικά και οικιστικά έργα.
Το MINVU έχει δεσμευτεί να επιδιώκει βελτιώσεις στις συνθήκες αστικής κατοίκησης για τους ανθρώπους, με έμφαση στη χρήση και τη σωστή προώθηση της διαχείρισης των «αστικών δέντρων».
Σε συνέχεια του προηγούμενου πλαισίου, η Τεχνική Διεύθυνση, για τη Μελέτη και Ανάπτυξη της Στέγασης (DITEC) προτείνει τη δημιουργία των εννοιολογικών βάσεων σχετικά με τους τομεακούς ορισμούς του «αστικού δέντρου», μέσω αυτής της μελέτης. Η εστίαση της οποίας είναι να προτείνει μια βασική γραμμή που να επιτρέπει τη δημιουργία μιας επικυρωμένης τεχνικής γλώσσας για την καθοδήγηση στη διαχείριση των αστικών δέντρων. Αυτό, προκειμένου να αυξηθεί η ποιότητα και η δενδροκάλυψη, η οποία έχει θετική επίδραση στις περιβαλλοντικές συνθήκες των πόλεων και στην ευημερία των ανθρώπων που τις κατοικούν.
Αυτή η έκθεση αναλύει και εξηγεί τις εννοιολογικές πτυχές για την κατανόηση των δέντρων, ως θεμελιώδους στοιχείου του συστήματος πράσινης υποδομής στην πόλη και σχετικό με το σχεδιασμό των δημόσιων χώρων. Μέσω της εθνικής και διεθνούς έρευνας και της βιβλιογραφίας, προτείνονται ορισμοί για τις έννοιες των αστικών δέντρων, του αστικού τοπίου και της πράσινης υποδομής. Ας σημειωθεί ότι όλοι οι ορισμοί, σε γενικές γραμμές, αναδεικνύουν την πολυλειτουργικότητα του «αστικού δέντρου» ως κεντρικό στοιχείο για τη βιωσιμότητα της πόλης. Από την ανασκόπηση της έρευνας και της βιβλιογραφίας, δημιουργήθηκε ένας συνοπτικός πίνακας που εξηγεί πώς τα δέντρα ενσωματώνονται σε αυτά. Αναφέρονται κυρίως σε τεχνικές πτυχές της αλληλεπίδρασης δημόσιου χώρου και δέντρων, που έχουν να κάνουν με τη φύτευση, την εγκατάσταση πρασίνου και ορισμένες συστάσεις για τη διατήρηση των ειδών στην πόλη.
Θα πρέπει να σημειωθεί ότι οι εγκύκλιοι και οι αποφάσεις του MINVU και άλλων θεσμικών οργάνων αφορούν τις τεχνικές πτυχές που σχετίζονται με το δέντρο με διαφορετικές προσεγγίσεις και έμφαση.
Προτείνεται να υπάρχει ένας ενοποιημένος οδηγός που να κατευθύνει τη διαχείριση των δέντρων, προκειμένου αυτό να προχωρήσει σε τεχνικό επίπεδο.
Τονίζεται η έλλειψη στρατηγικών αποφάσεων που αναγνωρίζουν το δέντρο (ή τις πράσινες υποδομές) ως πρωταρχικό στοιχείο για την ανάπτυξη των πόλεων και έχουν την ίδια σημασία με άλλα στοιχεία όπως οι δρόμοι, τα δίκτυα μεταφορών ή τα κτίρια. Ωστόσο, αποτιμάται θετικά η ενσωμάτωση των συστάσεων στο Κεφάλαιο 1 του Προγράμματος Βελτίωσης Κατοικιών και Γειτονιών (ΔΣ 27, 2019).Στη συνέχεια περιγράφονται τα αστικά στοιχεία που παρεμβαίνουν ή περιορίζουν την ανάπτυξη των δέντρων στην πόλη. Μέσα από τη βιβλιογραφική ανασκόπηση, εντοπίζονται τα αστικά στοιχεία που επηρεάζουν τη φυσιολογία ή την ανάπτυξη του δέντρου, ανάλογα με τα χαρακτηριστικά τους ως είδη. Από αυτό εντοπίζονται και ορίζονται και περιγράφονται οι μεταβλητές του δέντρου που επηρεάζουν τη σωστή ανάπτυξή του, μέσα από την κλιματική και πολιτιστική ποικιλότητα που εμφανίζεται σε όλη τη χώρα.
Αυτές οι τριάντα τέσσερις (34) μεταβλητές περιγράφονται για να καθοδηγήσουν την επιλογή των ειδών σε ένα έργο με αστικά δέντρα.
Οργανώθηκαν οκτώ (8) κατηγορίες μεταβλητών: α) αναγνώριση (ταξινόμηση), β) προέλευση, κατανομή και απαιτήσεις διατήρησης, γ) μορφολογία του είδους, δ) ανοχή στις κλιματικές συνθήκες, ε) ανοχή σε εδαφικές συνθήκες,στ) ανοχή που σχετίζονται με τη θέση (χώρος φύτευσης – ανάπτυξης), ζ) διακοσμητικός χαρακτήρας του είδους και η) εργασίες και υλικά που σχετίζονται με τη φροντίδα του δέντρου.
Με αυτές τις μεταβλητές και τους δείκτες τους, κατασκευάστηκε ένα εργαλείο χαρακτηρισμού, το οποίο συμπληρώθηκε με πληροφορίες για είκοσι πέντε (25) είδη δέντρων που χρησιμοποιούνται συνήθως στις πόλεις της Χιλής, τα οποία προτάθηκαν από το MINVU, το οποίο περιλαμβάνει όλα εκείνα τα στοιχεία που πρέπει να ληφθούν υπόψη για σωστή επιλογή ειδών, σύμφωνα με τις απαιτήσεις του κάθε έργου. Επιπλέον, προτάθηκε ο σχεδιασμός ενός τυπικού αρχείου που να συνοψίζει γραφικά τις πληροφορίες για τις μεταβλητές και τους δείκτες ανά είδος, που αναλύονται στον πίνακα.
Το τρίτο στάδιο της μελέτης προσπάθησε να εντοπίσει τους κρίσιμους παράγοντες που επηρεάζουν τη διαχείριση και τον σχεδιασμό των αστικών δέντρων στα στάδια της συλλογής και επεξεργασίας στοιχείων η δεδομένων, του σχεδιασμού, της κατασκευής και της φροντίδας.
Για αυτό, πραγματοποιήθηκε μια διαδικτυακή έρευνα με 32 ερωτήσεις. Στις οποίες απάντησαν 479 επαγγελματίες από διαφορετικούς φορείς, κυρίως δημόσιους και κυρίως από διαφορετικές υπηρεσίες του κεντρικού και περιφερειακού MINVU, ιδιωτικών οργανισμών και του ακαδημαϊκού κόσμου. Οι περισσότεροι από τους ερωτηθέντες εργάζονται στο στάδιο της συλλογής και επεξεργασίας στοιχείων ή/και του σχεδιασμού. Τόνισαν τα ακόλουθα κρίσιμα ορόσημα στο σχεδιασμό έργων πρασίνου σε αστικές περιοχές:
Καθορισμός του στόχου του έργου, συλλογή και επεξεργασία στοιχείων (χαρτογράφηση) φυτικού υλικού και δικτύων εναέρια (και υπόγεια) υποδομών.
Στο στάδιο της κατασκευής, ο κρίσιμος παράγοντας που αναφέρθηκε από τους ερωτηθέντες ήταν η προστασία των δέντρων που βρίσκονται στο εργοτάξιο, υπογραμμίζοντας την έλλειψη ενδείξεων ή γνώσεων σχετικά με τις προφυλάξεις που πρέπει να ληφθούν για την επίτευξη αυτού του στόχου.
Στο στάδιο της φροντίδας, ο κρίσιμος παράγοντας αντιστοιχεί στην έλλειψη τεχνικών γνώσεων στη διαχείριση των δέντρων και στη διαθεσιμότητα νερού για άρδευση.
Με αυτές τις πληροφορίες, η ομάδα συμβούλων σύνταξης της μελέτης (έκθεσης) παρουσίασε μια πρόταση βασικού περιεχομένου ευαισθητοποίησης, η οποία στοχεύει στην προώθηση του ρόλου των αστικών δέντρων στις πόλεις, στην εξήγηση του τρόπου χρήσης του εργαλείου χαρακτηρισμού των ειδών, στην υποβολή συστάσεων για το επίπεδο προετοιμασίας που πρέπει να έχουν οι διαχειριστές και οι σχεδιαστές (μελετητές) των δέντρων, για να βελτιώσουν τη λήψη των αποφάσεών τους, διασφαλίζοντας έτσι ότι τα δέντρα θα αναπτύσσονται σε βέλτιστες συνθήκες και θα είναι με καλή κατάσταση η υγεία σε όλη τη διάρκεια του κύκλου ζωής τους.
Η έκθεση ολοκληρώνεται συνοψίζοντας τα κύρια ευρήματα και παρέχει ορισμένες συστάσεις για μελλοντικές μελέτες και ενέργειες που θα μπορούσαν να πραγματοποιήσουν οι επαγγελματίες του MINVU για να δώσουν συνέχεια στην παρούσα μελέτη.
2. ΣΤΟΧΟΙ
Ο γενικός στόχος αυτής της μελέτης είναι: Να καθορίσει και να ορίσει εκείνες τις μεταβλητές των αστικών δέντρων που ευθύνονται για τη συγγένειά τους οικολογικά, με το τοπίο, με το περιβάλλον, που δίνουν ταυτότητα στην πολιτιστική κληρονομιά, συμβάλλουν οικονομικά και κοινωνικά, συμβάλλουν για τη διευκόλυνση της λήψης αποφάσεων για την επιλογή, το σχεδιασμό, την κατασκευή και τη φροντίδα έργων πρασίνου σε αστικές και οικιστικές περιοχές.
Με αυτόν τον τρόπο αναμένεται να υπάρχει σαφής ορισμός ως προς τη «αστική δενδρική μονάδα», ανάλυση που να υποστηρίζει την ανάπτυξη του αστικού τοπίου και των πράσινων υποδομών.
Η επίτευξη αυτού του στόχου θα αντιμετωπιστεί μέσω των ακόλουθων ειδικών κατευθύνσεων:
- Καθορισμός των εννοιών των αστικών δέντρων, του αστικού τοπίου και της πράσινης υποδομής.
- Προσδιορισμός των στοιχείων που υπάρχουν στο φυσικό, στο αστικό τοπίο και στις πράσινες υποδομές που επηρεάζουν προοδευτικά την ανάπτυξη των αστικών δέντρων, για τις διάφορες βιοκλιματικές ζώνες των πόλεων της Χιλής.
- Η δημιουργία ενός πίνακα μεταβλητών για την εγκατάσταση και διαχείριση των αστικών δέντρων, σύμφωνα με τις πληροφορίες που αναπτύχθηκαν στα προηγούμενα σημεία (κλιματικές, αστικές, εδαφικές και πολιτιστικές συνθήκες).
- Πρόταση σύνταξης οδικού χάρτη για την υλοποίηση δραστηριοτήτων διάδοσης και κατάρτισης σχετικά με την ενσωμάτωση αστικών δέντρων σε δημόσιους χώρους, για επαγγελματίες και τεχνικούς σε δημόσιους φορείς.
Για αυτό το λόγο θα ληφθούν υπόψη τα αποτελέσματα που προκύπτουν από αυτή τη μελέτη και οι πράξεις που πρέπει να εφαρμοστούν για τα διάφορα στάδια ανάπτυξης ενός σχεδίου δενδροκομίας, που θα περιέχει την επιλογή των ειδών, τη φύτευση, την εκτέλεση κάθε απαραίτητης πρόσθετης εργασίας, την επίβλεψη, την επιθεώρηση των εργασιών, τη φροντίδα, την συνεχή παρακολούθηση για ορισμένο χρονικό διάστημα (χρόνος εγγύησης του έργου) και την αντικατάσταση, σε περίπτωση απώλειας κάθε δέντρου.
Αυτό το κεφάλαιο παρουσιάζει τη μεθοδολογία εργασίας που χρησιμοποιείται για κάθε έναν από τους συγκεκριμένους στόχους που περιγράφονται παραπάνω.
3. ΜΕΘΟΔΟΛΟΓΙΑ
Αυτό το κεφάλαιο παρουσιάζει τη μεθοδολογία εργασίας που χρησιμοποιείται για καθένα από τους συγκεκριμένους στόχους που περιγράφονται παραπάνω.
3.1. Προσδιορισμός των εννοιών των αστικών δέντρων, του αστικού τοπίου και της πράσινης υποδομής
Για τον καθορισμό των εννοιών των αστικών δέντρων, του αστικού τοπίου και της πράσινης υποδομής, πραγματοποιήθηκε βιβλιογραφία, ανασκόπηση τεχνικών εγγράφων, κανονισμών και εθνικών και διεθνών επιστημονικών άρθρων, που αναφέρονται σε αυτές τις έννοιες. Επιπλέον, συμπεριλήφθηκαν έννοιες όπως αστικά εδάφη, λύσεις βασισμένες στη φύση, υπηρεσίες οικοσυστήματος, πράσινη, γκρι και μπλε υποδομή.
Με βάση την ανασκόπηση των εγγράφων του MINVU και άλλων εθνικών οργανισμών, δημιουργήθηκε ένας πίνακας που συνθέτει τις διαφορετικές προσεγγίσεις και τις σχετικές πτυχές του κάθε κειμένου σε σχέση με τα αστικά δέντρα. Για τον ορισμό των εννοιών, χρησιμοποιήθηκαν βασικά έγγραφα του Οργανισμού Τροφίμων και Γεωργίας, της Ευρωπαϊκής Επιτροπής Περιβάλλοντος και της Δασικής Υπηρεσίας των Ηνωμένων Πολιτειών, καθώς αυτοί οι οργανισμοί είναι κορυφαίοι παγκοσμίως στα αστικά δέντρα, και που αναφέρουν σε μεγάλη ποικιλία τεχνικών εγγράφων που σχετίζονται με αυτό το θέμα.
3.2. Προσδιορισμός στοιχείων στο αστικό φυσικό τοπίο που σχετίζονται με τη διαχείριση των αστικών δέντρων
Με βάση τη ανασκόπηση επιστημονικών δημοσιεύσεων από βιβλιογραφία, των τεχνικών εκθέσεων και των διαδικτυακών εργαλείων, ορίστηκαν μεταβλητές του χώρου ή της τοποθεσίας, οι οποίες επηρεάζουν την ανάπτυξη των αστικών δέντρων.
Συμπεριλήφθηκαν τα στοιχεία του δημόσιου χώρου που καθορίζουν την φύτευση και την ανάπτυξή του δέντρου, όπως εναέρια, επίγεια και υπόγεια δίκτυα η κατασκευές (καθώς και ο αστικός εξοπλισμός) και τα κτίρια. Τα στοιχεία αυτά επιλέχθηκαν για τη συνάφειά τους, σε σχέση με τα διάφορα στάδια των έργων αστικών δέντρων (ανάλυση , σχεδιασμός, κατασκευή και φροντίδα), που αναφέρονται στην επιστημονική βιβλιογραφία και σε αναγνωρισμένες διεθνείς δημοσιεύσεις.
3.3. Ανάπτυξη πρότασης δημιουργίας ενός εργαλείου για το χαρακτηρισμό των ειδών δέντρων
Από τις πληροφορίες που συγκεντρώθηκαν και αναλυθήκαν, από τη βιβλιογραφία γίνεται πρόταση δημιουργίας ενός εργαλείου χαρακτηρισμού των ειδών δέντρων. Ο στόχος αυτός προσεγγίστηκε από τις ακόλουθες ενότητες:
- Ορισμός μεταβλητών για τον χαρακτηρισμό των ειδών αστικών δέντρων.
- Δημιουργία πίνακα συνόλου δεδομένων.
- Ανάπτυξη πρότασης για έναν τύπο αρχείου, καταγραφής των μεταβλητών και των δεικτών, οι οποίοι να περιγράφουν τα είδη δέντρων.
3.3.1. Πρόταση κατηγοριών και μεταβλητών χαρακτηρισμού αστικών ειδών δέντρων
Ο καταλληλότερος τρόπος για τον προσδιορισμό των χαρακτηριστικών ενός είδους δέντρου βασίζεται στις συνθήκες του τόπου όπου πρόκειται να εντοπιστεί, οι οποίες καθορίζονται από τα αστικά στοιχεία, καθώς και από τα γεωγραφικά και τα χωρικά χαρακτηριστικά.
Ως εκ τούτου, επιλέχθηκαν μεταβλητές που λαμβάνουν υπόψη τις ανάγκες του είδους, όπως:
• Οι Μικροκλιματικοί παράγοντες που περιλαμβάνουν: τις ελάχιστες θερμοκρασίες, την ετήσια συσσωρευμένη ποσότητα βροχόπτωσης (συνολικό ύψος βροχής) και την ανοχή στην ξηρασία.
• Οι Εδαφικοί παράγοντες: όπως το pH, τα επίπεδα συμπίεσης, η αποστράγγιση και η αλατότητα του εδάφους
• Οι Περιορισμοί στον εναέριο χώρο και κάτω από το έδαφος ή το χώρο ανάπτυξης ριζών: όπως καλωδιώσεις, τηλεφωνίας – ηλεκτρικής ενέργειας, δίκτυα ύδρευσης, παρουσία δικτύων αποχέτευσης (υπόγεια δίκτυα κοινής ωφέλειας).
Για τον καθορισμό των μεταβλητών χαρακτηρισμού των αστικών ειδών δέντρων, εξετάστηκαν πτυχές που σχετίζονται με τη δική τους κατάσταση και το περιβάλλον τους. Οργανώθηκαν οκτώ (8) ομάδες μεταβλητών, κατανοώντας από αυτές τη φυσική κατάσταση και τις χαρακτηριστικές ιδιότητες που αφορούν ένα δέντρο και μας ενδιαφέρουν: α) αναγνώριση η ταυτοποίηση του είδους (ταξινόμηση), β) προέλευση του είδους, κατανομή και κατάσταση διατήρησης, γ) μορφολογία του είδους, δ) ανοχή σε κλιματολογικές συνθήκες, ε) ανοχή σε εδαφικές συνθήκες, στ) ανοχή σε σχέση με την τοποθεσία φύτευσης και ανάπτυξης, ζ) αν το είδος παρουσιάζει διακοσμητικό χαρακτήρα και η) η ανοχή σε σχέση με τη φροντίδα.
Επιλέχθηκαν τριάντα τέσσερις (34) μεταβλητές οργανωμένες στις παραπάνω κατηγορίες. Για την κάθε μια από αυτές, παρουσιάζεται ένας ορισμός, περιγράφεται ο δείκτης της, αιτιολογείται η συμπερίληψή της και παρατίθενται οι αναφορές που υποστηρίζουν την αιτιολόγησή της.
Θα πρέπει να σημειωθεί ότι θα μπορούσαν να είχαν ενσωματωθεί και άλλα χαρακτηριστικά, που θα μπορούσαν να έχουν αντίκτυπο στην επιλογή των ειδών, αλλά δεν συμπεριλήφθηκαν λόγω της περιορισμένης διαθεσιμότητας των υφιστάμενων πληροφοριών.
Οι δείκτες αντιστοιχούν σε χαρακτηριστικά του δέντρου που είναι εύκολο να μετρηθούν ή να αξιολογηθούν ή να αναγνωριστούν. Είναι οι πληροφορίες που επιτρέπουν την αναγνώριση καθενός από τα είδη σε σχέση με τις προτεινόμενες μεταβλητές. Ένας δείκτης εννοείται ότι είναι μια αριθμητική ή μια τιμή κλάσης που περιγράφει την κατάσταση ενός φαινομένου ή μιας ονομαστικής μεταβλητής, τα οποία χρησιμοποιούνται ως εργαλεία για τη σύνοψη πληροφοριών σχετικά με μια συνθήκη οικοσυστήματος.
Οι δείκτες κατασκευάζονται από κατηγορίες που χαρακτηρίζουν το είδος και επιτρέπουν τον προσδιορισμό της μεταβλητής που το αντιπροσωπεύει.Αυτά μπορεί να είναι ποσοτικά (για παράδειγμα, η αριθμητική τιμή του ύψους) ή ποιοτική (για παράδειγμα, ένα είδος που παρουσιάζει φύλλωμα που αλλάζει χρώμα το φθινόπωρο). Ορισμένοι από τους δείκτες που αξιολογούνται ποσοτικά, δηλαδή έχουν δυαδικές απαντήσεις (ναι ή όχι), καθώς οι πληροφορίες δεν είναι διαθέσιμες για τα περισσότερα είδη. Αυτός είναι ο λόγος για τον οποίο, για παράδειγμα, μια μεταβλητή, όπως η ανοχή σε συμπιεσμένα εδάφη, θα έχει μια απάντηση ναι ή όχι και όχι πρόσθετες κατηγορίες, που δεν είναι διαθέσιμες για τα περισσότερα είδη δέντρων. Ομοίως, συμβαίνει με την παρουσία του εποχιακού χρώματος, το οποίο είναι επίσης μια μεταβλητή με δείκτη που είναι δυαδικός, αλλά σε αυτήν την περίπτωση δεν είναι επειδή οι πληροφορίες δεν είναι διαθέσιμες, αλλά επειδή αυτό που μας ενδιαφέρει από αυτό το χαρακτηριστικό είναι αν παρουσιάζει ή δεν παρουσιάζει διακοσμητικό ενδιαφέρον, σε σχέση με το χρώμα και την εποχικότητά του. Στην περίπτωση αυτών των δυαδικών μεταβλητών, το ΝΑΙ θα είναι αυτό που εναλλακτικά αντιπροσωπεύει τα σύμβολα, όχι την κατηγορία, το ΟΧΙ (το οποίο δεν έχει σύμβολα και, επομένως, δεν θα εμφανίζεται στο προτεινόμενο φύλλο σχεδίασης).
Ο ορισμός των προτεινόμενων μεταβλητών και δεικτών δικαιολογήθηκε από τη βιβλιογραφική ανασκόπηση.
Στη συνέχεια, παρουσιάζεται ο κατάλογος της συμβουλευτικής βιβλιογραφίας που επέτρεψε την επεξεργασία του πίνακα πληροφοριών:
- USDA Plant Database, Urban Forest Ecosystem Institute de California
- Inventario Nacional de Especies de Chile, Ministerio del Medio Ambiente
- Arbolado Urbano de Adriana Hoffmann
- Flora Silvestre de Chile de Adriana Hoffmann
- Flora de Valor Ornamental de Riedemann y Aldunate
- Tree Species Selection for Green Infrastructure del Reino Unido
- Cornell´s Woody Plant Database
- Tree Browser Utah State University
- Selecting Trees for your Home University of Illinois
- Deodendron de Chanes Rafael
- Hirons y Sjoman
Οι μεταβλητές που καθιερώθηκαν ως δυαδικές διευκολύνουν την αναζήτηση πληροφοριών καθώς δεν υπάρχει λεπτομέρεια σε εθνικό ή διεθνές επίπεδο και επειδή θα γίνονταν λειτουργικά πολύ περίπλοκες.
Για παράδειγμα, για την ανοχή στην αλατότητα δεν υπάρχουν συγκεκριμένες πληροφορίες για μεγάλο αριθμό των ειδών, για το πόσα χιλιοστόγραμμα ανά κυβικό μέτρο εδάφους ή αέρα μπορεί να ανεχθεί το κάθε φυτό. Εάν απαιτείται τέτοια ακρίβεια, θα ήταν απαραίτητο να πραγματοποιηθούν μελέτες φυσιολογίας φυτών σε διαφορετικές τοποθεσίες για το ίδιο είδος και να επαναληφθεί για τα είδη που θεωρούνται σχετικά.
Οι προαναφερθείσες πηγές είναι αξιόπιστες και επιτρέπουν τη λήψη πληροφοριών σχετικά με τις μεταβλητές που απαιτούνται για τη συμπλήρωση των πληροφοριών για κάθε είδος, οι οποίες είναι επιστημονικά επικυρωμένες τόσο για τα γηγενή, όσο και για εισαγόμενα ή εξωτικά είδη.
Η παροχή υπηρεσιών οικοσυστήματος από τα αστικά δέντρα δεν ενσωματώνεται άμεσα ως μεταβλητή που πρέπει να ληφθεί υπόψη, καθώς δεν υπάρχουν ποσοτικά στοιχεία ανά είδος.
Η ανάλυση των υπηρεσιών οικοσυστήματος των αστικών δέντρων έχει ως στόχο να κατανοήσουμε τι συμβαίνει στο επίπεδο της ομάδας δέντρων σε έναν χώρο πρασίνου, στην κοινότητα ή την πόλη, και όχι στα είδη που παρέχουν αυτές τις υπηρεσίες.
Ο συντάκτης της μελέτης έκανε μια πρόταση για δείκτες συσσωρευμένων βροχοπτώσεων (ύψος βροχής) και ελάχιστων θερμοκρασιών, με βάση τη βάση δεδομένων world clim (ταξινόμηση που αναπτύχθηκε στον χάρτη βλάστησης των Ηνωμένων Πολιτειών της Βόρειας Αμερικής (ΗΠΑ)), που ονομάζεται Σχέδιο USDA Hardiness Zone Map, από τον οποίο συνάγεται ότι η συμπεριφορά είναι παρόμοια με αυτή της Χιλής. Αυτή η πρόταση βρίσκεται υπό εξέταση από τον Αντίστοιχο Τεχνικό Συντάκτη της μελέτης, και γι’ αυτό δεν συμπεριλήφθηκε στην παρούσα έκθεση.
3.3.2. Πρόταση για το εργαλείο χαρακτηρισμού των ειδών δέντρων
Για την ανάπτυξη του εργαλείου αυτού του χαρακτηρισμού των ειδών δέντρων εξετάστηκαν όλες οι μεταβλητές που προτείνονται στην προηγούμενη ενότητα, μαζί με τις αντίστοιχες τιμές ή τους δείκτες τους. Ο Συντάκτης της μελέτης πρότεινε τα είδη να συμπληρωθούν με πληροφορίες, οι οποίες καθορίστηκαν μετά από τη διαβούλευση που πραγματοποίησε με τους επαγγελματίες που είναι υπεύθυνοι για τη συμφωνία MINVU-CONAF (τον Οκτώβριο 2019), των τομεακών Υπουργικών Γραμματειών (SEREMI), του Υπηρεσίες Στέγασης και Αστικοποίησης (SERVIU) και της Εθνικής Δασικής Εταιρείας (CONAF).
Συμφωνήθηκε να μην επαναληφθεί το είδος, το οποίο ανέπτυξε σε περιεχόμενο . Το εργαλείο είναι κατασκευασμένο από έναν πίνακα (Excel), με στήλες και γραμμές σε ένα πρότυπο. Οι στήλες καθορίζουν τα κριτήρια αναγνώρισης των δένδρων, σε οκτώ κατηγορίες χαρακτηρισμού με τις αντίστοιχες μεταβλητές τους.
Είκοσι πέντε (25) προτεινόμενα είδη δέντρων ενσωματώθηκαν στις σειρές (πίνακας 11), οι πληροφορίες των οποίων συλλέχθηκαν από τη βιβλιογραφία.
3.3.3. Ανάπτυξη πρότασης για έναν τύπο αρχείου καταγραφής μεταβλητών και δεικτών (τυπογραφικό φύλλο), οι οποίοι περιγράφουν τα είδη δέντρων
Με βάση τον ορισμό των κατηγοριών, των μεταβλητών και των δεικτών τους για τα αστικά είδη δέντρων, αναπτύχθηκε μια συμβολολογική πρόταση που καταλήγει σε μια πρόταση – παρουσίαση σε έντυπο. Αυτό το φύλλο χάρτου συμπληρώθηκε με βιβλιογραφικές πληροφορίες για το είδος της Χιλής, Araucaria angustifolia.
Οι πληροφορίες διαγράμματος που απέστειλε ο Συντάκτης της μελέτης χρησιμοποιήθηκαν ως βάση για την κατασκευή αυτού του εντύπου. Συμπεριλήφθηκαν όλες οι μεταβλητές που ορίζονται σε αυτή τη διαβούλευση, καθώς και χώρος για φωτογραφίες των ειδών, όπως παρουσιάζατε το πλήρες δέντρο, το φύλλο, ο καρπός ή/ και το άνθος. .
Χρησιμοποιήθηκε ένα πρόγραμμα ελεύθερης πρόσβασης που ονομάζεται adobe XD (Έκδοση: 23.1.32.2), προκειμένου να παραδοθεί μια μορφή που να επιτρέπει την κατασκευή της εγγραφής του εντύπου. Το Λογισμικό που μπορεί να χρησιμοποιηθεί λήφθηκε από την ιστοσελίδα του. Αυτό το λογισμικό μας επέτρεψε να κάνουμε τις προτάσεις σχεδίασης όλων των προτεινόμενων εικονιδίων και της διάταξης τους. Αυτή η πρόταση μπορεί να επεξεργαστεί και να τροποποιηθεί από τον κύριο υπόχρεο.
3.4. Πρόταση ευαισθητοποίησης και διάδοσης για τη διαχείριση των αστικών δέντρων
Ο στόχος ήταν να προταθεί ένας οδικός χάρτης για τη διεξαγωγή δραστηριοτήτων διάδοσης και κατάρτισης, σχετικά με την ενσωμάτωση των αστικών δέντρων σε δημόσιους χώρους, σε επαγγελματίες και τεχνικούς σε δημόσιους φορείς. Για αυτό, ελήφθησαν υπόψη τα αποτελέσματα και τα συμπεράσματα που προέκυψαν από αυτή τη μελέτη και τα διαφορετικά στάδια ανάπτυξης ενός σχεδίου δενδροκομίας, από την ανάλυση, την επιλογή, τη φύτευση, την επίβλεψη, τη φροντίδα, την παρακολούθηση (χρόνος εγγύησης) και την αντικατάσταση του δέντρου (σε περίπτωση απώλειας).
Ο στόχος αυτός προσεγγίστηκε από τις ακόλουθες δραστηριότητες:
- Προσδιορισμός μεταβλητών που αναγνωρίζονται ως κρίσιμες για καταρτισμένους επιστήμονες και τεχνικούς, που εμπλέκονται στη διαδικασία ανάλυσης, σχεδιασμού, κατασκευής και φροντίδας.
- Κατασκευή διαγράμματος ροής διεργασιών για έργα δημόσιου χώρου (χρονοδιάγραμμα εργασιών) (πλατείες, πάρκα και λοιποί χώροι πρασίνου).
- Πρόταση περιεχομένου ελάχιστης ευαισθητοποίησης για επαγγελματίες του MINVU.
3.4.1. Προσδιορισμός των πτυχών που έχουν προτεραιότητα από καταρτισμένους επιστήμονες και τεχνικούς που εμπλέκονται στη διαδικασία ανάλυσης, σχεδιασμού, κατασκευής και φροντίδας
Για να προσδιοριστούν οι κύριες μεταβλητές που επηρεάζουν την ανάπτυξη των αστικών δέντρων, σχεδιάστηκε μια έρευνα πολλαπλής επιλογής χρησιμοποιώντας το εργαλείο έρευνας (survey monkey).
Αυτό είναι ένα διαδικτυακό λογισμικό που σας επιτρέπει να δημιουργείτε έρευνες με εναλλακτικές ή ανοιχτές απαντήσεις. Η έρευνα προτάθηκε από τον Συντάκτη της μελέτης και εξετάστηκε από τον τεχνικό ομόλογό του για να συμφωνηθεί το τελικό περιεχόμενό της.
Σε αυτή τη διαδικασία, ορίστηκαν μεταβλητές ή πτυχές προτεραιότητας που σχετίζονται με κάθε στάδιο έργου που εμπλέκεται στα αστικά δέντρα, για παράδειγμα: ανάλυση, σχεδιασμός, κατασκευή και φροντίδα. Η ορολογία που χρησιμοποιήθηκε στις ερωτήσεις συνεργάστηκε με την αντίστοιχη τεχνική, προκειμένου να είναι νοητή σε όλους τους πιθανούς ερωτηθέντες από διαφορετικές δημόσιες υπηρεσίες και ιδιωτικούς τομείς.
Η έρευνα περιλάμβανε έντεκα (11) ερωτήσεις, οι οποίες σχετίζονταν με τον καθορισμό πτυχών προτεραιότητας για τη σωστή αντιμετώπιση ενός έργου αστικού δέντρου στα διάφορα στάδια εκτέλεσης του.
Για τη διάδοση και την εφαρμογή της έρευνας, χρησιμοποιήθηκε μια βάση δεδομένων που παρείχε το (MINVU), στην οποία συμπεριλήφθηκαν άτομα από διαφορετικούς δημόσιους φορείς τόσο σε εθνικό όσο και σε περιφερειακό επίπεδο που σχετίζονται με τα αστικά δέντρα. Ο Συντάκτης της μελέτης παρείχε έναν κατάλογο ακαδημαϊκών, δημοσίων επαγγελματιών και ιδιωτών που θα επέτρεπε να συμπληρώσουν τον κατάλογο των ερωτήσεων.
Στην έρευνα απάντησαν επαγγελματίες από τα ακόλουθα ιδρύματα:
- Κεντρικό επίπεδο Minvu
- Υπουργικοί Γραμματείς Στέγασης και Πολεοδομίας (SEREMI),
- Περιφερειακές Υπηρεσίες Στέγασης και Πολεοδομίας (SERVIU),
- Δήμοι,
- National Forestry Corporation (Conaf),
- Πανεπιστήμια και ιδιωτικοί, όπως οι μη κυβερνητικοί οργανισμοί.
Για την ανάλυση δεδομένων χρησιμοποιήθηκε το υπολογιστικό πρόγραμμα υπολογιστικού φύλλου (excel). Με αυτό δημιουργήθηκαν γραφήματα και πίνακες που επέτρεψαν την παρουσίαση των αποτελεσμάτων της έρευνας. Για την ανάλυση των σταδίων που σχετίζονται με τη διαχείριση των δέντρων (ανάλυση, σχεδιασμός, κατασκευή και επίβλεψη, παρακολούθηση (χρόνος εγγύησης) και φροντίδα), παρουσιάζονται γραφήματα με τα αντίστοιχα ποσοστά τους, προκειμένου να αναγνωριστούν οι προτεραιότητες στις απαντήσεις.
Η ανάλυση πραγματοποιήθηκε χωριστά για καθένα από τα στάδια που περιγράφηκαν. Τα αποτελέσματα που προέκυψαν από την έρευνα επέτρεψαν την κατασκευή ενός διαγράμματος ροής διεργασιών, χρησιμοποιώντας το πρόγραμμα υπολογιστή bizagi που παρουσιάζεται στην επόμενη ενότητα.
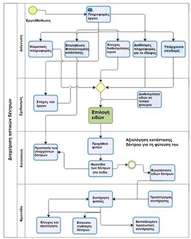
3.4.2. Πρόταση για διάγραμμα διαδικασίας διαχείρισης των δέντρων αστικών χώρων πρασίνου
Τα αποτελέσματα της έρευνας που περιγράφηκαν, επέτρεψαν να γίνει μια πρόταση για την ενσωμάτωση της διαχείρισης των δέντρων, στις διαδικασίες των αστικών έργων. Για το λόγο αυτό αναπτύχθηκε ένα διάγραμμα ροής. Με βάση αυτή την πρόταση, εντοπίστηκαν εκείνες οι ενέργειες και οι περιπτώσεις που σχετίζονται άμεσα με τη διαχείριση των αστικών δέντρων.
Για το διάγραμμα ροής χρησιμοποιήθηκε το υπολογιστικό εργαλείο μοντελοποίησης bizagi, το οποίο επέτρεψε τη δημιουργία προσδιορισμένων σταδίων σε έργα αστικών χώρων πρασίνου, διασταυρώνοντάς τα με τα κρίσιμα ορόσημα που εντόπισαν οι παρέχοντες πληροφορίες που απάντησαν στην έρευνα.
Το διάγραμμα ροής συμπληρώνεται με τον προσδιορισμό των κύριων παραγόντων καθενός από τα στάδια, όπου οι πληροφορίες από τη βιβλιογραφία συμπληρώνονται με την αναγνώριση του πεδίου εργασίας των ειδικευμένων Γεωτεχνικών.
3.4.3. Πρόταση ευαισθητοποίησης για επαγγελματίες από το MINVU
Λαμβάνοντας υπόψη τα τέσσερα στάδια ενός αστικού έργου, έγιναν συστάσεις σχετικά με τις απαιτήσεις που πρέπει να πληρούν οι επιστήμονες και οι τεχνικοί, που συμμετέχουν σε παρεμβάσεις που σχετίζονται με αστικά δέντρα. Επιπλέον, προτάθηκαν οι ενέργειες που θα γίνουν για κάθε στάδιο. Τέλος, προτάθηκαν μέτρα σύμφωνα με τα περιεχόμενα των αποτελεσμάτων αυτής της μελέτης, για επιστήμονες και τεχνικούς με γνώσεις δέντρων, καθώς και για το εργατοτεχνικό προσωπικό πρασίνου που δεν έχουν συγκεκριμένες γνώσεις διαχείρισης δέντρων, καθώς και για το ευρύ κοινό.
4. ΑΠΟΤΕΛΕΣΜΑΤΑ
Σε αυτό το κεφάλαιο περιλαμβάνονται όλα τα αποτελέσματα που προέκυψαν σε αυτή τη συμβουλευτική μελέτη, τα οποία παρουσιάζονται σύμφωνα με τους καθορισμένους στόχους.
4.1. Έννοιες αστικού πρασίνου, αστικού τοπίου και πράσινων υποδομών
Το ενδιαφέρον να συμπεριληφθεί η Φύση ως κύριο συστατικό στο σχεδιασμό και την ανάπτυξη βιώσιμων πόλεων, ανταποκρίνεται στις ανάγκες των αστικών περιοχών για να είναι αυτές, περιβάλλοντα ικανά για να παρέχουν ποιότητα ζωής στους κατοίκους τους.
Δεδομένου αυτού του στόχου, με τα χρόνια εμφανίστηκαν μια σειρά από προσεγγίσεις από αρμόδιους επιστημονικούς κλάδους, που έχουν υιοθετήσει ορισμένες έννοιες που περιλαμβάνουν στη διαστρωμάτωση της βλάστησης (μεταξύ των οποίων είναι τα δενδρώδη, θαμνώδη και ποώδη στρώματα), εντός του αστικού οικοσυστήματος (πόλεις).
Τα κείμενα που σχετίζονται με τις πολιτικές σε αστικές περιοχές, άρχισαν να χρησιμοποιούν την έννοια των «Αστικού Δάσους» (Αστικού Πρασίνου για τη χώρα μας), για να αναφέρονται στα δέντρα που υπάρχουν στις πόλεις.
Από τη δεκαετία του 1990, η έννοια των δέντρων έχει συσχετιστεί με την έννοια της «υπηρεσίας οικοσυστήματος» που πέρασε σαν όρος και στον αστικό σχεδιασμό και την πολιτική. Δεδομένου ότι, σε παγκόσμιο επίπεδο, άρχισε να αναγνωρίζεται η χρήση ενός ανθρωποκεντρικού όρου για την προώθηση της Φύσης και της οικολογικής διατήρησης της, αυτό επικεντρώθηκε στην παροχή οφελών στους ανθρώπους, τα οποία θα μπορούσαν να ποσοτικοποιηθούν οικονομικά.
Μετά από το 2000, άρχισε να χρησιμοποιείται η έννοια της «Πράσινης Υποδομής», η οποία έδωσε σημασία και σε άλλα φυτικά είδη, εκτός από τα δέντρα, όπως οι θάμνοι και βότανα (χαμηλή βλάστηση) που βρίσκονται στις πόλεις.
Τα τελευταία πέντε χρόνια, η έννοια των «Λύσεων με βάση τη φύση» έχει κυριαρχήσει, ενσωματωμένη σε πρωτοβουλίες επιδοτήσεων, σχεδιασμού και σε αστικές πολιτικές, μέσω μιας άμεσης σύνδεσης με την προσαρμογή στην κλιματική αλλαγή.
Μερικές έννοιες, που περιγράφηκαν προηγουμένως, παρουσιάζονται παρακάτω.
4.1.1. Εννοιολογικό πλαίσιο που σχετίζεται με το αστικό δέντρο
Στη συνέχεια, παρουσιάζονται αναλυτικά ορισμένες έννοιες που σχετίζονται με τα δέντρα και την ενσωμάτωσή τους στην πόλη, που εντοπίστηκαν από την ανασκόπηση αναδρομικά από την βιβλιογραφία.
α) Αστικά δέντρα
Τα αστικά δέντρα βρίσκονται σε μεγάλη ποικιλία περιβαλλόντων, από φυσικές περιοχές, υγροτόπους και ποτάμια, έως περιοχές σε πόλεις όπως άλση, πάρκα, δρόμοι, κήποι, αδιαμόρφωτοι χώροι και πλατείες. Το μέρος όπου αναπτύσσεται ένα δέντρο αποτελείται από: δέντρα, θάμνους, πολυετή φυτά, ετήσια η εποχιακά ανθοφόρα, καθώς και χώμα και νερό που τους επιτρέπει να τρέφονται και να συντηρούνται.
Η Δασική Υπηρεσία του Υπουργείου Γεωργίας των Ηνωμένων Πολιτειών (USDA) προσδιορίζει τα αστικά δέντρα ως ομάδες δέντρων σε άλση, πάρκα, αστικά δέντρα σε δρόμους, πεζόδρομους, ιδιωτικούς κήπους, ποτάμια και παράκτιους περιπάτους, πεζόδρομους, διαδρόμους ποταμών, υγροτόπους, πράσινες ζώνες και δέντρα σε πρώην βιομηχανικές εγκαταστάσεις. Περιλαμβάνει όλη τη βλάστηση μέσα και γύρω από τις πόλεις, τις μικρές κοινότητες σε αγροτικές περιοχές έως και άλλες κοινότητες σε μητροπολιτικές περιοχές.
Η ευρωπαϊκή προοπτική κατανοεί το «αστικό δάσος», ως το δάσος μέσα και γύρω από τα αστικά κέντρα, που προέρχεται από τη δασική παράδοση της πόλης.
Ο Οργανισμός Τροφίμων και Γεωργίας των Ηνωμένων Εθνών ορίζει «τα αστικά δάση ως δίκτυα ή συστήματα που περιλαμβάνουν όλα τα δάση, ομάδες δέντρων και μεμονωμένα δέντρα που βρίσκονται σε αστικές και περιαστικές περιοχές. Αυτά περιλαμβάνουν δάση, δέντρα δρόμων, δέντρα σε πάρκα, σε κήπους και δέντρα σε κενά μέρη (η αδιαμόρφωτους χώρους)» (FAO, 2016).
Αναδεικνύεται έτσι η πολυλειτουργικότητα των αστικών δασών, παρέχοντας υπηρεσίες οικοσυστήματος που σχετίζονται με περιβαλλοντικές και κοινωνικές βελτιώσεις. Ο ρόλος των αστικών δέντρων είναι να παρέχουν υπηρεσίες οικοσυστήματος, όπως οφέλη για την υγεία και ευεξία στους ανθρώπους, στα ενδιαιτήματα για την πανίδα, καθώς και μια ευκαιρία για τους ανθρώπους να συνδεθούν με τη Φύση μέσα στην ίδια την πόλη.
Όλοι οι ορισμοί υπογραμμίζουν τη διεπιστημονική προοπτική της αστικής δασοκομίας, οι δενδροκόμοι ήταν οι πιο εξέχοντες στις Ηνωμένες Πολιτείες για την προώθηση της γνώσης από το παρελθόν, ενώ οι επαγγελματίες της δασοκομίας το έχουν κάνει στην Ευρώπη. Αναδεικνύουν επίσης την πολυλειτουργικότητα των αστικών δασών, σε σχέση με τις διάφορες περιοχές οικοσυστημικών υπηρεσιών που παρέχουν.
Συνιστάται να ενσωματωθεί η χρήση του ορισμού που προτείνει ο FAO.
Αυτός ο ορισμός είναι ο καταλληλότερος για να συμπεριληφθεί στις πολιτικές αποφάσεις και σε κάθε έγγραφο, καθώς υπογραμμίζει την πολυλειτουργικότητα, την ποικιλομορφία και αναγνωρίζει ως ένα σύστημα που προωθεί τις συνδέσεις μεταξύ των χώρων και τη δίκαιη κατανομή τους στην πόλη.
β) Αστικό Τοπίο
Το αστικό τοπίο αντιστοιχεί σε ένα ποικιλόμορφο μωσαϊκό από τμήματα με διαφορετικές εδαφοκαλύψεις, που διακρίνονται από την ετερογενή τους σύνθεση. Αυτή η έννοια περιλαμβάνει τόσο δομικούς χώρους όσο και χώρους πρασίνου, που έχουν ποικίλες λειτουργίες και πρότυπα διαχείρισης, για παράδειγμα, φυσικά πάρκα αναψυχής, πράσινους λόφους, κατοικίες και χώρους στάθμευσης.
Οι Pauleit et al. (2017) ορίζουν το αστικό τοπίο ως μια ποικιλία χώρων πρασίνου που μπορούν να βρεθούν στην αστική περιοχή, που κυμαίνονται από βλάστηση σε κτίρια, όπως μπαλκόνια, στέγες και πράσινους τοίχους, έως δέντρα και άλλους τύπους βλάστησης κοντά σε κτίρια.
Όπως: δρόμοι, γραμμές τρένων, οικιστικοί κήποι, παιδικές χαρές, διαφορετικοί τύποι πάρκων, θεσμικοί δημόσιοι χώροι, νεκροταφεία, αθλητικές υποδομές, κοινοτικοί κήποι. Επίσης ενσωματώνει και άλλους ανοιχτούς χώρους πρασίνου, όπως: γεωργικές και οπωροκηπευτικές καλλιέργειες, δάση και θάμνοι, χέρσες εκτάσεις και αμμόλοφους.Επιπλέον, θεωρούνται διαφορετικοί τύποι οι μπλε χώροι όπως: λίμνες, λιμνοθάλασσες, ποτάμια, κανάλια και η παράκτια περιοχή, εφόσον βρίσκονται εντός του διοικητικού ορίου της αστικής περιοχής.
Σύμφωνα με όσα εξετάστηκαν, προτείνεται ο κατάλληλος ορισμός που προέρχεται από την επιστήμη της οικολογίας του τοπίου (Pauleit et al.), δηλαδή το αστικό τοπίο είναι μια περιοχή που σχηματίζεται από υποπεριοχές διαφορετικής κάλυψης γης που περιλαμβάνει και τα δύο στοιχεία το ανθρώπινο καθώς και το φυσικό.
γ) Πράσινη υποδομή
Οι Benedict και McMahon όρισαν την πράσινη υποδομή ως το διασυνδεδεμένο δίκτυο χώρων πρασίνου που διατηρεί τις φυσικές αξίες και τις λειτουργίες του οικοσυστήματος, εκτός από την παροχή οφελών στους ανθρώπους.
Η Ευρωπαϊκή Ένωση το ορίζει ως ένα στρατηγικό δίκτυο φυσικών και ημιφυσικών περιοχών με άλλα περιβαλλοντικά χαρακτηριστικά, που έχει σχεδιαστεί και για να επιτευχθεί, παρέχει ένα ευρύ φάσμα υπηρεσιών οικοσυστήματος.
Τα στοιχεία της πράσινης υποδομής περιγράφονται λεπτομερώς στο Σχήμα 1.
Η πράσινη υποδομή χρησιμοποιεί τη βλάστηση, τα εδάφη και τα άλλα στοιχεία για την αποκατάσταση των φυσικών διεργασιών που είναι απαραίτητες για τη διαχείριση του νερού και τη δημιουργία υγιέστερων αστικών περιβαλλόντων. Μπορεί αυτά τα στοιχεία να είναι ένα μωσαϊκό φυσικών περιοχών που παρέχουν βιότοπο για τα άλλα είδη, προστατεύουν από τις πλημμύρες, παρέχουν καθαρότερο αέρα και νερό ή μπορεί αυτά να είναι συστήματα διαχείρισης όμβριων υδάτων που μιμούνται τη φύση, στη διήθηση του νερού στο έδαφος και την αποθήκευση νερού στον υδροφόρο ορίζοντα. Η πράσινη υποδομή έχει διάφορες λειτουργίες, όπως τη παροχή ενδιαιτημάτων για την πανίδα, το μετριασμός της κλιματικής αλλαγής και τη παροχή γραφικής ομορφιάς, μεταξύ άλλων, που μεταφράζεται σε πολλαπλά οφέλη για τους ανθρώπους που συνδέονται με τις υπηρεσίες οικοσυστήματος που παράγει. Ομοίως, οι πράσινες υποδομές ευνοούν τη βιώσιμη και αποτελεσματική χρήση των πόρων, τόσο οικονομικών όσο και φυσικών (νερό και έδαφος). Το σύνολο των διεργασία και διαδικασιών που επιτελείτε λειτουργεί σε πολλαπλές κλίμακες, από μικρά γραμμικά χαρακτηριστικά έως πολύπλοκα λειτουργικά οικοσυστήματα, και μπορεί να συμβάλει σε διαφορετικά κοινωνικά πλαίσια, και που μπορεί να εφαρμοστεί σε αστικές περιοχές, περιαστικές και αγροτικές.
Ο απώτερος στόχος της χρήσης πράσινων υποδομών είναι η παροχή πολλαπλών υπηρεσιών οικοσυστήματος και η βελτίωση της ποιότητας ζωής των ανθρώπων.
Στις Ηνωμένες Πολιτείες, ο όρος αυτός ορίζεται ως μια οικονομικά αποδοτική και ανθεκτική προσέγγιση για την αντιμετώπιση των επιπτώσεων των βροχοπτώσεων, αποτρέποντας τις πλημμύρες και παρέχοντας ταυτόχρονα πολλαπλά οφέλη στην κοινότητα.
Όταν η πράσινη υποδομή επικεντρώνεται στη διαχείριση των υδάτινων σωμάτων, ονομάζεται μπλε υποδομή.
Επιδιώκει να αναδημιουργήσει τον κύκλο του νερού και να συμβάλει στην άνεση της πόλης, συνδέοντας τη διαχείριση του νερού με την πράσινη υποδομή μέσα στην ίδια την πόλη. Αυτό συμβαίνει όταν οι οικολογικές και υδρολογικές αξίες του αστικού τοπίου συνδυάζονται και προστατεύονται, υιοθετώντας μέτρα προσαρμογής και ανθεκτικότητας για την αντιμετώπιση γεγονότων όπως πλημμύρες.
Η κατασκευή της μπλε υποδομής επιδιώκει να ικανοποιήσει τη ζήτηση για αστική αποχέτευση και ο σχεδιασμός γίνεται μέσω συνεκτικών και ολοκληρωμένων στρατηγικών, συμπεριλαμβανομένων: i) Sustainable Drainage Systems (όρος που χρησιμοποιείται στο Ηνωμένο Βασίλειο), ii) Water Sensitive Design (όρος που χρησιμοποιείται στην Αυστραλία) iii) Ανάπτυξη υποδομών χαμηλών επιπτώσεων (όρος που χρησιμοποιείται στις Ηνωμένες Πολιτείες). Συμπληρωματικά με τους δύο όρους που αναφέρονται παραπάνω, περιγράφεται και η γκρίζα υποδομή.
Αυτός ο όρος αναφέρεται στην υποδομή που αναπτύχθηκε από τη μηχανική για τη διαχείριση των υδατικών πόρων που καλύπτουν τις ανάγκες των ανθρώπων, όπως δίκτυα συλλογής και αποχέτευσης του νερού από οικιακή χρήση (πλυντήρια πιάτων, μπάνια), εγκαταστάσεις επεξεργασίας λυμάτων, συστήματα επαναχρησιμοποίησης και δεξαμενές νερού στις πόλεις . Η γκρίζα υποδομή είναι ο παραδοσιακός τρόπος προσέγγισης της διαχείρισης του νερού στην πόλη. Σύμφωνα με όσα εξετάστηκαν σε αυτή τη μελέτη, προτείνεται να χρησιμοποιηθεί ο ορισμός των Benedict και McMahon, για την πράσινη υποδομή, καθώς αναδεικνύει τον συνδεδεμένο πολυλειτουργικό χαρακτήρα που τείνει προς την ισότητα, στη διανομή του.
δ) Λύσεις με βάση τη φύση
Η Ευρωπαϊκή Επιτροπή ορίζει αυτή την έννοια ως την επίλυση προβλημάτων και αναγκών των ανθρώπων, μιμούμενη τις απαντήσεις που δίνει η φύση σε παρόμοια προβλήματα και με περιβαλλοντικά οφέλη.
Η Διεθνής Ένωση για τη Διατήρηση της Φύσης (IUCN) την ορίζει ως ενέργειες για την προστασία, διαχείριση και βιώσιμη αποκατάσταση φυσικών και τροποποιημένων οικοσυστημάτων, αντιμετωπίζοντας τις κοινωνικές προκλήσεις αποτελεσματικά και προσαρμοστικά και ταυτόχρονα παρέχοντας οφέλη για την ανθρώπινη ευημερία και τη βιοποικιλότητα.
Επιπλέον, αντιμετωπίζει τα ζητήματα της επισιτιστικής ασφάλειας, της κλιματικής αλλαγής, της ασφάλειας των υδάτων, της ανθρώπινης υγείας, του κινδύνου καταστροφών, της κοινωνικής και της οικονομικής ανάπτυξης. Συμπληρώνεται με τεχνολογικές ή μηχανολογικές λύσεις και καθορίζεται από τα συγκεκριμένα φυσικά και πολιτιστικά πλαίσια κάθε τοποθεσίας. Από τις αρχές της δεκαετίας του 2000, αυτός ο οργανισμός προωθεί την ανάπτυξη λύσεων με βάση τη φύση, αποτελώντας σημείο αναφοράς σε αυτόν τον τομέα εργασίας: «Η έννοια των λύσεων που βασίζονται στη φύση περιλαμβάνει ενέργειες για την προστασία, τη βιώσιμη διαχείριση και την αποκατάσταση φυσικών ή τροποποιημένων οικοσυστημάτων, είναι οικονομικά αποδοτικές για την αντιμετώπιση της κλιματικής αλλαγής, του κινδύνου καταστροφών, της ασφάλειας του νερού και των τροφίμων, της ανθρώπινης υγείας και της κοινωνικοοικονομικής ανάπτυξης».
Αυτά συμβάλλουν ταυτόχρονα στην ανθρώπινη ευημερία και παράγουν οφέλη για τη βιοποικιλότητα (Cohen-Sacham, et. Al, 2016). Αυτή η προσέγγιση επιτρέπει τον βιώσιμο σχεδιασμό αστικών συστημάτων στη χώρα μας και ανταποκρίνεται στις διάφορες προκλήσεις των περιοχών που θα συνεχίσουν να αναπτύσσονται τις επόμενες τέσσερις δεκαετίες.
Επί του παρόντος, υπάρχουν αρκετές πρωτοβουλίες που προωθούν «Λύσεις βασισμένες στη φύση για αστικές περιοχές στην Ευρώπη», οι οποίες αποτελούν βάση γνώσης που πρέπει να προσαρμοστούν και να εφαρμοστούν στη χώρα μας, λαμβάνοντας υπόψη τις πολιτισμικές και οικοσυστημικές διαφορές. Μέρος αυτών είναι η Urban Nature Alliance, η οποία επιτρέπει την τυποποίηση του τρόπου με τον οποίο οι πόλεις μετρούν το φυσικό τους κεφάλαιο και αυξάνουν την ευαισθητοποίηση σχετικά με τα οφέλη της διατήρησης των φυσικών πόρων στα αστικά οικοσυστήματα.
Υπάρχουν επίσης οι πρωτοβουλίες Oppla, ένα αποθετήριο της Ευρωπαϊκής Ένωσης του NBS και του OpenNESS, το οποίο μεταξύ άλλων, μεταφράζει τις έννοιες των υπηρεσιών οικοσυστήματος και του φυσικού κεφαλαίου σε λειτουργικά πλαίσια.
Στις Ηνωμένες Πολιτείες, είναι πιο συνηθισμένο να χρησιμοποιείται η έννοια του «φυσικού κεφαλαίου» για να αναφέρεται στο απόθεμα ή τη διαθεσιμότητα ανανεώσιμων και μη ανανεώσιμων πόρων που συνδυάζονται για να παράγουν μια ροή οφελών για τους ανθρώπους.
Είναι μια δράση από την οποία απορρέουν οι υπηρεσίες ή τα οφέλη του οικοσυστήματος που μπορεί να προσφέρουν οικονομικά, κοινωνικά, περιβαλλοντικά και πολιτιστικά αποτελέσματα.
Είναι ένα πλαίσιο που παρέχει βοήθεια στους υπεύθυνους λήψης αποφάσεων για να κατανοήσουν τον περίπλοκο τρόπο με τον οποίο η φύση, η κοινωνία και οι οικονομικές επιπτώσεις εξαρτώνται μεταξύ τους και αλληλεπιδρούν μεταξύ τους.
ε) Αστικά εδάφη
Στο πλαίσιο της ανάλυσης αυτής της μελέτης, παρέχεται πρόταση για τον ορισμό του όρου «αστική γη», κατανοώντας ότι αυτός είναι ένα σχετικό στοιχείο για την ανάπτυξη και διαχείριση του αστικού δέντρου.
Επομένως, αυτός ο όρος γίνεται κατανοητός όταν το επιφανειακό στρώμα εδάφους αντιστοιχεί σε εκείνο, το οποίο δέχεται παρέμβαση από την ανθρώπινη δράση και είναι επηρεασμένο ευρέως από τις ανθρώπινες δραστηριότητες που συντελούνται στις πόλεις.
Αναφέρεται σε εδάφη που αποτελούνται από μείγματα διαφορετικών τύπων εδαφών που παρεμβάλλονται από δράσεις, τα οποία όμως διαφέρουν από εκείνα που βρίσκονται σε παρακείμενες φυσικές περιοχές και τα οποία υπάρχουν σε στρώματα, μεγαλύτερου βάθους από 50 cm.
Γενικά, η σύνθεση και η δομή τους αναμειγνύονται με απόβλητα δομικών υλικών. Χαρακτηρίζονται από το ότι αποτελούνται από την εισαγωγή και εξαγωγή εδαφών (εκσκαφές – επιχώσεις) από διαφορετικά μέρη και μπορεί να είναι μολυσμένα από βαρέα μέταλλα, να παρουσιάζουν υψηλή αλατότητα ή ακραίο PH που μπορεί να γίνει τοξικό. Ο Morel et al. (2005) ορίζουν τα αστικά εδάφη, ως εδάφη σε πάρκα και κήπους που είναι πιο κοντά σε γεωργικά εδάφη, αλλά έχουν διαφορετική σύνθεση, χρήση και διαχείριση σε σύγκριση με τα εδάφη σε φυσικές ή γεωργικές περιοχές. Αστικά εδάφη θεωρούνται επίσης εδάφη που προκύπτουν από διαφορετικές κατασκευαστικές δραστηριότητες και που συχνά σφραγίζονται κάτω από μια αδιαπέραστη επιφάνεια. Τα αστικά εδάφη επηρεάζουν την ανθρώπινη υγεία, τη βλάστηση που αναπτύσσεται σε αυτά, τους οργανισμούς του εδάφους (μικροπανίδα όπως γαιοσκώληκες και έντομα εδάφους) και στη διείσδυση νερού (συνήθως παρουσιάζουν υψηλούς βαθμούς συμπίεσης).
στ) Οικολογικές διεργασίες και λειτουργίες
Είναι εκείνες οι ικανότητες των διαδικασιών των φυσικών συστατικών για την παροχή αγαθών και υπηρεσιών, που ικανοποιούν άμεσα ή έμμεσα τις ανθρώπινες ανάγκες. Περιλαμβάνει την ανάλυση πολλαπλών κλιμάκων και περιλαμβάνει αλληλεπιδράσεις μεταξύ χωρικών στοιχείων, δηλαδή ροών ενέργειας, υλικών και ειδών.
Από αυτές τις διαδικασίες και λειτουργίες του αστικού δέντρου, πυροδοτούνται οι υπηρεσίες οικοσυστήματος που παρέχουν οφέλη για την ανθρώπινη υγεία.
ζ) Οικοσυστημικές υπηρεσίες
Τα αστικά δέντρα είναι ένα φυσικό συστατικό που υπάρχει στις πόλεις, το οποίο παρέχει ποικίλα οφέλη στους ανθρώπους, οφέλη που ονομάζονται υπηρεσίες οικοσυστήματος. Αυτές οι υπηρεσίες οικοσυστήματος πρέπει να ενσωματωθούν στον πολεοδομικό σχεδιασμό και την ανάπτυξη. Τα δέντρα και η βλάστηση που υπάρχουν στις αστικές περιοχές, διαμορφώνονται ως οι κύριοι συντελεστές στη ρύθμιση του κλίματος (από τον μετασχηματισμό του), την αναψυχή και τον καθαρισμό του αέρα.
Αρκετές μελέτες έχουν ασχοληθεί με τις θετικές (υπηρεσίες) και τις αρνητικές (παρενέργειες) συνεισφορές του αστικού πρασίνου και των δέντρων, οι οποίες μπορούν να επηρεάσουν την ανθρώπινη ευημερία σε διαφορετικές κλίμακες.
Τα οφέλη που παρέχει το αστικό πράσινο συμβάλλουν σημαντικά στην ανθεκτικότητα του αστικού κοινωνικο-οικολογικού συστήματος, μετριάζοντας την επίδραση των εξωτερικών μεταβολών, μετριάζοντας και προσαρμόζοντας σε αυτές τις πιέσεις, ένα παράδειγμα αυτού είναι η διακύμανση των ακραίων θερμοκρασιών που προέρχονται από φαινόμενο της κλιματικής αλλαγής.Η παροχή δροσισμού του αέρα από το αστικό πράσινο μπορεί να μειώσει τις μέγιστες θερμοκρασίες έως και 2,1 °C. Συμβολή στον μετριασμό των μακροπρόθεσμων επιπτώσεων της κλιματικής αλλαγής μέσω της σκίασης, η οποία μπορεί να μειώσει τις τοπικές θερμοκρασίες, τις επιπτώσεις της αστικής θερμικής νησίδας και βελτιώνει την ποιότητα ζωής των ανθρώπων. Άλλα οφέλη περιλαμβάνουν τη βελτίωση της ευημερίας των ανθρώπων, με τη μείωση των αρνητικών επιπτώσεων του αστικού περιβάλλοντος στην υγεία τους, ορισμένα από τα οποία προάγουν τη θερμική άνεση και σε έκτακτες ανάγκες στη μείωση της συχνότητας των καρδιαγγειακών η των αναπνευστικών παθήσεων όταν διατηρούνται υψηλές θερμοκρασίες τη νύχτα. Οι πρώτοι ορισμοί των υπηρεσιών οικοσυστήματος αναφέρονται στις συνθήκες και τις διαδικασίες μέσω των οποίων τα φυσικά οικοσυστήματα, όπως και τα είδη που τα συνθέτουν, συντηρούν και ικανοποιούν την ανθρώπινη ζωή.
Αργότερα, ο Costanza et al. (1997) τα όρισε ως εκείνα τα οφέλη που αποκομίζουν οι ανθρώπινοι πληθυσμοί, άμεσα ή έμμεσα, από τις λειτουργίες του οικοσυστήματος. Η έννοια χρησιμοποιήθηκε ευρύτερα, όταν ορίστηκε στην Έκθεση Αξιολόγησης Οικοσυστημάτων της Χιλιετίας το 2003 (MEA), που νοείται ως τα οφέλη που αποκομίζουν οι άνθρωποι από τα οικοσυστήματα. Στη συνέχεια, το 2010, το The Economics of Ecosystems and Biodiversity (TEEB, 2011) τα όρισε ως την άμεση και έμμεση συμβολή των οικοσυστημάτων στην ανθρώπινη ευημερία.
Η Ευρωπαϊκή Ένωση και η Υπηρεσία Προστασίας Περιβάλλοντος των Ηνωμένων Πολιτειών (EPA) χρησιμοποιούν παρόμοιους ορισμούς. Από την κυβέρνηση της Κίνας ορίζονται ως οι φυσικές περιβαλλοντικές συνθήκες και λειτουργίες που διαμορφώνονται και συντηρούνται από τα δασικά οικοσυστήματα και τις οικολογικές διεργασίες τους, από τις οποίες εξαρτάται ο άνθρωπος, συμπεριλαμβανομένης της διατήρησης του εδάφους και του νερού, της συγκέντρωσης διοξειδίου του άνθρακα και της παραγωγής οξυγόνου, της συσσώρευσης θρεπτικών ουσιών, τον καθαρισμό των ατμοσφαιρικών περιβαλλόντων, τις προστατευτικές επιδράσεις, τη διατήρηση της βιοποικιλότητας και τη δασική αναψυχή.
Σύμφωνα με την αξιολόγηση του οικοσυστήματος της χιλιετίας (MEA, 2003 ή Millennium Development Goals, ODS 2003), οι υπηρεσίες οικοσυστήματος ταξινομούνται σε τέσσερις κατηγορίες: παροχή, ρύθμιση, υποστήριξη και πολιτισμός, οι ορισμοί τους είναι:
- Παροχή: παραγωγή αγαθών και προϊόντων που παράγονται από τα οικοσυστήματα, όπως φρούτα, μύκητες, νερό, καθαρός αέρας και σκιά.
- Ρύθμιση: διεργασίες οικοσυστήματος που επηρεάζουν το κλίμα, τις φυσικές καταστροφές όπως πλημμύρες και την ποιότητα του νερού.
- Πολιτιστικά: μη υλικά οφέλη από τα οικοσυστήματα, όπως η γνωστική ανάπτυξη, η αναψυχή και οι αισθητικές εμπειρίες.
- Ρύθμιση ή υποστήριξη: σχετίζεται με οικολογικές διεργασίες που επιδιώκουν την παροχή και την παραγωγή άλλων υπηρεσιών οικοσυστήματος, όπως ο σχηματισμός εδάφους και ο κύκλος των θρεπτικών ουσιών.
Οι πιο συχνά αξιολογούμενες υπηρεσίες οικοσυστήματος είναι οι ρυθμιστικές υπηρεσίες, όπως η εξάλειψη της ατμοσφαιρικής ρύπανσης και η αποθήκευση και δέσμευση άνθρακα. Λιγότερες μελέτες έχουν επικεντρωθεί σε πολιτιστικές υπηρεσίες, όπως επίσης είναι συχνά περιορισμένες σε ψυχαγωγικές και αισθητικές υπηρεσίες.
Ο Πίνακας 1 παρουσιάζει λεπτομερώς τους τύπους υπηρεσιών οικοσυστήματος που παρέχει το δέντρο σε ανθρώπους και πόλεις.
Πίνακας 1: Παραδείγματα υπηρεσιών οικοσυστήματος που παρέχονται από το αστικό πράσινο, σύμφωνα με το SDG 2003
η) Βιοποικιλότητα
Η σημασία της βιοποικιλότητας στην πόλη πλαισιώνεται στους Στόχους Βιώσιμης Ανάπτυξης του ΟΗΕ58 (UN-SDG, 2019), συγκεκριμένα στον στόχο Νο. 15 με θέμα «Η ζωή στα χερσαία οικοσυστήματα». Ο ρόλος του δέντρου στη βιοποικιλότητα, όπως και στην πόλη, είναι να παρέχει τροφή και βιότοπο για την προώθηση της ζωής διαφορετικών ειδών μέσα σε αυτό.
Για παράδειγμα, τα πουλιά και τα έντομα είναι επικονιαστές που επιτρέπουν τον πολλαπλασιασμό των σπόρων και των ειδών. Ως εκ τούτου, είναι σημαντικό να προωθηθεί μια υψηλή ποικιλομορφία ειδών δέντρων στις πόλεις για την παροχή υποστήριξης, οικοτόπου και τροφής για την ανάπτυξη μεγαλύτερου αριθμού ειδών άγριας ζωής, όπως τα ζώα, τα πουλιά και τα έντομα.
Ως βιοποικιλότητα νοείται η ποικιλία όλων των ζωντανών όντων, συμπεριλαμβανομένων των φυτών, των ζώων, των μυκήτων, των μικροοργανισμών και που αποτελούν μια μεγάλη ποικιλία οικοσυστημάτων στα οποία ζουν.
Αυτοί οι ζωντανοί οργανισμοί που συνθέτουν τη βιοποικιλότητα είναι δομημένοι σε διαφορετικά επίπεδα: σε σχέση με γενετικές πτυχές, σε σχέση με τα είδη και τα λειτουργικά τους χαρακτηριστικά, σε σχέση με τα οικοσυστήματα και τα τοπία.
Αναδεικνύοντας τη βιοποικιλότητα, επιδιώκουμε να αναγνωρίσουμε την αξία της ποικιλίας των έμβιων όντων, για τη λειτουργία και την ανθεκτικότητα των αστικών δέντρων, επομένως, η διαχείριση και ο σχεδιασμός αυτού επηρεάζει την αστική βιοποικιλότητα (χλωρίδα και πτηνά).
4.1.2. Ενσωμάτωση της έννοιας των αστικών δέντρων σε δημόσια έγγραφα που χρησιμοποιούνται από το Υπουργείο Οικισμού και Πολεοδομίας
Η χρήση της έννοιας του αστικού δέντρου αναθεωρήθηκε και αναλύθηκε στα δημόσια έγγραφα του πολίτη η κάθε ενδιαφερόμενου. Τα αποτελέσματα αυτής της ανασκόπησης περιγράφονται στον Πίνακα (2) παρακάτω:
Πίνακας 2. Ένταξη και εξέταση της έννοιας του αστικού δέντρου σε δημόσια έγγραφα (εγχειρίδια, οδηγούς, προδιαγραφές κ.λ.π.)
Οι τίτλοι των εγχειριδίων αποδίδονται στα Ελληνικά για ενημέρωση του αριθμού των εντύπων που έχουν αναφορά για το αστικό δέντρο. Για περισσότερες πληροφορίες των εγχειριδίων ανατρέξετε στο πρωτότυπο κείμενο.
Υπάρχει μεγάλη παρουσία πληροφοριών σχετικά με την εγκατάσταση των ειδών δέντρων και τη μορφή της φυτείας, με διαφορές στη χρήση τεχνικών εννοιών (γλώσσα) που ποικίλλουν ανάλογα με τον φορέα που συντάσσει το έγγραφο. Τα έγγραφα που διατύπωσε η CONAF περιλαμβάνουν μια βοτανική γλώσσα, όπως στην περίπτωση του Εγχειριδίου φυτεύσεων σε αστικές περιοχές. Οι πληροφορίες σε μια αρχιτεκτονική γλώσσα παρέχονται από το Υπουργείο Δημοσίων Έργων (MOP) στο Εγχειρίδιο Πράσινες Περιοχές για έργα παραχώρησης ή από το MINVU στο Τεχνικό Εγχειρίδιο Κατασκευής και ελάχιστες απαιτήσεις για πάρκα, πλατείες, χώρους πρασίνου και χώρους άθλησης. Με την έγκριση της «Τεχνικής ανάλυσης για εργασίες, για έργα που σχετίζονται με το πρώτο κεφάλαιο: Έργο κοινοτικού εξοπλισμού, του προγράμματος οικιστικής και γειτονικής βελτίωσης που ρυθμίζει το «Σ.Δ. Nº 27 (V. and U.) του 2019», γίνεται μια πρώτη προσέγγιση για την αναγνώριση του δέντρου ως σημαντικό στοιχείο στο πλαίσιο των εκτιμήσεων αυτού του εγγράφου.
Η καθιέρωση μιας κοινής γλώσσας, εννοιών και ορισμών θα επιτρέψει την ενοποίηση των προσπαθειών για τη διάδοση πληροφοριών σχετικά με τη διαχείριση των αστικών δέντρων, για όλους τους επαγγελματίες που παρεμβαίνουν σε αυτή τη διαδικασία.
Από τα έγγραφα που εξετάστηκαν, αυτό που χρησιμοποιεί μια κοινή γλώσσα και ενσωματώνει αρχιτεκτονικές και βοτανικές έννοιες είναι από τη Χιλιανή Ένωση Επαγγελματιών Τοπίου (ACHIPPA) στη Guia de Arborización Urbana de la Región Metropolitana.
Είναι σαφές από την εξέταση αυτών των εγγράφων ότι τα αστικά δέντρα έχουν αδύναμη, μη συγκεντρωμένη νομοθεσία, η οποία επιτρέπει διαφορετικές ερμηνείες από τον αστικό κώδικα έως τις δημοτικές διατάξεις ή το Υπουργείο Γεωργίας.
Το ερώτημα είναι για το ποιος ή το τι κυβερνά τα δέντρα μας;
Αυτό το ερώτημα παραμένει αναπάντητο, αφού αφορά αρκετούς κοινωνικούς φορείς. Δεν υπάρχει στρατηγικό ή πολιτικό όραμα για τη διαχείριση των δέντρων μας σε δημόσιους και ιδιωτικούς χώρους, όσον αφορά τις στέρεες κατευθυντήριες γραμμές για τη λήψη αποφάσεων. Το ζήτημα των δέντρων στις πόλεις στερείται μιας συνολικής πολιτικής, η οποία αναγνωρίζει τη βλάστηση (ή τη φύση στην πόλη) ως θεμελιώδες στοιχείο της βιώσιμης και ανθεκτικής πόλης, όπου ο ρόλος της στον μετριασμό και την προσαρμογή στην κλιματική αλλαγή ή ο ρόλος της στη βελτίωση της υγείας των ανθρώπων δεν αναφέρεται ξεκάθαρα.
Από αυτή τη μελέτη και την ανάλυση, αναδεικνύεται η ανάγκη για ένα στρατηγικό έγγραφο (οδηγία), το οποίο καθορίζει τις κατευθυντήριες γραμμές σχετικά με τη σημασία και τη συμμετοχή των δέντρων στις πόλεις για να καθοδηγήσει το σχεδιασμό και τη διαχείριση των αστικών δέντρων στο μέλλον. Έτσι, θα επιτευχθεί μια εγκάρσια συνοχή των υφιστάμενων τεχνικών εγγράφων που αφορούν αυτό το θέμα και που έχουν αναπτυχθεί σε διαφορετικά επίπεδα (εθνικό, περιφερειακό και τοπικό).
4.2. Προσδιορισμός κρίσιμων αστικών στοιχείων για την ανάπτυξη των δέντρων
Ως αστικά στοιχεία νοούνται τα αντικείμενα στο δημόσιο χώρο που εκπληρώνουν μια συγκεκριμένη λειτουργία και συνδέονται με τον αστικό εξοπλισμό, τις υποδομές και τις βασικές υπηρεσίες. Ορισμένα αστικά στοιχεία επηρεάζουν την ανάπτυξη του αστικού δέντρου, όταν αυτά εμποδίζουν ή περιορίζουν την εγκατάσταση ή ανάπτυξη, τόσο των ριζών όσο και της εναέριας δομής (κόμη, κλαδιά και φύλλα), επηρεάζοντας όχι μόνο τις φυσικές δομές του δέντρου, αλλά και τις εσωτερικές μεταβολικές διεργασίες (παραγωγή ορμονών, φωτοσυνθετικές διεργασίες, αναπνοή κ.λ.π.), οι οποίες καταλήγουν σε εξασθενημένα, άρρωστα, κατεστραμμένα, κακής ποιότητας και καταπονημένα δέντρα.
Αυτά τα στοιχεία επηρεάζουν όλα τα στάδια του κύκλου ζωής του δέντρου, μειώνοντας γενικά την ανάπτυξή του και την ικανότητά του να παρέχει οικοσυστημικές υπηρεσίες. Μία από τις πιο επαναλαμβανόμενες συγκρούσεις είναι σε σχέση με το ύψος της ηλεκτρικής καλωδίωσης ή το βάθος των αγωγών των δικτύων υπηρεσιών ύδρευσης, αποχέτευσης και τηλεπικοινωνιών, το ύψος και τη θέση του αστικού εξοπλισμού, όπως οι πινακίδες σηματοδότησης πού βρίσκονται, μεταξύ άλλων.
4.2.1. Κρίσιμα αστικά στοιχεία
Το κριτήριο που χρησιμοποιείται σε αυτή τη μελέτη για τον προσδιορισμό αυτών των κρίσιμων αστικών στοιχείων για την εγκατάσταση και την ανάπτυξη του αστικού δέντρου, ορίζεται από την απώλεια ή τη μείωση των οφελών που αυτά προσφέρουν στους ανθρώπους, δηλαδή τις υπηρεσίες του οικοσυστήματος τους. Τα κρίσιμα αστικά στοιχεία ρυθμίζουν την υγεία των δέντρων, περιορίζοντας τη λειτουργία, τη ζωτικότητα και τη φυσική τους ανάπτυξη. Σε ορισμένες περιπτώσεις, μπορεί να συμβεί από τα κρίσιμα αστικά στοιχεία η γήρανση και ο θάνατος του δέντρου. Εάν αυτά τα στοιχεία δεν εντοπιστούν και δεν αντιμετωπιστούν, όσο το δυνατόν στο πρώιμο στάδιο των έργων (κατά τη διάγνωση και τον σχεδιασμό) προκαλείται πίεση στα δέντρα (δέντρα σε κακή κατάσταση), δημιουργώντας κακή ανάπτυξη και μεγαλύτερη ευαισθησία σε ζημιές (όπως, για παράδειγμα, από παράσιτα και ασθένειες ή αποδυνάμωση του δέντρου ενόψει κακών καιρικών συνθηκών).
Ένα σαφές παράδειγμα αυτού παράγεται για δέντρα που έχουν περιορισμένη ανάπτυξη σε ύψος λόγω της παρουσίας ηλεκτρικών καλωδίων. Τα κλαδιά της κόμης δεν επιτυγχάνουν επαρκή ζωτικότητα και ανάπτυξη, επομένως το όφελος από την παροχή σκιάς μειώνεται. Ομοίως, είναι δυνατό να εντοπιστούν ζημιές στο ριζικό δίκτυο των δέντρων λόγω υπόγειων δικτύων ή συστημάτων όπως λυμάτων ή/και τηλεπικοινωνιών, για παράδειγμα.
Η μελέτη και, ιδιαίτερα η κατανόηση του περιβάλλοντος, όπως η γεωγραφία και το περιβάλλον, όπου θα αναπτυχθεί το δέντρο, επιτρέπει να προσδιοριστεί επαρκώς το είδος που είναι πιο σωστό να αναπτυχθεί σε αυτές τις συνθήκες, γεγονός που εξασφαλίζει επιτυχία στην εγκατάσταση και ανάπτυξή του, ελαχιστοποιώντας τη μακροχρόνια ανάπτυξη του, τη μακροπρόθεσμη συντήρηση και τη μείωση του κόστους που σχετίζεται με τη φροντίδα αυτού. Αυτό σχετίζεται με την τοποθεσία, όπου εγκαθίστανται τα άτομα και οι μελλοντικές τους αλληλεπιδράσεις με τους ανθρώπους και το περιβάλλον τους και επιπλέον της μετέπειτα διαχείρισης, που θα πραγματοποιηθεί μετά από τη φύτευση.
Τα κρίσιμα στοιχεία που συνδέονται με την τοποθεσία του δέντρου είναι αυτά που αλληλεπιδρούν με:
- Η διαθεσιμότητα εδαφικού υποστρώματος, χωρίς εμπόδια, για την ανάπτυξη των ριζών,
- Η παροχή εναέριου χώρου για την ανάπτυξη των κλαδιών και της κόμης του,
- Έκθεση του δέντρου σε ρύπους, μεταξύ άλλων.
Όσον αφορά τα κρίσιμα στοιχεία που συνδέονται με τους ανθρώπους, πρέπει να λαμβάνεται υπόψη ο τύπος και η συχνότητα της αλληλεπίδρασης, για παράδειγμα, εάν μια διάβαση πεζών είναι αποκλεισμένη από τον θόλο της κόμης του δέντρου, αυτό μπορεί να προκαλέσει «αυθόρμητο κλάδεμα». Γι’ αυτό η προσβασιμότητα και η σύγκρουση με την κινητικότητα των ανθρώπων θα είναι καθοριστικές για την επιτυχή ανάπτυξή τους.
Στην έρευνα που πραγματοποίησαν οι Hirons και Sjoman παρουσιάζονται 12 συγκρούσεις αστικών στοιχείων, που παρεμβαίνουν στην ανάπτυξη των δέντρων. Περιλαμβάνονται φαινόμενα που παράγονται από την αλληλεπίδραση μεταξύ του αστικού στοιχείου με τις θερμοκρασίες (θερμική νησίδα) και με τον άνεμο (ρεύματα αέρα). Η αιτιολόγηση αυτών των στοιχείων, η σχέση τους με κάποιο χαρακτηριστικό του δέντρου και ο ορισμός του στοιχείου βρίσκονται στο Πίνακα 3 και στο Παράρτημα 1.
Πίνακας 3. Κρίσιμα αστικά στοιχεία που επηρεάζουν την εγκατάσταση και ανάπτυξη αστικών δέντρων
Πηγή: Διασκευή από Jim (2017), Hirons and Sjoman (2019)
Τα σχήματα 2a, 2b, 2c και 2d απεικονίζουν ορισμένες από τις συγκρούσεις που αναφέρονται στους Πίνακες 3 και 4. Η αρίθμηση αυτών αναφέρεται στους αριθμούς που έχουν εκχωρηθεί για κάθε αστικό στοιχείο στο (Παράρτημα 1).
4.2.2. Κρίσιμες δράσεις για τη φροντίδα των αστικών δέντρων
Οι κρίσιμες ενέργειες που επηρεάζουν τα αστικά δέντρα σχετίζονται άμεσα με τις διαδικασίες φροντίδας των δέντρων σε χώρους πρασίνου. Αντιστοιχούν σε εκείνες τις πρακτικές φροντίδας ή την κακώς εκτελεσθείσα τεχνική διαχείριση που επηρεάζουν τη φυσική ανάπτυξη ή την επιβίωση του δέντρου (πίνακας 4).
Οι εκτελέσεις αυτών των ενεργειών φροντίδας των δέντρων σχετίζονται άμεσα με το επίπεδο γνώσης του τεχνικού προσωπικού. Αυτές οι ενέργειες είναι κρίσιμες για να έχουμε ένα δέντρο σε καλή κατάσταση, ζωτικής σημασίας και να συμμορφώνεται με τις υπηρεσίες οικοσυστήματος που προτείνονται στο σχεδιασμό ενός έργου δημόσιου χώρου.
Πίνακας 4. Κρίσιμες δράσεις για τη φροντίδα των αστικών δέντρων
Εικόνα 2. α) Συγκρούσεις ή / και ενέργειες διαχείρισης αστικών δέντρων σε δημόσιο χώρο

Πηγή: © Nicolas Banados, Beatmap.
Ονοματολογία: Δράσεις που σχετίζονται με τη διαχείριση (α) άρδευση (β) κακώς εκτελεσμένο κλάδεμα (γ) συντήρηση χλοοτάπητα (δ) αφαίρεση του πρώτου στρώματος του έδαφος (στ) προστασία κορμών από τους πασσάλους στήριξης η) χρήση χρώματος ή ασβέστη για σφράγιση τομών κλαδέματος.
Συνδέεται με συγκρούσεις με τον αστικό εξοπλισμό (1) σχάρα λάκκου δέντρων ή τοποθεσία (2) υπόγειοι σωλήνες δικτύων (3) υπόστρωμα (4) εναέρια ηλεκτρική καλωδίωση (5) εγγύτητα σε κτίρια (6) Δρόμοι με υπερυψωμένα κτίρια εκατέρωθεν(7) ρεύματα αέρα (φαράγγια) (8) εγγύτητα σε αυτοκινητόδρομους (9) γειτνίαση με βιομηχανικές ζώνες (10) θερμική νησίδα (11) οδική σήμανση (12) οδικές συγκρούσεις με πεζούς και ποδηλάτες και αυτοκίνητα
Εικόνα 2. β) Συγκρούσεις ή / και ενέργειες διαχείρισης αστικών δέντρων σε δημόσιο χώρο

Πηγή: © Nicolas Banados, Beatmap.
(1) σχάρα δέντρου (5) εγγύτητα σε κτίρια (γ) συντήρηση χλοοτάπητα (δ) αφαίρεση του πρώτου στρώματος εδάφους ή σάπια φύλλα
Εικόνα 2. γ) Συγκρούσεις ή / και ενέργειες διαχείρισης αστικών δέντρων σε δημόσιο χώρο

Πηγή: © Nicolas Banados, Beatmap.
(2) υπόγειοι σωλήνες δικτύων (3) υπόστρωμα (12) σύγκρουση μεταξύ χρήσεων, προκαλώντας τριβή στον κορμό δέντρου (β) κακώς εκτελεσμένο κλάδεμα (στ) προστασία για κορμούς από πασσάλους στήριξης (η) χρήση βαφής ή ασβέστη για τη σφράγιση της τομής του κλαδέματος
Εικόνα 2. δ) Συγκρούσεις ή/και ενέργειες διαχείρισης αστικών δέντρων σε δημόσιο χώρο

Πηγή: © Nicolas Banados, Beatmap.
(4) ηλεκτρικές καλωδιώσεις, (8) εγγύτητα σε διαδρομές αυτοκινήτων (11) οδική σήμανση.
4.3. Πρόταση χαρακτηρισμού αστικών δέντρων
4.3.1 Μεταβλητές χαρακτηρισμού αστικών ειδών δέντρων
Τα προτεινόμενα κριτήρια για τον χαρακτηρισμό των ειδών των δέντρων, σχετίζονται με την ικανότητά τους να επιβιώνουν στην επιλεγμένη τοποθεσία. Όπως αναφέρθηκε παραπάνω, τα περισσότερα από τα οφέλη που προέρχονται από τα δέντρα για την ανθρώπινη ευημερία, εξαρτώνται από την ικανότητα του δέντρου να αναπτύσσεται βέλτιστα στο αστικό τοπίο. Τα δέντρα σε κακή κατάσταση ή σε κατάσταση επιβίωσης (αδύναμα δέντρα) απαιτούν μεγαλύτερη ποσότητα, συχνότητα και ένταση φροντίδας. Είναι πιο ευαίσθητα σε παράσιτα και ασθένειες, επιπλέον, παρέχουν λιγότερες υπηρεσίες οικοσυστήματος και περισσότερες δυσλειτουργίες (αρνητικές επιπτώσεις στο περιβάλλον και στους ανθρώπους) και μπορεί να αποτελέσουν κίνδυνο λόγω πτώσης κλαδιών ή ανατροπής ολόκληρου του δέντρου.
Στις διαδικασίες επιλογής των ειδών δέντρων, οι τεχνικές πτυχές και απαιτήσεις του είδους θα πρέπει να υπερισχύουν των αισθητικών αξιών, αφού είναι οι πρώτες που διασφαλίζουν την επιβίωση και τη διατήρηση τους σε καλή κατάσταση μακροπρόθεσμα.
Οι κατηγορίες (8) και οι μεταβλητές (34) χαρακτηρίζουν κάθε είδος δέντρου, σύμφωνα με τα δικά του χαρακτηριστικά, τα οποία σχετίζονται με τα αστικά στοιχεία που υπάρχουν, όπως και με τη μετέπειτα φροντίδα τους. Είναι σημαντικό να τονιστεί ότι συμπεριλήφθηκε ένας μεγάλος αριθμός μεταβλητών, προκειμένου να γνωρίζουμε κάθε είδος στο στάδιο εγκατάστασης, ανάπτυξης και φροντίδας.
Καθεμία από τις τριάντα τέσσερις (34) μεταβλητές χαρακτηρισμού των ειδών δέντρων είναι λεπτομερής, υποδεικνύοντας τον ορισμό, τον δείκτη, την κατηγορία του δείκτη και την αναφορά ή την παραπομπή.
Πίνακας 5. Σύνοψη κατηγοριών και μεταβλητών χαρακτηρισμού ειδών δέντρων
4.3.2. Αιτιολόγηση των προτεινόμενων μεταβλητών χαρακτηρισμού
Στην ενότητα αυτή παρουσιάζονται οι μεταβλητές χαρακτηρισμού των ειδών δέντρων, με τους αντίστοιχους δείκτες και σύμβολά τους.
Για την κατανόηση του είδους, με βάση τις μεταβλητές που αντιπροσωπεύουν τα χαρακτηριστικά του δέντρου, είναι απαραίτητο να περιγραφούν τα κύρια συστατικά του δέντρου. Στο Σχήμα 6, παρουσιάζεται ένα δενδροδιάγραμμα στο οποίο αναγνωρίζονται τα κύρια μέρη του (εναέρια, στάθμη εδάφους και υπόγεια). Το δέντρο σε ώριμη ενήλικη κατάσταση (Εικόνα 3), αποτελείται από το εναέριο μέρος και το υπόγειο μέρος. Το εναέριο μέρος περιλαμβάνει όλα τα μέρη του δέντρου που βρίσκονται πάνω από το έδαφος, αυτά είναι ο κορμός ή ο άξονας και η κόμη, που αποτελείται από φύλλα και κλαδιά. Στα φύλλα αναπτύσσονται όλες οι μεταβολικές διεργασίες, οι οποίες του επιτρέπουν να συνεχίσει να αναπτύσσεται και να παράγει φύλλα, κλαδιά, άνθη και καρπούς. Οι κατεστραμμένες κόμες, από την παρουσία παρασίτων ή ασθενειών και με μικρή ποσότητα φύλλων, θα εμποδίσουν την βέλτιστη ανάπτυξή του δέντρου, γεγονός που πυροδοτεί τα δέντρα να είναι στρεσαρισμένα. Μερικά προβλήματα που προκύπτουν από αυτό το γεγονός είναι η απώλεια σθένους στην παραγωγή φύλλων, που μεταφράζεται σε πτώση κλαδιών και μεγαλύτερη ροπή στο να είναι ευάλωτα σε παράσιτα και ασθένειες, αποτέλεσμα όλα τα παραπάνω να μπορούν να οδηγήσουν στην απώλεια τους.
Το υπόγειο τμήμα αποτελείται από χοντρές ρίζες (μεγαλύτερης διαμέτρου) που του δίνουν στήριξη και τις ρίζες που εκπληρώνουν τη λειτουργία της απορρόφησης νερού. Είναι σημαντικό το δέντρο να έχει το υπόγειο μέρος σε βέλτιστες συνθήκες, διαφορετικά θα πυροδοτηθούν άτομα με στρες. Αυτός ο τύπος στρες μπορεί να προκαλέσει από την πλήρη αφυδάτωση έως την πτώση του, λόγω της αδυναμίας να μπορεί σταθεί στο έδαφος.
Εικόνα 3. Τα μέρη που αποτελούν ένα δέντρο

a) Κόμη, b) Ρίζες και ριζίδια, c) Υπόγειο τμήμα, d) Εναέριο μέρος, e) Φύλλα και κλαδιά, f) Κορμός ή άξονας
Από την άλλη πλευρά, για να κατανοήσουμε πώς λειτουργεί το δέντρο στην πόλη, είναι απαραίτητο να γνωρίζουμε τον κύκλο ζωής του, ο οποίος είναι διαφορετικός από αυτόν ενός δέντρου που αναπτύσσεται στο φυσικό του περιβάλλον. Αυτός είναι ο τρόπος με τον οποίο το ίδρυμα Arbor Day (http://www.treeterms.co.uk/) ορίζει τα ακόλουθα στάδια ενός αστικού δέντρου, τα οποία απεικονίζονται στην εικόνα 4.
Εικόνα 4. Κύκλος ζωής του δέντρου.

Πηγή: Προσαρμογή από το Project Learning Tree, http://www.plt.org
Σπόρος και σπορόφυτο (είναι τα στάδια ανάπτυξης στο φυτώριο, εκεί οι συνθήκες είναι ελεγχόμενες): ο κύκλος του δέντρου ξεκινά από τον σπόρο, η δομή που περιέχει το έμβρυο ενός νέου ατόμου. Έχοντας δημιουργήσει τη βλάστηση κατά την οποία εμφανίζονται τα πρώτα φύλλα και μια αρχόμενη ρίζα, μιλάμε για ένα δέντρο σε κατάσταση σπορόφυτου. Σε αυτόν τον κύκλο, το φυτό αρχίζει να αυξάνει τους ρυθμούς ανάπτυξής του εκθετικά, κάτι που μεταφράζεται σε μεγαλύτερη παραγωγή ριζών, αυξημένο ύψος, διάμετρο κορμού και σχηματισμό κλαδιών. Όταν το δενδρύλλιο αρχίζει να αναπτύσσει ξυλώδη ιστό (ανάπτυξη φλοιού) στον κύριο κορμό του, μιλάμε για ένα δέντρο σε νεανική κατάσταση, και είναι έτοιμο να φυτευτεί στην τελική του θέση.
Νεανική κατάσταση: Το δέντρο χαρακτηρίζεται από τη διατήρηση υψηλών ρυθμών ανάπτυξης που συνοδεύονται από σχηματισμό φλοιού στον κορμό και των κλαδιών. Σε αυτό το στάδιο, το δέντρο αρχίζει να σχηματίζει τα πρώτα του άνθη και καρπούς, οι οποίοι με τα χρόνια θα αυξάνονται σε ποσότητα μέχρι να σταθεροποιηθούν στην ώριμη ενήλικη κατάσταση. Η νεανική κατάσταση χαρακτηρίζεται από το γεγονός ότι το δέντρο έχει υψηλή ικανότητα προσαρμοστικότητας στις περιβαλλοντικές συνθήκες στις οποίες βρίσκεται, ξεκινώντας έτσι εκ νέου τις ενέργειες κλαδέματος διαμόρφωσης, εάν είναι αυτό απαραίτητο. Σε αυτό προστίθεται το γεγονός η την προϋπόθεση, ότι τα κλαδιά του έχουν διαμέτρους μικρότερες από 10 cm, πράγμα που σημαίνει ότι οι πληγές από τις τομές κλαδέματος, είναι λιγότερο πιθανό να προσβληθούν από παράσιτα και ασθένειες, αφού επουλώνονται εύκολα. Στην νεανική κατάσταση του δέντρου, η πλήρης θρέψη πρέπει να επιτυγχάνεται με τη συνεισφορά θρεπτικών ουσιών στο έδαφος στο οποίο φυτεύεται (εργασίες λίπανσης). Το δέντρο από τη νεανική μεταβαίνει στην ενήλικη κατάσταση, όταν σταθεροποιούνται οι ρυθμοί ανάπτυξης.
Ώριμη ενήλικη κατάσταση: Το δέντρο εισέρχεται σε αυτή την κατάσταση, όταν η βλαστική ανάπτυξή του σταθεροποιείται και παρουσιάζει μια ισχυροποιημένη ανάπτυξη λουλουδιών και καρπών. Διαθέτοντας όλα τα θρεπτικά συστατικά και την ενέργειά του στην παραγωγή σπόρων, για να ευημερήσει το είδος και να ξεκινήσει ξανά ο κύκλος του. Στο στάδιο της ώριμης ενηλικίωσης, οι διαστάσεις του δέντρου αντιστοιχούν σε αυτές που περιγράφονται στις βιβλιογραφίες, ποικίλλοντας ανάλογα με το είδος. Αυτή η κατάσταση διατηρείται μέχρι να φτάσει στο μέγιστο της ανάπτυξής του και να αρχίσει να εμφανίζει σημάδια γήρανσης (κατάσταση γήρανσης).
Γερασμένη κατάσταση και η νέκρωση του δέντρου: Κατά το στάδιο της γήρανσης, το δέντρο παρουσιάζει λιγότερη παραγωγή νέων δομών (φύλλα, ρίζες, άνθη), καθώς η μεταβολική δραστηριότητα μειώνεται. Είναι προφανές ότι οι κόμες τους είναι λιγότερο πυκνές, καθώς μπορούν να παρουσιάσουν τον σταδιακό θάνατο των ολοκληρωμένων κλαδιών. Η παραγωγή καρπών είναι ελάχιστη. Το γερασμένο δέντρο είναι επιρρεπές σε παράσιτα και ασθένειες. Η διακοπή της παραγωγής νέων φύλλων, ριζών και ανθών προϋποθέτει ότι το δέντρο είναι νεκρό και πρέπει να αντικατασταθεί. Τα χαρακτηριστικά των δέντρων μπορούν επίσης να σχετίζονται με τις υπηρεσίες οικοσυστήματος, αφού το δέντρο, μέσω των ιδιοτήτων του, είναι ικανό να εκτελεί λειτουργίες οικοσυστήματος, οι οποίες είναι τελικά αυτές που θα επιτρέψουν την παροχή υπηρεσιών.
Ο Πίνακας 6 περιγράφει τους μηχανισμούς με τους οποίους δημιουργούνται οι υπηρεσίες οικοσυστήματος.
Πίνακας 6. Οικοσυστημικές υπηρεσίες σχετικά με τη σύνθεση και τα μέρη του δέντρου
Σύμφωνα με αυτό, μπορεί να αναγνωριστεί ότι ορισμένες από τις μεταβλητές που ορίστηκαν στην προηγούμενη ενότητα σχετίζονται με την παροχή υπηρεσιών οικοσυστήματος, που αναλύεται στον πίνακα 7. Θα πρέπει να σημειωθεί ότι δεν συνδέονται όλες οι μεταβλητές με κάποια υπηρεσία και γι’ αυτό τονίζει την ιδέα ότι η επιλογή των ειδών δεν πρέπει να εξαρτάται μόνο από τους στόχους της παροχής υπηρεσιών, αλλά θα πρέπει επίσης να είναι μια εγκάρσια λήψη αποφάσεων που ενσωματώνει τις υπηρεσίες οικοσυστήματος με τις διακοσμητικές επιθυμίες, την προσαρμοστικότητα στις τοπικές συνθήκες της τοποθεσίας και το κλίμα της.
Πίνακας 7. Μεταβλητές του αστικού δέντρου και η σχέση του με τις υπηρεσίες του οικοσυστήματος
4.3.2.1 Κατηγορία αναγνώρισης του είδους (ταξινόμηση)
Αυτές οι μεταβλητές σχετίζονται με την ταξινόμηση του είδους, δηλαδή την επιστημονική ονομασία, την κοινή ονομασία και τη βοτανική οικογένεια. Αυτές οι μεταβλητές δεν θα έχουν δείκτες, καθώς είναι μοναδικές και εκχωρούνται από τη βοτανική επιστήμη. Η πηγή πληροφοριών για αυτές τις μεταβλητές μπορεί να είναι η Βάση Δεδομένων Φυτών του USDA, στην περίπτωση εξωτικών ή εισαγόμενων ειδών, ενώ για ιθαγενή είδη προτείνεται ο ιστότοπος ειδών του Υπουργείου Περιβάλλοντος ή τα βιβλία χλωρίδας όπως αυτά του Hoffman (1978, 1982, 1997 και 1998), και των Riedemann και Aldunate (2003), μεταξύ άλλων.
1. – Η μεταβλητή «επιστημονική ονομασία» αντιστοιχεί στη λατινική ονομασία με την οποία είναι παγκοσμίως γνωστό ένα βιολογικό είδος, το οποίο έχει ταξινομηθεί και ονομαστεί για τα μοναδικά χαρακτηριστικά του που το διαφοροποιούν από άλλα είδη. Η επιστημονική ονομασία αποτελείται από δύο λέξεις που αντιστοιχούν στο γένος και το είδος. Η πρώτη λέξη, που είναι το γένος, αρχίζει με κεφαλαίο γράμμα, ενώ το είδος αρχίζει με μικρό γράμμα. Επίσης και τα δύο πρέπει να είναι με πλάγια γράμματα, για παράδειγμα, Quillaja saponaria.
2. – Το «κοινό όνομα» αντιστοιχεί στο δημοφιλές όνομα που λαμβάνει ένα είδος και που μπορεί να ποικίλλει ανάλογα με την περιοχή ή τη χώρα ανάλογα με τον πολιτισμό και τις παραδόσεις του τοπικού πληθυσμού, στο προηγούμενο παράδειγμα το δημοφιλές όνομα είναι Quillay.
3. – Η «βοτανική οικογένεια» αναφέρεται στο όνομα της βοτανικής οικογένειας στην οποία ανήκει το είδος, το οποίο δίνεται από τη βιβλιογραφία που βασίζεται σε επιστημονικές μελέτες. Οι βοτανικές οικογένειες συγκεντρώνουν ομάδες ειδών με παρόμοια γενετικά χαρακτηριστικά. Αυτή η κατηγορία είναι η τρίτη πιο σημαντική μετά το γένος και το είδος, όλες οι βοτανικές οικογένειες γράφονται με πλάγιους χαρακτήρες και έχουν την κατάληξη eae στο παραπάνω παράδειγμα, η οικογένεια είναι Rosaceae.
4.3.2.2. Κατηγορία προέλευσης, κατανομής και κατάσταση διατήρησης
4. – Η μεταβλητή «προέλευση» ομαδοποιεί δύο υπομεταβλητές «χώρα προέλευσης» και την ταξινόμηση «εγγενής ή εισαγόμενη (εξωτική)», καθώς και οι δύο παρέχουν συμπληρωματικές πληροφορίες για να εξηγηθούν τα χαρακτηριστικά ανάπτυξης του είδους.
Η μεταβλητή «χώρα προέλευσης» αντιστοιχεί στο όνομα της χώρας/ών ή της γεωγραφικής περιοχής εξάπλωσης όπου εντοπίζεται ένα φυσικό είδος. Αυτή η μεταβλητή δεν παρουσιάζει ταξινόμηση ή δείκτη, καθώς είναι ονομαστική (αντιστοιχεί στο όνομα της χώρας προέλευσης). Μπορεί να διευκολύνει την απόφαση για το πότε θα χρησιμοποιηθεί το είδος, όταν δεν υπάρχουν διαθέσιμα κλιματικά δεδομένα για την κατανομή του είδους. Στην περίπτωση του Quillay, η χώρα προέλευσης είναι η Χιλή.
Η μεταβλητή «εγγενής ή εισαγόμενη» γίνεται κατανοητή από τις πληροφορίες για τη γεωγραφική προέλευση ενός είδους. Όταν ένα είδος είναι φυσικά ιθαγενές σε μια χώρα, λέγεται ότι είναι «εγγενές» σε αυτήν τη χώρα. Για παράδειγμα, το Quillay είναι ένα ιθαγενές είδος της Χιλής.
Ο όρος «γηγενής» περιλαμβάνει επίσης είδη που έχουν πολιτογραφηθεί σε έναν τόπο, δηλαδή έχουν εδραιωθεί χωρίς ανθρώπινη επιρροή. Για τη Χιλή υπάρχει η περίπτωση του Schinus areira που συνήθως ονομάζεται Pepper. Ο όρος «αυτόχθονος» αναφέρεται σε είδη τοπικής ή περιφερειακής προέλευσης. Εάν ένα είδος είναι αυτοφυές σε μια περιοχή
Δεύτερον, μας επιτρέπει να κατανοήσουμε το εύρος κατανομής, τα κύρια ενδιαιτήματα και τις περιβαλλοντικές προτιμήσεις του, όπως οι τύποι εδάφους και το εύρος θερμοκρασίας.
Ομοίως, μπορεί να προσδιοριστεί ότι ένα είδος δέντρου εισάγεται (ως εξωτικό), όταν η προέλευσή του αυτή καθαυτή βρίσκεται σε γεωγραφική περιοχή εκτός της Χιλής και ότι δεν έχει ενταχθεί στις συνθήκες καμίας περιοχής της χώρας.
Αυτή η μεταβλητή απαντά στην ακόλουθη ερώτηση: είναι το είδος αυτοφυές;
- 1 = Ναι, είναι εγγενές στην π.χ. Ελλάδα
- 2 = Δεν είναι εγγενές στην Ελλάδα, είναι εισηγμένο (ή εξωτικό).Ο σύμβουλος μελετητής προτείνει να μην τοποθετεί εικονίδιο στην περίπτωση του εισαγόμενου.
Προτεινόμενο εικονίδιο:
| 1 | 2 |
![]() |
Δεν ισχύει
Εικόνα |
5. – Η μεταβλητή «γεωγραφική κατανομή ή ζώνη εξάπλωσης» αναφέρεται σε εκείνη τη γεωγραφική μακροζώνη όπου το είδος μπορεί να αναπτυχθεί, υπό παρόμοιες κλιματικές συνθήκες και με μεγαλύτερη προσαρμογή, ανάλογα με την προέλευσή του. Ωστόσο, θα πρέπει να ληφθεί υπόψη η αύξηση τουλάχιστον 2ο C βαθμών της θερμοκρασίας στις συνθήκες της αρχικής του θέσης, λόγω της κλιματικής αλλαγής των τελευταίων 20 ετών.
Οι μακροζώνες αναφέρονται στις περιοχές της Χιλής:
- Μεγάλη Βόρεια Μακροζώνη: περιοχές από την Arica έως την Atacama
- Μικρή Βόρεια Μακροζώνη: Περιοχές Coquimbo έως Valparaíso
- Κεντρική Μακροζώνη. περιοχές μεταξύ Santiago και Maule
- Νότια Μακροζώνη: περιοχές μεταξύ Biobío και Los Lagos
- Ακραία Νότια, Austral Macrozone: Aisén και Magallanes περιοχές
6. – Η μεταβλητή «κατάσταση διατήρησης» ομαδοποιεί δύο υπομεταβλητές «Κατάσταση διατήρησης της IUCN» και «Κατάσταση διατήρησης Υπουργείο Περιβάλλοντος, εφεξής ΜΜΑ», αφού αυτές είναι οι ταξινομήσεις που καταλαμβάνουν την πρώτη διεθνώς και τη δεύτερη στη Χιλή.
Η «Κατάσταση Διατήρησης της «IUCN» αναφέρεται στο εάν το είδος είναι ταξινομημένο, σε κάποια κατάσταση διατήρησης, που ορίζεται από τη Διεθνή Ένωση για τη Διατήρηση της Φύσης (εφεξής IUCN). Η IUCN παρουσιάζει 7 καταστάσεις διατήρησης: Εξαφανισμένο (EX), Εξαφανισμένο στη φύση (EW), Κρίσιμο Απειλούμενο (CR), Απειλούμενο (EN), Ευάλωτο (VU), Σχεδόν Απειλούμενο (NT) και Ελάχιστη Ανησυχία (LC).
Σε αυτή τη συμβουλευτική μελέτη θα χρησιμοποιηθούν 3 κατηγορίες για το είδος: Εξαφανισμένο, που περιλαμβάνει τις κατηγορίες EX και EW. Ότι Απειλείται, ομαδοποιείται στις κατηγορίες CR, EN και VU. Κανένας κίνδυνος συμπεριλαμβανομένων των NT και LC:
- = Εξαφανισμένο (EX και EW, από την IUCN)
- = Απειλούμενο (CR, EN και VU, από την IUCN)
- = Χωρίς κίνδυνο (NT και LC, από την IUCN).
Ωστόσο, η Συμβουλευτική επιτροπή της μελέτης πρότεινε να αφήσει μόνο ένα σχέδιο όταν το είδος είναι απειλούμενο, για τα εισαγόμενα είδη που ταξινομούνται από την IUCN, το προτεινόμενο εικονίδιο:

Η σημασία της συμπερίληψης αυτής της μεταβλητής για την περιγραφή των ειδών των αστικών δέντρων διαμορφώνεται ως πληροφορίες που θα μπορούσαν να προωθήσουν τη διατήρηση εισαγόμενων και ιθαγενών ειδών που παρουσιάζουν κατηγορίες απειλών. Αυτή η ταξινόμηση περιλαμβάνει αυτόχθονα είδη (από τη Χιλή), ως είδη με κάποιο βαθμό απειλής σε άλλες γεωγραφικές τοποθεσίες (διατήρηση στην τοποθεσία).
Ο τεχνικός σύμβουλος της μελέτης διαπίστωσε ότι οι πληροφορίες που δεν εμφανίζονται στην IUCN ταξινομήθηκαν ως μη πληροφορίες (ΝΑΙ / ΟΧΙ). Επιπλέον, διαπιστώθηκε ότι δεν ταξινομούνται όταν είναι αυτοφυή είδη που δεν έχουν ενσωματωθεί στον κόκκινο κατάλογο δέντρων της IUCN.
Η «Κατάσταση Διατήρησης ΜΜΑ» αναφέρεται σε μια Χιλιανή ταξινόμηση για τα αυτόχθονα είδη, η οποία ορίζεται από εθνικούς εμπειρογνώμονες, υπό την ευθύνη και τον συντονισμό του Υπουργείου Περιβάλλοντος (MMA).
Αυτή η ταξινόμηση (MMA) καθιερώνει 11 καταστάσεις διατήρησης για το είδος: EW = Εξαφανισμένο στη φύση. EX = Εξαφανισμένο CR = Κρίσιμα απειλούμενο EN = Απειλούμενο NT = Σχεδόν απειλούμενο R = Σπάνιο VU = Ευάλωτο LC = Ελάχιστη ανησυχία FP = Εκτός κινδύνου IC = Ανεπαρκώς γνωστό. DD = Ανεπαρκή δεδομένα.
Ο τεχνικός σύμβουλος της μελέτης πρόσθεσε αυτήν την ταξινόμηση για αυτόχθονα είδη και όρισε την ακόλουθη ομαδοποίηση σε 3 ομάδες:
- Εξαφανισμένο (EW και EX, σύμφωνα με το MMA)
- Απειλούμενο (CR, En, NT, R και VU, σύμφωνα με MMA)
- Xωρίς κινδύνους ( LC , FP, IC και DD, σύμφωνα με το MMA)
Αυτή η μεταβλητή δεν έχει σύμβολα (εικονίδια), επειδή δεν συμπεριλήφθηκε από τους συμβούλους συντάκτες της μελέτης. Σε περίπτωση εισαγωγής του είδους, αυτή η ταξινόμηση δεν ισχύει, επομένως, δεν ισχύει. Και αν το είδος είναι αυτοφυές και δεν εμφανίζεται σε αυτήν την ταξινόμηση, έχει αντιστοιχιστεί στο κελί «καμία πληροφορία (ΝΑΙ / ΟΧΙ)».
4.3.2.3. Μορφολογική κατηγορία του είδους.
7. – Η μεταβλητή «τύπος φυλλώματος» αναφέρεται στην εποχικότητα του φυλλώματος του δέντρου, αν δηλαδή το είδος είναι αειθαλές ή φυλλοβόλο. Το αειθαλές (συνώνυμο του πολυετούς) αναφέρεται στο γεγονός ότι η αλλαγή των φύλλων είναι σταθερή και σταδιακή κατά τη διάρκεια του έτους, δηλαδή δεν μένει ποτέ χωρίς φύλλα. Το φυλλοβόλο δέντρο αναφέρεται σε δέντρα που χάνουν όλα τα φύλλα τους σε μια συγκεκριμένη εποχή του έτους. Αυτή η μεταβλητή είναι σημαντική κατά τη στιγμή του σχεδιασμού του έργου, καθώς παρέχει σχετικές πληροφορίες σχετικά με το εάν το δέντρο μπορεί να προσφέρει σκιά το καλοκαίρι, χωρίς φύλλωμα το χειμώνα και αν είναι ικανό να ανακόπτει τις βροχές ή για την εξάλειψη της ατμοσφαιρικής ρύπανσης όλο το χρόνο. Ο δείκτης αυτής της μεταβλητής είναι ο ακόλουθος:
- 1 = Φυλλοβόλο, χάνει όλα τα φύλλα του μια συγκεκριμένη εποχή του χρόνου.
- 2 = Αειθαλές (ή πολυετές), έχει φύλλα όλο το χρόνο.
Προτεινόμενα εικονίδια:

8. – Η μεταβλητή «ύψος» αναφέρεται στο τελικό ύψος που φτάνει σε μέτρα το είδος, σε βέλτιστες συνθήκες στην ώριμη ενήλικη κατάστασή του. Τα δέντρα ταξινομούνται ανάλογα με το ύψος σε 3 κλάσεις, που είναι στάνταρ για όλα τα είδη στον κόσμο, παρόμοιες ταξινομήσεις μπορούν να βρεθούν στη βάση δεδομένων των φυτών του USDA Plant Database και στο Forest Ecosystem Institute. Για τους σκοπούς αυτής της μελέτης, χρησιμοποιήθηκαν δείκτες παρόμοιοι με αυτούς που περιγράφονται στις προαναφερθείσες βάσεις δεδομένων. Με αυτόν τον τρόπο καθιερώθηκαν 3 κλάσεις ύψους:
- 1 = Χαμηλά δέντρα με ύψος έως 5 m στην ενήλικη ζωή.
- 2 = Μεσαία δέντρα με ύψη μεταξύ 5 και 20 m στην ενήλικη ζωή.
- 3 = Μεγάλα δέντρα με ύψος μεγαλύτερο από 20 m στην ενήλικη ζωή.
Προτεινόμενα εικονίδια:
![]()
Η γκάμα των μικρών δέντρων περιλαμβάνεται αφού στη Χιλή η Εποπτεία Ηλεκτρισμού και Καυσίμων (SEC) καθορίζει ότι το ύψος των καλωδίων των γραμμών ηλεκτρικής ενέργειας στους δρόμους είναι 5,5 μέτρα πάνω από το έδαφος. Επομένως, το να γνωρίζετε ποια δέντρα και θάμνοι είναι μικρότεροι σε αυτό το ύψος, θα σας επιτρέψει να βελτιώσετε την επιλογή σας για εγκατάσταση δέντρων κάτω από την εναέρια ηλεκτρική καλωδίωση, αποφεύγοντας ή ελαχιστοποιώντας το μελλοντικό κλάδεμα. Ένα παράδειγμα μικρού δέντρου θα ήταν η καλλωπιστική δαμασκηνιά (Prunus ceracifera), το ιαπωνικό Σφενδάμι (Acer japonicum), η Acacia caven και η Λαγκεστρέμια η ινδική (Lagerstroemia indica).
Το ύψος μετριέται από τη βάση του δέντρου μέχρι την άκρη της κόμης όταν φτάσει στο στάδιο της ώριμης ενηλικίωσης. Το σχήμα 8 απεικονίζει τη μέτρηση ύψους. Αντιστοιχεί στην απόσταση μεταξύ του υψηλότερου τμήματος της στεφάνης μέχρι το χαμηλότερο τμήμα του κορμού που βρίσκεται στο επίπεδο του εδάφους.

Εικόνα 8. Ύψος του δέντρου.
9. – Το «πλάτος της κόμης» αντιστοιχεί στη διάμετρο της κόμης του δέντρου σε ώριμο ενήλικο στάδιο που προβάλλεται στο έδαφος (Εικόνα 9). Το Υπουργείο Γεωργίας των Ηνωμένων Πολιτειών (USDA) ορίζει 3 κλάσεις: 2 έως 6 μέτρα, 6 έως 8 μέτρα και > από 8 μέτρα.
Αυτή η μεταβλητή επιτρέπει τον εντοπισμό του ελάχιστου διαχωρισμού η της απόστασης που πρέπει να υπάρχει μεταξύ του δέντρου που θα φυτευτεί με τα άλλα δέντρα ή με αστικά στοιχεία, να απεικονίσει την προβολή της πιθανής σκιάς που θα παρέχει το δέντρο σε ενήλικη κατάσταση και να αξιολογήσει την ικανότητα του είδους να δεσμεύει άνθρακα, παρέχοντας σκίαση και φιλτράρισμα των σωματιδίων.
Οι κλάσεις πλάτους είναι οι εξής:
- 1 = Πλάτος κόμης από 2 έως 6 μέτρα, σε ενήλικη κατάσταση.
- 2 = Πλάτος κόμης 6 έως 8 μέτρα, σε ενήλικη κατάσταση.
- 3 = Πλάτος κόμης μεγαλύτερο από 8 μέτρα, σε ενήλικη κατάσταση.
Προτεινόμενα εικονίδια:

Εικόνα 9. Πλάτος κόμης

Διάμετρος κόμης. Η διάμετρος της κόμης του δέντρου αντιστοιχεί στην απόσταση μεταξύ δύο αντίθετων σημείων της προβολής της στο έδαφος. Η μέτρηση αυτής της απόστασης γίνεται με τη χάραξη μιας ευθείας γραμμής που περνά όσο το δυνατόν πιο κοντά στον κορμό του δέντρου. Όταν η κόμη είναι ακανόνιστη, λαμβάνονται δύο μετρήσεις βόρεια – νότια, ανατολή – δύση και υπολογίζονται κατά μέσο όρο.
10. – Η μεταβλητή «μακροζωία» αναφέρεται στον αριθμό των ετών που χρειάζεται ένα είδος για να φτάσει στην κατάσταση γήρανσης. Η σημασία αυτής της μεταβλητής σχετίζεται με τον τρόπο προγραμματισμού της αντικατάστασης των δέντρων.
Η μακροζωία του είδους θεωρείται σαν φυσική του κατάσταση, αφού δεν υπάρχουν στοιχεία για τη θνησιμότητα των αστικών δέντρων, τα οποία μπορούν να προσαρμοστούν μέσω της τοπικής γνώσης των ανθρώπων που εργάζονται στην αστική δενδροπεριοχή. Τα εύρη αυτής της μεταβλητής είναι τα εξής:
- 1 = Μικρή, κάτω των 20 ετών.
- 2 = ενδιάμεσος, μεταξύ 20 και 60 ετών.
- 3 = Μακρύς, περισσότερο από 60 χρόνια.
Προτεινόμενα εικονίδια:

11. – Ο «ρυθμός ανάπτυξης» του δέντρου, σύμφωνα με τον κύκλο ζωής του, αναφέρεται στον ρυθμό ανάπτυξης του είδους κάτω από βέλτιστες συνθήκες για να φτάσει στο στάδιο της ώριμης ενηλικίωσης. Η σημασία αυτής της μεταβλητής έγκειται όχι μόνο στη δυνατότητά της να δεσμεύει άνθρακα, αλλά και στο χρόνο που θα επιτευχθεί ο αισθητικός χαρακτήρας που αναμένεται από το έργο.
Ο δείκτης για το ρυθμό ανάπτυξης φαίνεται παρακάτω και παραδείγματα φαίνονται στο Σχήμα 10.
- 1 = Αργή, χρειάζονται περισσότερα από 20 χρόνια για να φτάσει στο στάδιο της ώριμης ενηλικίωσης.
- 2 = Μέτρια, χρειάζονται 10 έως 20 χρόνια για να φτάσει στο στάδιο της ώριμης ενηλικίωσης.
- 3 = Ταχύτατη, χρειάζεται λιγότερα από 10 χρόνια για να φτάσει στην ενηλικίωση.
Προτεινόμενα εικονίδια:

Εικόνα 10. Ρυθμοί ανάπτυξης δέντρων

Αργή (a. Araucaria angustifolia), Μέτρια (b. Quercus ilex), Ταχύτατη (c. Phytolacca dioica)
12. – Το «σχήμα της ρίζας» αναφέρεται στο σχήμα που αποκτά η ρίζα του είδους στην ενήλικη ζωή. Η σημασία αυτού σχετίζεται με το πλάτος και το βάθος του εδάφους που θα είναι απαραίτητα για την ανάπτυξη του δέντρου και αυτή να μην έρχεται σε σύγκρουση με τα αστικά στοιχεία. Οι κατηγορίες είναι οι ακόλουθες και παρουσιάζονται παραδειγματικά στο σχήμα 11:
- 1 = Πασσαλώδης, κυριαρχεί μια κύρια ρίζα που αναπτύσσεται σε βάθος (κάθετη).
- 2 = Εκτεταμένη η επιφανειακή, οι ρίζες αναπτύσσονται παράλληλα με το έδαφος (οριζόντια), όντας σε θέση να βγει στην επιφάνεια.
- 3 = Μικτή, υπάρχει κυρίαρχη ρίζα που αναπτύσσεται σε βάθος και συνοδεύεται από επιφανειακές ρίζες που δεν βγαίνουν στην επιφάνεια.
Προτεινόμενα εικονίδια:

Σχήμα 11. 1. Πασσαλώδης, 2. Επιφανειακή, 3. Μικτή

a) Πασσαλώδης b) Επιφανειακή c) Μικτή
13. – Η μεταβλητή «σχήμα της κόμης» αναφέρεται στο σχήμα που παίρνει το πάνω μέρος του δέντρου, όταν φτάσει στο στάδιο της ώριμης ενηλικίωσης, αποτελώντας σημαντική πληροφορία για το σχεδιασμό της φύτευσης και παρέχοντας πληροφορίες για το πώς η κόμης με τα κλαδιά και το φύλλωμα του δέντρου αλληλεπιδρούσε με τη γύρω βλάστηση ή την αστική υποδομή. Αυτή η ταξινόμηση απεικονίζεται στο Σχήμα 12.
- 1 = Στήλη
- 2 = Σφαιρικό
- 3 = Ωοειδές
- 4 = Αμφίπλευρης ομοιόμορφης ανάπτυξης
- 5 = Πυραμιδοειδής
- 6 = Ακανόνιστη
Προτεινόμενα εικονίδια:

Σχήμα 12. Οι έξι διαφορετικοί τύποι του σχήματος κόμης
Τα σχήματα κόμης και οι δυνατότητές τους για σκιά. Για την παρούσα μελέτη, οι δείκτες σχήματος κόμης 4 και 5 θεωρήθηκαν οι ίδιοι.
14. – Η μεταβλητή «μέγεθος φύλλων» αναφέρεται στο μέγεθος του φύλλου του είδους όταν φτάσει στο στάδιο της ώριμης ενηλικίωσης. Οι προτεινόμενες σειρές είναι:
- 1 = Μικρό, μήκος του ελάσματος φύλλου μικρότερο από 5 cm.
- 2 = Μεσαίο, μήκος του ελάσματος φύλλου μεταξύ 5 και 10 cm.
- 3 = Μεγάλο, μήκος του ελάσματος φύλλου μεγαλύτερο από 10 cm.
Προτεινόμενα εικονίδια:

15. – Η μεταβλητή «πυκνότητα φυλλώματος» αναφέρεται στο πόσο φως αφήνει το φύλλωμα του δέντρου να διαπερνά, το οποίο παρέχει πληροφορίες σχετικά με το επίπεδο της σκιάς που προβάλλει και την αναχαίτιση της βροχής. Μετράται μέσω του δείκτη φυλλικής επιφάνειας που αντιστοιχεί στην επιφάνεια που καλύπτεται από φύλλα σε ένα τετραγωνικό μέτρο σύμφωνα με την οριζόντια προβολή του. Για αυτόν τον δείκτη ορίστηκαν 3 κλάσεις και παρουσιάζονται στην εικόνα 13.
- 1 = Αραιό: Δείκτης φυλλικής επιφάνειας έως 3.
- 2 = Μεσαίο: Δείκτης φυλλικής επιφάνειας μεταξύ 3 και 6.
- 3 = Πυκνό: Δείκτης φυλλικής επιφάνειας μεγαλύτερος από 6.
Προτεινόμενα εικονίδια:


Εικόνα 13: a) Αραιό [Parkinsonia aculeata) b) Μεσαίο (Grevillea robusta) c) Πυκνό (Cupressus funebris)
- 1 = Λείος, χωρίς υφή
- 2 = Τραχύς, παρουσιάζει υφές.
Προτεινόμενα εικονίδια:

Εικόνα 14. Υφές φλοιού
a. (Eucalyptus sp.) b. (Liquidambar styraciflua)
17. – Η μεταβλητή «τύπος καρπού» αναφέρεται στο είδος του καρπού που παράγει το είδος. Αυτή η μεταβλητή παρέχει σχετικές πληροφορίες κατά το σχεδιασμό ενός έργου, αναφέρεται επίσης σε οικολογικά χαρακτηριστικά, για παράδειγμα, όταν ο καρπός παρουσιάζεται ως τροφή για τα πτηνά. Η ταξινόμηση για τον τύπο των φρούτων θα είναι: καρπός, ξηρός καρπός, κώνος και άλλα. Αυτή η ταξινόμηση απεικονίζεται στην εικόνα 15. Ο προτεινόμενος ονομαστικός δείκτης είναι ο ακόλουθος:
- 1 = Καρπός, συμπεριλαμβανομένων όλων των καρπών με περίβλημα και των μούρων
- 2 = Καρύδι, συμπεριλαμβανομένων των αποξηραμένων φρούτων
- 3 = Κώνος, συμπεριλαμβανομένων των φρούτων που παράγονται από κωνοφόρα
- 4 = Άλλο
Προτεινόμενο εικονίδιο:


Εικόνα 15: a) Καρπός Luma apiculata, b) καρυδιά Juglans regia, c) κώνος Cupressus macrocarpa d) άλλο (Brachichyton populneus silique)
18. – Η μεταβλητή «παρουσία αγκάθων» αναφέρεται στο αν το είδος έχει αγκάθια σε οποιοδήποτε από τα μέρη του, είτε είναι ο κορμός, οι μίσχοι είτε τα φύλλα. Η ράχη της Acacia capensis με τα αγκάθια φαίνεται στην εικόνα 16. Τα είδη που παρουσιάζουν αγκάθια είναι ακατάλληλα για χρήση σε χώρους που προορίζονται για την αναψυχή των ανθρώπων, όπως πάρκα και πλατείες. Ωστόσο, θα μπορούσαν να χρησιμοποιηθούν για την προστασία και τον περιορισμό της κυκλοφορίας των ανθρώπων και την πρόληψη του εγκλήματος. Αυτή η μεταβλητή συνδέεται με την ερώτηση: έχει αγκάθια; Είναι η εξής:
- 1 = Όχι, όταν το είδος δεν έχει αγκάθια
- 2 = Ναι, όταν το είδος έχει αγκάθια είτε στον κορμό είτε στα κλαδιά του
Προτεινόμενο εικονίδιο:


Εικόνα 16: Κλαδί Acacia capensis
19. – Η μεταβλητή “αλλεργιογόνο δυναμικό” αναφέρεται στο εάν το είδος έχει τη δυνατότητα να προκαλέσει αλλεργίες στους ανθρώπους, καθώς παρουσιάζει αλλεργιογόνα συστατικά σε ορισμένα όργανά του, είτε σε φύλλα, άνθη, καρπούς ή/και σπόρους. Οι πληροφορίες που προστέθηκαν για κάθε είδος εξήχθη από τις διαφορετικές βάσεις δεδομένων που δημιουργήθηκαν από τους Carinanos και Casares, Frenz, Galan, Ogren και Spieksma.
Ωστόσο, το αλλεργιογόνο δυναμικό κάθε είδους δέντρου εξαρτάται από τη στρατηγική διασποράς του, τον τύπο της γύρης και την παραγωγή γύρης. Σε αυτό προστίθενται τοπικές και εποχιακές συνθήκες, όπως η ατμοσφαιρική ρύπανση. Μερικά παραδείγματα ειδών φαίνονται στην εικόνα 17. Ο δείκτης λαμβάνει υπόψη τα ακόλουθα εύρη:
- 1 = Μη αλλεργιογόνο, δεν περιέχει αλλεργιογόνες ουσίες
- 2 = Χαμηλό έως μέτριο αλλεργιογόνο
- 3 = Εξαιρετικά αλλεργιογόνο
Προτεινόμενα εικονίδια:


Εικόνα 17: a) μη αλλεργιογόνο Quillaja saponaria b) μέτρια αλλεργιογόνο Platanus x acerifolia c) εξαιρετικά αλλεργιογόνο Cupressus macrocarpa
4.3.2.4. Κατηγορία ανοχής στις κλιματικές συνθήκες
Η κατανομή των ειδών δέντρων εξαρτάται από διάφορους παράγοντες, μέσα σε αυτούς είναι, οι θερμοκρασίες και οι βροχοπτώσεις που είναι οι πιο σχετικοί και σημαντικοί, εάν πρόκειται για γηγενές ή εξωτικό είδος (Kendal et al., 2018). Οι κλιματικές συνθήκες για τα εδάφη στις αστικές περιοχές συμπεριφέρονται με παρόμοιο τρόπο με τις συνθήκες σε φυσικές ή αγροτικές περιοχές, η διαφορά έγκειται στον βαθμό ρύπανσης και στην αύξηση της θερμοκρασίας λόγω της ηλιακής ανάκλασης των αδιαπέραστων και σκληρών οδοστρωμάτων (για παράδειγμα: σκυρόδεμα, γυαλί, άσφαλτος, μεταξύ άλλων).
20. – Η μεταβλητή «ανοχή παγετού» αναφέρεται στο εύρος θερμοκρασιών κάτω από 0 °C, αφού είναι αυτές που προκαλούν ζημιά στη βλάστηση.
Ο σύμβουλος της μελέτης πρότεινε για την παρούσα μελέτη μια ταξινόμηση που να σχετίζεται με τις ελάχιστες θερμοκρασίες και τη συσσωρευμένη βροχόπτωση η το ύψος βροχόπτωσης. Ωστόσο, ο αντίστοιχος συντάκτης της μελέτης προτείνει την αλλαγή αυτών των μεταβλητών ως προς την ανοχή στον παγετό, καθώς δεν υπάρχουν πληροφορίες σχετικά με την ανάλυση των δεδομένων που λαμβάνονται και είναι απαραίτητο να εμβαθύνουμε σε σχέση με αυτήν την πρόταση. Προκειμένου να προσδιοριστεί αυτή η μεταβλητή, χρησιμοποιήθηκαν βιβλιογραφικές και διαδικτυακές πηγές εκτός από τη γνώση του τεχνικού αντίστοιχου μελέτη.
Οι ταξινομήσεις της μεταβλητής ανοχής παγετού είναι οι εξής:
- 1. = Μη ανεκτικό
- 2. = Χαμηλή έως μέτρια ανεκτικότητα
- 3. = Πολύ ανεκτικό
21. – Η μεταβλητή «ανοχή στην ξηρασία» αναφέρεται στην ανοχή που το είδος υποστηρίζει την έλλειψη ή τη σπάνια διαθεσιμότητα νερού, εντός του φυσικού του εύρους της κατανομής του. Αυτή η μεταβλητή υπολογίζεται από τον αριθμό των ημερών που το είδος υποστηρίζει την έλλειψη νερού, πριν αρχίσει να παρουσιάζει συμπτώματα φθοράς, όντας σε ακραίες περιπτώσεις ικανό να προκαλέσει το θάνατο του ατόμου.
Σε αστικά περιβάλλοντα, αυτή η μεταβλητή ενισχύεται, λόγω της χαμηλής διαθεσιμότητας γης για την επαρκή ανάπτυξη του ατόμου. Ο χώρος του εδάφους με θρεπτικά συστατικά επιτρέπει στο είδος να αποθηκεύει νερό στις ρίζες και στο περιβάλλον του. Από την άλλη πλευρά, σε συμπαγή και/ή σπάνια ή/και κακής ποιότητας εδάφη, εμποδίζουν την ελάχιστη διείσδυση και αποθήκευση νερού. Επιπλέον, αυτές οι αδιαπέραστες επιφάνειες (από σκυρόδεμα, άσφαλτο ή άλλο αδρανές υλικό) εμποδίζουν την είσοδο νερού στο έδαφος, περιορίζοντας την ανάκτηση του από τα υπόγεια στρώματα και τη μη επιφανειακή παροχή υγρασίας στα εδάφη και τις ρίζες των δέντρων.
Οι ταξινομήσεις αυτής της μεταβλητής είναι οι ακόλουθες:
- 1 = Μη ανθεκτικό, βροχόπτωση μεγαλύτερη από 600 mm και μπορεί να αντέξει μόνο λίγες ημέρες ή εβδομάδες χωρίς νερό
- 2 = Χαμηλή έως μέτρια ανθεκτικότητα, βροχόπτωση 400 έως 500 mm και είναι ικανή να είναι το πολύ ένα μήνα χωρίς νερό
- 3 = Υψηλή ανθεκτικότητα, βροχόπτωση μικρότερη από 400 mm και μπορεί να είναι έως και 3 μήνες χωρίς νερό.
Προτεινόμενα εικονίδια:
![]() |
||
| Μη ανθεκτικό στην ξηρασία | Χαμηλή έως μέτρια ανθεκτικότητα στην ξηρασία | Πολύ ανθεκτικό στην ξηρασία |
4.3.2.5. Κατηγορία εδαφικής ανοχής
22. – Η μεταβλητή «προσαρμοστικότητα στο έδαφος» αναφέρεται στην ανοχή του είδους να προσαρμόζεται σε διαφορετικές κοκκομετρίες των σωματιδίων του εδάφους (υφές), δηλαδή να έχει πλαστικότητα για να αναπτύσσεται σωστά σε εδάφη που σχηματίζονται κυρίως από υφές άμμου (μεγάλες κοκκομετρίες) ή κυρίως από υφές που σχηματίζονται από μικρά σωματίδια όπως άργιλοι (μικρές κοκκομετρίες). Η προτεινόμενη ταξινόμηση έχει ως εξής:
- 1 = Μη προσαρμόσιμο, το είδος απαιτεί συγκεκριμένη σύνθεση εδάφους για να είναι σε θέση αναπτυχθεί η ρίζα και έτσι να αναπτυχθεί το δέντρο.
- 2 = Προσαρμόσιμο, το είδος δεν απαιτεί συγκεκριμένη σύνθεση εδάφους να μπορέσει να αναπτυχθεί η ρίζα και έτσι να αναπτυχθεί το δέντρο.
Προτεινόμενο εικονίδιο:

23.- Η μεταβλητή «ανοχή σε κορεσμένα εδάφη» αναφέρεται στην ανοχή του είδους να αναπτυχθεί σωστά σε εδάφη κορεσμένα με νερό. Η κατάσταση πλημμύρας στο έδαφος είναι ένας συνδυασμός υψηλών επιπέδων εισροής νερού στο έδαφος με κακώς στραγγιζόμενα εδάφη. Είναι μια σύνθετη μεταβλητή που συχνά σχετίζεται με ελλείψεις οξυγόνου στο έδαφος, που καταλήγει να πνίγει τις ρίζες, άρα να βλάπτει ολόκληρο το δέντρο. Αυτό αντανακλάται στα υψηλά ποσοστά θνησιμότητας των ριζών και των ριζιδίων, στη μείωση της υγείας της επιφάνειας των δέντρων και σε ακραίες περιπτώσεις στο θάνατο ολόκληρου του ατόμου. Οι προτεινόμενες ταξινομήσεις είναι οι ακόλουθες:
- 1 = Μη ανεκτικό, δεν μπορεί να αναπτυχθεί όταν η αποστράγγιση είναι κακή
- 2 = Ανεκτικό, αναπτύσσεται καλά σε εδάφη με κακή στράγγιση
Προτεινόμενο εικονίδιο:

24.- Η μεταβλητή «ανοχή στην αλατότητα» αναφέρεται στην ανοχή του είδους να αναπτυχθεί σωστά σε εδάφη αλατούχου τύπου, όπως τα παράκτια εδάφη. Οι κατηγορίες είναι οι εξής:
- 1 = Μη ανεκτικό, το είδος δεν αναπτύσσεται σε αλατούχα περιβάλλοντα
- 2 = Ανεκτικό, το είδος μπορεί να αναπτυχθεί υγιές σε αλατούχα εδάφη
Προτεινόμενο εικονίδιο:

25. – Η μεταβλητή «pH» αναφέρεται στην προτίμηση του είδους να αναπτύσσεται σωστά σε ένα συγκεκριμένο εύρος pH στο έδαφος. Στην κλίμακα pH ορίζονται 3 γενικά χαρακτηριστικά: τα όξινα εδάφη κυμαίνονται από 1 έως 5, τα ουδέτερα εδάφη κυμαίνονται από 5 έως 8 και τα αλκαλικά εδάφη κυμαίνονται από pH 8 έως 14, που αντιστοιχεί σε αυτά που θα χρησιμοποιηθούν σε αυτή τη μελέτη. Οι κατηγορίες είναι:
- 1 = Οξύ (<5)
- 2 = Ουδέτερο (5-8)
- 3 = Αλκαλικό (> 8)
Προτεινόμενα εικονίδια:

26.- Η μεταβλητή «ανοχή σε συμπιεσμένα εδάφη» αναφέρεται στην ανοχή του είδους να αναπτύσσεται σωστά σε, πάνω ή κοντά σε σκληρά εδάφη των οποίων τα σωματίδια του εδάφους είναι πολύ κοντά μεταξύ τους, καθιστώντας δύσκολη την είσοδο του νερού στο έδαφος (διήθηση), μειώνοντας την ποσότητα αέρα σε αυτό και παρεμποδίζοντας την αναπνοή των ριζών του δέντρου. Πάνω από τις τιμές 1,6 g / cm3, υπάρχει μείωση 50% στην ανάπτυξη της ρίζας.
- 1 = Ανεκτικά σε συμπιεσμένα εδάφη μπορούν να αναπτυχθούν σε εδάφη > 1,6 kg / m3
- 2 = Μη ανεκτικό, δεν υποστηρίζει να αναπτυχθούν σε εδάφη <1,6 kg / m3
Προτεινόμενα εικονίδια:

4.3.2.6. Κατηγορία που σχετίζεται με την τοποθεσία
27.- Η μεταβλητή «συνθήκες φωτός» αναφέρεται στην ικανότητα του είδους να αναπτύσσεται σωστά κάτω από διαφορετικές συνθήκες ηλιακού φωτός. Ορίστηκαν 3 συνθήκες φωτισμού, οι οποίες είναι οι εξής: σε πλήρη ηλιοφάνεια, ημισκιά και υπό σκιά, οι οποίες είναι αυτές που θα χρησιμοποιηθούν στην παρούσα μελέτη.
- 1 = Πλήρης ηλιοφάνεια, χρειάζεται περισσότερες από 6 ώρες ήλιο για να είναι υγιές
- 2 = Ημισκιερή, χρειάζεται 2 έως 6 ώρες ήλιο την ημέρα για να είναι υγιές
- 3 = Σκιά, χρειάζεται τουλάχιστον 2 ώρες ήλιο την ημέρα για να αναπτυχθεί υγιές.
Προτεινόμενα εικονίδια:

28.- Η μεταβλητή «ανοχή στη ρύπανση» αναφέρεται στην ικανότητα του είδους να αναπτύσσεται σωστά σε συνθήκες αέρα με ρύπανση, είτε κοντά σε βιομηχανικούς χώρους είτε κοντά σε διαδρομές από μεγάλες λεωφόρους οχημάτων. Οι δείκτες είναι:
- 1 = Μη ανεκτικό, το δέντρο δεν αναπτύσσεται σε καλή κατάσταση και έχει μειωμένους ρυθμούς φυσιολογικής ανάπτυξης για το είδος.
- 2 = Ανεκτικό, το δέντρο είναι σε θέση να αναπτυχθεί σε καλή κατάσταση κοντά σε ρυπογόνες πηγές.
Προτεινόμενα εικονίδια:

29. – Η μεταβλητή «προτεινόμενη τοποθεσία» αναφέρεται στον τόπο όπου το είδος μπορεί να χρησιμοποιηθεί στο αστικό πλαίσιο, σύμφωνα με τα χαρακτηριστικά του, τόσο φυσικά όσο και ανεκτικά. Αυτές οι πληροφορίες επιτρέπουν τη διασφάλιση της επιτυχίας του ατόμου από τη φύτευση του.
Θεωρούνται τέσσερις (4) τύποι συνιστώμενων θέσεων δέντρων που καλύπτουν διαφορετικές συνθήκες υποδομής στην πόλη. Αυτοί είναι οι δρόμοι (μέρη με υψηλή στεγανοποίηση του εδάφους από το πεζοδρόμιο, μικρή διαθεσιμότητα εδάφους που είναι συχνά μολυσμένο και με ποικίλα χημικά χαρακτηριστικά και δυσκολία εξασφάλισης διαθεσιμότητας άρδευσης, με μεγάλη κίνηση οχημάτων και ανθρώπων), πάρκα ( περιοχές χωρίς μεγάλους περιορισμούς αστικών υποδομών, με ορισμένο επίπεδο συντήρησης), πλατείες που περιλαμβάνουν αστικά στοιχεία εξοπλισμού, όπως κολώνες κοινής ωφέλειας, παγκάκια, πεζοδρόμια και χώρους στάθμευσης.
- Οδοί: περιοχές με υψηλή κυκλοφορία οχημάτων ή πεζών και μεσαίου βαθμού πλακόστρωτο.
- Πάρκα: περιοχές με χαμηλή ή καθόλου κυκλοφορία οχημάτων, υψηλή κίνηση πεζών και χαμηλής ποιότητας πλακόστρωση.
- Πλατείες: περιοχές με μέτρια κυκλοφορία οχημάτων, υψηλή κίνηση πεζών και μεσαίου βαθμού πλακόστρωση.
- Στάθμευση: χώροι με υψηλή κυκλοφορία οχημάτων ή πεζών και υψηλό βαθμό πλακόστρωσης.
Προτεινόμενα εικονίδια:

4.3.2.7. Κατηγορία διακοσμητικών χαρακτήρων
30. – Η μεταβλητή παρουσίας «καλλωπιστικού ενδιαφέροντος άνθους» αναφέρεται στο αν τα λουλούδια που παρουσιάζονται από το είδος έχουν καλλωπιστική αξία, λαμβάνοντας υπόψη αν είναι επιδεικτικά ή όχι. Τα επιδεικτικά λουλούδια είναι εκείνα τα μεγάλα ή με έντονο χρώμα για να ξεχωρίζουν στο τοπίο, ενώ τα μη επιδεικτικά είναι δύσκολο να τα αναγνωρίσεις. Αυτή η μεταβλητή παρέχει σχετικές πληροφορίες κατά το σχεδιασμό ενός έργου. Οι δείκτες είναι οι ακόλουθοι και συνδέονται με το ερώτημα: το είδος έχει άνθη διακοσμητικού ενδιαφέροντος;
- 1 = Όχι, δεν παρουσιάζει λουλούδια που ξεχωρίζουν για το χρώμα, το σχήμα ή το μέγεθός τους.
- 2 = Ναι, παρουσιάζει επιδεικτικά λουλούδια ανά χρώμα, σχήμα ή μέγεθος.
Προτεινόμενο εικονίδιο:

31. – Η μεταβλητή «περίοδος ανθοφορίας» αναφέρεται στον προσδιορισμό των μηνών του έτους κατά τους οποίους ένα είδος έχει επιδεικτικά άνθη. Τα δέντρα παράγουν άνθη σε διαφορετικές εποχές του χρόνου, ανάλογα με το είδος. Αυτή η μεταβλητή παρέχει σχετικές πληροφορίες κατά το σχεδιασμό ενός έργου, αναφέρεται επίσης σε οικολογικά χαρακτηριστικά, όταν παρουσιάζονται λουλούδια με νέκταρ που θα μπορούσαν να είναι τροφή για πτηνά και έντομα. Σε αυτή τη μελέτη, αυτή η μεταβλητή λαμβάνεται υπόψη όταν το είδος παρουσιάζει λουλούδια επιδεικτικά – ορίζεται στην κατηγορία που περιγράφηκε προηγουμένως (λουλούδι διακοσμητικού ενδιαφέροντος). Προσδιορίζονται οι μήνες του έτους κατά τους οποίους το είδος έχει λουλούδια, επομένως αυτή η μεταβλητή δεν παρουσιάζει δείκτες ή σύμβολα. Κατατάσσονται οι μήνες του χρόνου με πολυάριθμα ή/και πολύχρωμα λουλούδια.
32. – Η μεταβλητή «φύλλα καλλωπιστικού ενδιαφέροντος» αναφέρεται στο εάν τα φύλλα που παρουσιάζονται από το είδος έχουν καλλωπιστική αξία, δεδομένης της αλλαγής στο διακριτικό τους χρώμα στην επάνω πλευρά του ώριμου φύλλου όταν τα φυλλοβόλα είδη ξεκινούν τη διαδικασία αντικατάστασης του φύλλα (εικόνα 20). Αυτή η μεταβλητή παρέχει σχετικές πληροφορίες κατά το σχεδιασμό ενός έργου. Οι κατηγορίες είναι οι εξής και συνδέονται με το ερώτημα: το είδος έχει φύλλα καλλωπιστικού ενδιαφέροντος;
- 1 = Ναι, τα φύλλα αλλάζουν χρώμα μεταξύ των εποχών.
- 2 = Όχι, τα φύλλα του είδους δεν αλλάζουν χρώμα μεταξύ των εποχών.
Προτεινόμενο εικονίδιο:


Εικόνα 18. Φύλλωμα του είδους Quercus rubra, το φθινόπωρο
4.3.2.8. Κατηγορία που σχετίζεται με το χειρισμό
33. – Η μεταβλητή «απαιτήσεις κλαδέματος» αναφέρεται στο εάν το είδος σε αστικό περιβάλλον απαιτεί κλάδεμα διαμόρφωσης για προσαρμογή κατά το νεανικό του στάδιο για να επιτύχει τη βέλτιστη ανάπτυξη σε μια ώριμη ενήλικη κατάσταση. Ο δείκτης έχει ως εξής:
- 1 = Όχι, δεν χρειάζεται κλάδεμα προσαρμογής για καλή ανάπτυξη σε ώριμη ενήλικη κατάσταση.
- 2 = Ναι, χρειάζεται κλάδεμα διαμόρφωσης για καλή ανάπτυξη στην ώριμη ενήλικη κατάσταση.
Προτεινόμενο εικονίδιο:

34 – Η μεταβλητή «ευαισθησία σε παράσιτα και ασθένειες» αναφέρεται στο εάν το είδος είναι επιρρεπές στο να προσβληθεί από ασθένειες ή/και παράσιτα που προκαλούν επιβλαβείς επιπτώσεις στην υγεία του και βλάπτουν τη σωστή ανάπτυξή του. Η μεταβλητή είναι σημαντική, γιατί μας καθοδηγεί να λάβουμε μέτρα για να μειώσουμε τις πιθανότητες προσβολής από παράσιτα σε ορισμένα άτομα, είτε να εξετάσουμε το ενδεχόμενο χρήσης ενός μικρού αριθμού ατόμων, καθώς και να κατευθύνουμε την περιοδική παρακολούθηση και φροντίδα. Ο δείκτης έχει ως εξής:
- 1 = Δεν είναι επιρρεπές σε προσβολή παρασίτων και ασθενειών.
- 2 = Ναι, είναι ευαίσθητο στην εισβολή παρασίτων και ασθενειών.
Προτεινόμενο εικονίδιο:

4.3.3. Πρόταση σχεδιασμού Έντυπου Φύλλου
Το έντυπο φύλλο ειδών δέντρων, χρησιμοποιείται για να συνοψίσει με γραφικό τρόπο τις σχετικές πληροφορίες του είδους, που επιτρέπει τη γρήγορη απόκτηση των πληροφοριών για τη λήψη αποφάσεων. Στην επεξεργασία του έντυπου φύλλου συμπεριλήφθηκαν οι τριάντα τέσσερις (34) μεταβλητές που προσδιορίστηκαν για τον χαρακτηρισμό του είδους, οι οποίες ομαδοποιούνται ανάλογα με την ταξινόμησή τους. Επιπλέον, περιλαμβάνονται φωτογραφίες ολόκληρου του δέντρου και δύο εικόνες όπου μπορεί να συμπεριληφθεί η λεπτομέρεια του φύλλου ή/και του καρπού ή/και του άνθους. Με σχηματικό τρόπο περιλαμβάνεται ένα ημερολόγιο ανθοφορίας και ένας χάρτης της Χιλής στον οποίο μέσω χαρτογραφίας θα πρέπει να πραγματοποιηθεί για κάθε είδος λαμβάνοντας υπόψη τις θερμοκρασίες και τις βροχοπτώσεις.
Στη συνέχεια, παρουσιάζεται η πρόταση για ένα έντυπο φύλλο, για τον χαρακτηρισμό των πιθανών ειδών που θα χρησιμοποιηθούν σε αστικά δέντρα (βλ. Εικόνα 19 ).
Το έντυπο φύλλο θα παραδοθεί ως παράδειγμα, σε επεξεργάσιμη μορφή σε ένα πρόγραμμα χρήσης που έχει κυκλοφορήσει. Το σχήμα δέντρου μπορεί να χρησιμοποιηθεί, επιτρέποντας την επιλογή των δομικών μεταβλητών κάθε είδους, αυτό σημαίνει ότι εάν το δέντρο έχει ρίζα πασσαλώδη και σφαιρική κόμη, μπορούν να επιλεγούν αυτές οι εναλλακτικές λύσεις, καθώς και τα ύψη και τα πλάτη της κόμης τους, η κατάσταση σε ώριμη ενήλικίωση, οι επιλεγμένοι δείκτες εμφανίζονται στο δενδρικό διάγραμμα, επιτρέποντας την προσαρμογή του καθενός από αυτά. Επιπλέον, τα εικονίδια μπορούν να συμπεριληφθούν σύμφωνα με τις διαθέσιμες πληροφορίες για το είδος.
Εικόνα 19. Φύλλο τύπου πρότασης για αστικά είδη δέντρων, είδος Araucaria angustifolia
Από την άλλη πλευρά, στον χάρτη της Χιλής θα χρησιμοποιηθεί το ελάχιστο εύρος θερμοκρασίας που προσαρμόζει το είδος, σύμφωνα με όσα αναπτύχθηκαν σε αυτήν την αναφορά, επιτρέποντας την οπτικοποίηση της βιοθερμικής κατανομής του είδους. Το αρχείο θα συνοδεύεται από την περιγραφή καθεμιάς από τις μεταβλητές και τα αντίστοιχα εικονίδια τους, όπως φαίνεται στο προηγούμενο σημείο αυτής της αναφοράς. Παρουσιάζεται ο Πίνακας 10 όπου συνοψίζονται οι επιλεγμένες μεταβλητές και οι αντίστοιχοι δείκτες τους στην περίπτωση που αντιστοιχούν οι κατηγορίες τους.
Πίνακας 10. Μεταβλητές, δείκτες και προτεινόμενα εύρη
4.3.4. Εργαλείο χαρακτηρισμού δεδομένων κατασκευής
Το εργαλείο χαρακτηρισμού (ονομάζεται επίσης βάση δεδομένων matrix ή excel) των ειδών δέντρων, προτείνει κατηγορίες και μεταβλητές που περιγράφονται στο σημείο 4.3.2 (στον πίνακα 10) χρησιμοποιώντας τις βάσεις δεδομένων. Η βάση δεδομένων είναι οργανωμένη σε γραμμές και στήλες, όπου οι σειρές αντιπροσωπεύουν τα είδη και οι στήλες τις μεταβλητές χαρακτηρισμού. Κάθε κελί συμπληρώνεται με τις βιβλιογραφικές πληροφορίες για κάθε είδος δέντρου. Για παράδειγμα, εάν το είδος Araucaria heterophylla ολοκληρώνεται, στην κατάσταση μεταβλητού φωτός του, γίνεται αναζήτηση στη βάση δεδομένων (https://selectree.calpoly.edu/tree-detail/araucaria-heterophylla) που δείχνει ότι το είδος αναπτύσσεται σε ηλιοφάνεια, επομένως το κελί συμπληρώνεται με τον αριθμό 1 σύμφωνα με την κατηγορία του δείκτη που ορίζεται στον πίνακα 10. Αυτή η άσκηση επαναλήφθηκε για όλες τις μεταβλητές για τα 25 είδη δέντρων.
Σε μελλοντικές μελέτες, θα μπορούσαν να προστεθούν περισσότερες μεταβλητές, εάν βρεθούν πληροφορίες για όλα τα είδη.
Στη συνέχεια, στον Πίνακα 11 παρουσιάζονται αναλυτικά τα είκοσι πέντε (25) επιλεγμένα είδη, ανάλογα με τη γεωγραφική κατανομή. Οι λεπτομέρειες των πληροφοριών σχετικά με τις κατηγορίες και τις μεταβλητές καθενός από αυτά τα είδη μπορούν να αναθεωρηθούν.
Πίνακας 11. Παρουσιάζονται αναλυτικά τα είκοσι πέντε (25) επιλεγμένα είδη, ανάλογα με τη γεωγραφική κατανομή
Η βάση δεδομένων του πίνακα excel έχει κατασκευαστεί για να διευκολύνει την κατανόηση των χαρακτηριστικών των ειδών δέντρων. Με αυτές τις πληροφορίες, οι επαγγελματίες του MINVU θα είναι σε θέση να συντάσσουν εκθέσεις και να συμβάλλουν στην ανάλυση στα στάδια των απογραφών (χαρτογράφηση), στη διάγνωση, το σχεδιασμό, την κατασκευή, τη φροντίδα και την αξιολόγηση σε αστικά έργα.
Ο επαγγελματίας μπορεί, από μια έρευνα της περιοχής εργασίας ή της τοποθεσίας, αργότερα να δημιουργήσει διασταυρώσεις μεταξύ των τοπικών συνθηκών τοποθεσίας και των χαρακτηριστικών του καταλόγου των ειδών δέντρων.
Αυτός ο πίνακας χαρακτηρισμού θα επέτρεπε την καθοδήγηση σχετικά με την εγκατάσταση και ανάπτυξη των ειδών δέντρων, εάν επιτευχθεί καλή ανάλυση του εδάφους, το ποσοστό επιβίωσης στο νεανικό στάδιο θα μπορούσε να αυξηθεί (λαμβάνοντας υπόψη την επαρκή άρδευση και προστατευτική φροντίδα). Τα παραπάνω θα μπορούσαν να εξετάσουν την αύξηση των υπηρεσιών του οικοσυστήματος, εάν μπορούν να διατηρηθούν μακροπρόθεσμα. Με καλή γνώση των ειδών δέντρων και τη φύτευσή τους σε κατάλληλη τοποθεσία, είναι πιθανό να απαιτηθούν λιγότερες διαχειριστικές ενέργειες, άρα χαμηλότερο κόστος συντήρησης. Επιπλέον, οι πιθανότητες προσβολής από παράσιτα, έντομα ή/και ασθένειες μπορούν να μειωθούν.
4.3.5. Συστάσεις για τη χρήση του εργαλείου χαρακτηρισμού ειδών
Στην επόμενη ενότητα δίνονται ορισμένες συστάσεις για τη χρήση του εργαλείου χαρακτηρισμού ειδών δέντρων.
Ο πίνακας λειτουργεί σύμφωνα με τους στόχους (χωρικοί, λειτουργικοί, αισθητικοί, οικοσυστημικοί, μεταξύ άλλων) που ορίζονται στο αστικό έργο, γεγονός που επιτρέπει την κατάταξη των πρώτων μεταβλητών σε αυτό. Σε αυτό το σημείο πρέπει να είναι γνωστοί οι περιορισμοί του χώρου ή του χώρου εργασίας, το κλίμα και τα κρίσιμα αστικά στοιχεία. Αυτά τα κριτήρια θα πρέπει να έχουν την ίδια βαρύτητα στην απόφαση για ποιο είδος είναι κατάλληλο για φύτευση ή αξιολόγηση της θέσης του σε μια διάγνωση. Για αυτό, τα φίλτρα που έχει το πρόγραμμα excel μπορούν να καταληφθούν. Αυτό θα επέτρεπε τη δημιουργία μιας λίστας ειδών που θα μπορούσαν να λειτουργήσουν για το αστικό έργο.
Συνιστάται ο επαγγελματίας που το χρησιμοποιεί να έχει γνώση της λειτουργίας των δέντρων, για μεγαλύτερη βελτιστοποίηση των πληροφοριών. Προτείνονται οι ακόλουθες σκέψεις:
- Ο στόχος του έργου θα πρέπει να είναι σαφής ώστε να προσδιορίζονται σωστά τα χαρακτηριστικά που πρέπει να παρουσιάζει το δέντρο και να είναι σε θέση να καθορίσει τις προτεραιότητες του φίλτρου όπως επιθυμείτε.
- Θα πρέπει να είναι γνωστά τα κλιματικά χαρακτηριστικά του χώρου του έργου, ώστε να είναι δυνατή η επιλογή του ιδανικού είδους.
- Θα πρέπει να είναι γνωστές οι υπάρχουσες επιφανειακές και υπόγειες υποδομές στο χώρο του έργου, ώστε να εντοπιστούν οι προϋποθέσεις που πρέπει να πληροί το δέντρο! για να μην έχουμε συγκρούσεις με το περιβάλλον.
- Θα πρέπει να γίνει μελέτη της ποιότητας του εδάφους.
- Θα πρέπει να προσδιοριστεί εάν υπάρχει διαθέσιμο νερό για άρδευση και να αξιολογηθεί εάν η άρδευση είναι η πιο κατάλληλη απόφαση μακροπρόθεσμα (σκοπιμότητα νερού).
- Θα πρέπει να προστίθενται σ’ αυτό το εργαλείο όσο το δυνατόν περισσότερα είδη δέντρων, ώστε να υπάρχει μεγάλη ποικιλία που να καλύπτει όλες τις περιοχές της χώρας.
- Θα πρέπει να δοθεί προτεραιότητα στα ιθαγενή είδη και σε αυτά που είναι διαθέσιμα σε φυτώρια.
4.4. Πρόταση ευαισθητοποίησης και διάδοσης για τη διαχείριση των αστικών δέντρων
Στη συνέχεια, παρουσιάζεται στους επαγγελματίες του MINVU μια πρόταση για δραστηριότητες διάδοσης και ευαισθητοποίησης σχετικά με την ενσωμάτωση των αστικών δέντρων σε δημόσιους χώρους.
4.4.1. Ανάλυση έρευνας σύμφωνα με τα συμμετέχοντα ιδρύματα
Πραγματοποιήθηκε έρευνα για τον προσδιορισμό αυτών των περιοχών διαχείρισης των αστικών δέντρων με προτεραιότητα, στους επαγγελματίες από διαφορετικούς χώρους εργασίας. Για αυτό, εξετάστηκε η ταξινόμηση αυτών των παραγόντων, για τα τέσσερα στάδια του έργου του αστικού δέντρου, που συμφωνήθηκε με τον αντίστοιχο τεχνικό σύμβουλο μελετητή: διάγνωση, σχεδιασμός, κατασκευή και φροντίδα.
Αναλύθηκαν τετρακόσιες εβδομήντα εννέα (479) έρευνες, με ποσοστό ολοκλήρωσης 77%. Αυτό σημαίνει ότι τριακόσια εβδομήντα (370) άτομα συμπλήρωσαν τις έντεκα (11) ερωτήσεις της έρευνας. Υπήρχαν περίπου εκατό (100) απαντήσεις που δεν απαντήθηκαν με πλήρη τρόπο ή που απάντησαν ότι η εργασία τους δεν περιλαμβάνει κανένα από τα στάδια που προσδιορίστηκαν. Όλα τα αποτελέσματα της έρευνας παραδίδονται, σε μορφή excel.
Το σχήμα 20 δείχνει τα συμμετέχοντα ιδρύματα και το ποσοστό ανταπόκρισης ανά φορέα. Αξίζει να τονιστεί η υψηλή συμμετοχή των επαγγελματιών του MINVU τόσο σε κεντρικό όσο και σε περιφερειακό επίπεδο (SEREMI – SERVIU) (άνω του 50%), ακολουθούμενοι από τους επαγγελματίες από τους Δήμους (17,57%) και τους εργαζόμενους στον ιδιωτικό τομέα που εργάζονται στην περιοχή των δέντρων (9%).
Σύμφωνα με τον Πίνακα 12 και το Σχήμα 21, η μεγαλύτερη συμμετοχή βρίσκεται στο στάδιο του σχεδιασμού, με 272 άτομα που αντιπροσωπεύουν το 61% και τη διάγνωση με 261 άτομα που αντιπροσωπεύουν το 56%. Το στάδιο με τη χαμηλότερη συμμετοχή αντιστοιχεί στη φροντίδα, με 119 απαντήσεις με 29% και στην Κατασκευή, με 184 απαντήσεις να είναι 44%. Είναι σημαντικό να ληφθεί υπόψη ότι οι συμμετέχοντες θα μπορούσαν να ανταποκριθούν σε περισσότερα από ένα από τα στάδια, έτσι ώστε τα ποσοστά μεταξύ τους να υπερβαίνουν το 100%, επομένως, τα ποσοστά είναι ανεξάρτητα το ένα από το άλλο. Ο Πίνακας 12 δείχνει τη σύνοψη των απαντήσεων σε κάθε ένα από τα στάδια.
Πίνακας 12. Αριθμός ερωτηθέντων, ανάλογα με το στάδιο του έργου
| Στάδιο έργου | Αριθμός συμμετεχόντων | Συμμετοχή (%) |
| Διάγνωση | 261 | 56 |
| Σχεδιασμός | 272 | 61 |
| Κατασκευή | 184 | 44 |
| Φροντίδα | 119 | 29 |
Εικόνα 21. Κατανομή των ερωτηθέντων κατά στάδιο διαχείρισης αστικών δέντρων. Αριθμός Πιστοποιημένων Συμμετεχόντων ανά Στάδιο

Στο πλαίσιο της διάγνωσης, τα ιδρύματα που εμπλέκονται σε αυτό το στάδιο προσδιορίστηκαν όπως απεικονίζεται στην εικόνα 22.

Εικόνα 22.
Στο στάδιο του σχεδιασμού παρατηρείται μείωση του αριθμού των συμμετεχόντων φορέων και αλλαγή στην κατανομή των ποσοστών, όπως η SERVIU και οι Δήμοι (Εικόνα 23). Στην περίπτωση του σταδίου κατασκευής, η κατανομή είναι παρόμοια με το στάδιο του σχεδιασμού, όπου το SERVIU αντιπροσωπεύει υψηλότερο ποσοστό, ακολουθούμενο από τους δήμους (Εικόνα 24).

Εικόνα 24. Κατανομή των ερωτηθέντων ανά φορέα στο στάδιο της κατασκευής
Τέλος, για το στάδιο της φροντίδας, οι Δήμοι είναι οι πλέον εμπλεκόμενοι φορείς (εικόνα 25).

Εικόνα 25. Κατανομή των ερωτηθέντων από το ίδρυμα στο στάδιο της φροντίδας
4.4.2. Ανάλυση της έρευνας σύμφωνα με τα στάδια του έργου
Όπως αναφέρθηκε σε προηγούμενες ενότητες, λήφθηκαν τριακόσιες εβδομήντα (370) ολοκληρωμένες απαντήσεις, οι οποίες επιτρέπουν τον εντοπισμό των περιοχών διαχείρισης των αστικών δέντρων. Ζητήθηκε από τους ερωτηθέντες να ορίσουν τρεις παράγοντες, οι οποίοι ήταν κρίσιμοι στα στάδια διάγνωσης και φροντίδας. Εκτός από την επιλογή πέντε κρίσιμων παραγόντων για τα στάδια σχεδιασμού και κατασκευής.
Η Διάγνωση αναγνωρίζει πέντε (5) συγκρούσεις που εντοπίστηκαν από την πλειοψηφία των ερωτηθέντων. Παρατηρείται στο Σχήμα 26, ότι τα τρία πιο επιλεγμένα είναι: η διαθεσιμότητα μιας πηγής νερού για άρδευση με 65%, οι πληροφορίες για το υπάρχον φυτικό υλικό, η φυτοϋγειονομική του κατάσταση με 63% και οι κλιματικές πληροφορίες, οι βροχοπτώσεις και άλλα τοπικές γεωγραφικές συνθήκες με 62%. Αναφέρονται επίσης από τους ερωτηθέντες οι διαθέσιμες πληροφορίες για το έδαφος (47%) και η διαθεσιμότητα πληροφοριών στο στάδιο της διάγνωσης (38%) (Εικόνα 26).

Εικόνα 26. Συχνότητα απαντήσεων για το διαγνωστικό στάδιο
Στο στάδιο του Σχεδιασμού, ο «καθορισμός του στόχου του έργου για την προσαρμογή της επιλογής των δέντρων» (50%) έχει υψηλότερο ποσοστό. Η ύπαρξη εναέριας υποδομής, οι πληροφορίες για το υπάρχον φυτικό υλικό, όπως η φυτοϋγειονομική του κατάσταση και η εκτίμηση του κόστους συντήρησης του είδους είναι αυτά που συνεχίζουν σε προτεραιότητα, αθροιστικά άνω του 45%. Η θέση του φωτιστικού και η χρήση κοινής γλώσσας μεταξύ του πελάτη και του εκτελεστή διακρίνονται ως μη πολύ σχετικές σε αυτό το στάδιο.

Εικόνα 27. Συχνότητα αποκρίσεων για το στάδιο του σχεδιασμού
Στο στάδιο της Κατασκευής, η πλειοψηφία (79%) αναγνωρίζει ότι η προστασία των υφιστάμενων δέντρων στην περιοχή κατασκευής είναι η πιο κρίσιμη, ακολουθούμενη από τη γνώση της φροντίδας των δέντρων (61%). Και οι δύο παράγοντες στοχεύουν στην κατανόηση του τρόπου διατήρησης των αστικών δέντρων (Εικόνα 28) και απαιτούν την ανάπτυξη τεχνικών γνώσεων για την αντιμετώπιση αυτού του προβλήματος, υποδεικνύοντας την ανάγκη κατάρτισης επαγγελματιών. Άλλοι περιορισμοί που σχετίζονται με την εγκατάσταση είναι η ποιότητα του εδάφους και η ποιότητα των φυτών, παράγοντες που πρέπει να ληφθούν υπόψη κατά την ανάπτυξη ενός αστικού έργου.
Για το στάδιο της Φροντίδας, τα δύο αποτελέσματα με προτεραιότητα παρουσιάζονται αναλυτικά στο εικόνα 29. Αυτά ήταν οι «τεχνικές γνώσεις του προσωπικού φροντίδας» και ο «αποτελεσματικός και αποδοτικός σχεδιασμός φροντίδας» που αντιπροσωπεύουν το 63% και το 61% αντίστοιχα.

Εικόνα 29. Συχνότητα αποκρίσεων για το στάδιο συντήρησης
Σε δεύτερη ομάδα προτεραιότητας, είναι η γνώση και η φροντίδα των φυτεμένων ειδών, η έλλειψη οικονομικών πόρων για τη φροντίδα και τη χρήση και συντήρηση του συστήματος άρδευσης, όλα με τιμές μεταξύ 40% και 50%. Στη βιβλιογραφία που έγινε ανασκόπηση, επισημαίνεται ότι κατά το στάδιο της διάγνωσης είναι εξαιρετικά σημαντικό να γνωρίζουμε τις συνθήκες του χώρου και δεν αναφέρεται στο στάδιο του σχεδιασμού. Κατά την κατασκευή εκτός από τις τεχνικές προδιαγραφές, είναι σημαντικό να γνωρίζετε την έκθεση στον ήλιο, τη μορφή ανάπτυξης και την ανοχή στην ξηρασία ή την υπερχείλιση από νερό.
Για τη φροντίδα, οι Bradshaw et al. (1995) επισημαίνουν, ως τους πιο σημαντικούς, εκείνους τους παράγοντες που σχετίζονται με τη διαχείριση και όχι με την επιλογή του είδους. Κατά τη διάρκεια της επίβλεψης, για την παρακολούθηση της απόδοσης του δέντρου στη θέση φύτευσης, επισημαίνεται η ανοχή στη μόλυνση και στην αλατότητα, η ευαισθησία σε παράσιτα και ασθένειες, όπως και η έκθεση στον ήλιο. Όλες είναι μεταβλητές που σχετίζονται με την επιλογή και την αναγνώριση των ειδών δέντρων (Πίνακας 13).
Πίνακας 13. Συστατικά και κύριοι παράγοντες του δέντρου, σύμφωνα με στάδια του πολεοδομικού έργου.

4.4.3. Πρόταση διαγράμματος ροής στη διαχείριση του αστικού δέντρου
Με βάση τα αποτελέσματα της έρευνας και από την εξέταση της ανάλυσης από τους Bradshaw et al. (1995) κατασκευάστηκε μια πρόταση διαγράμματος ροής, χρησιμοποιώντας bizagi (εικόνα 30), του οποίου η συμβολολογία περιγράφεται λεπτομερώς στην εικόνα 31. Με βάση τα δεδομένα που ελήφθησαν, οι αποφάσεις και τα ορόσημα που επιτρέπουν τη σωστή προσέγγιση στην ανάπτυξη ενός έργου αστικού δέντρου είναι για το κάθε στάδιο:
Για το διαγνωστικό στάδιο, παρουσιάζεται ως σχετικό να υπάρχουν πληροφορίες για τη φυτοϋγειονομική κατάσταση των δέντρων, την κατάλληλη κλιματική κατάσταση, τη διαθεσιμότητα νερού για άρδευση στον τομέα και την κατάσταση των εδαφών και των υπαρχουσών υποδομών.
Αυτά προηγούνται, μαζί με τους στόχους του έργου και τη μελέτη της διαθεσιμότητας ειδών από τα φυτώρια, είναι τα βασικά για το στάδιο του σχεδιασμού, στον οποίο όταν πραγματοποιείται η δράση επιλογής του κατάλληλου είδους για το έργο και για τη θέση του, λαμβάνονται υπόψη οι παράγοντες του κύκλου ανάπτυξης κατά τη διάρκεια και μέχρι την ωρίμανση αυτών.
Στο στάδιο της κατασκευής, οι σχετικές πτυχές είναι: η προστασία των υπαρχόντων δέντρων, η αγορά φυτών και η συντήρηση των ατόμων στο έδαφος. Αυτό θα μπορούσε να αυξήσει την επιβίωση και την εγκατάσταση του αριθμού των ατόμων των ειδών δέντρων.
Το στάδιο της φροντίδας θα πρέπει να θεωρείται ως ετήσιος και συνεχής κύκλος εργασιών και προμήθειας υλικών με σύνταξη προϋπολογισμού, ο οποίος θα επιτρέπει την παρακολούθηση της επιβίωσης των αστικών δέντρων, όπως και την αντικατάσταση ατόμων που βρίσκονται σε κακή κατάσταση ή των νεκρών.

Εικόνα 30. Διάγραμμα ροής ενεργειών και αποφάσεων που σχετίζονται με το Αστικό Δέντρο, κατά τα στάδια ενός αστικού έργου. Αντιπροσωπεύει τη ροή των ενεργειών και των αποφάσεων που σχετίζονται με τα αστικά δέντρα, στη διαδικασία διάγνωσης, κατασκευής και φροντίδας χώρων πρασίνου.

Εικόνα 31. Συμβολολογία που χρησιμοποιείται στο διάγραμμα ροής (bizagi)
4.4.4. Προκαταρκτική πρόταση για την ευαισθητοποίηση των επαγγελματιών του MINVU
Ακολουθεί μια προκαταρκτική πρόταση περιεχομένου για μελλοντική ευαισθητοποίηση για επαγγελματίες του Minvu, που σχετίζεται με τα τέσσερα (4) στάδια που εμπλέκονται σε ένα σχέδιο δενδροκομίας: διάγνωση, σχεδιασμός, κατασκευή και φροντίδα, που περιγράφονται στο προηγούμενα σημεία.
4.4.4.1. Διαγνωστικό στάδιο
Στο διαγνωστικό στάδιο, οι πληροφορίες (δεδομένα στοιχεία) πρέπει να περιέχουν και να συνδέονται με τον προσδιορισμό των χαρακτηριστικών του τόπου (προηγούμενες μελέτες τοποθεσίας) που να σχετίζονται με την ανάπτυξη των ειδών δέντρων. Για αυτό, πρέπει να είναι γνωστές οι συνθήκες του εδάφους, συμπεριλαμβανομένου του βαθμού συμπύκνωσης (προσέγγιση της ικανότητας αποστράγγισης), του pH, καθώς και της περιεκτικότητας σε άλατα και οργανική ύλη. Θα πρέπει να αξιολογηθούν οι συνθήκες φωτισμού που δέχεται ο χώρος κατά τη διάρκεια της ημέρας, η διαθεσιμότητα άρδευσης και οι πιθανές πηγές ρύπανσης.
Πρέπει να γίνει χαρτογράφηση των υφιστάμενων δέντρων, ανάλογα με την κατάσταση φροντίδας, άρδευσης και της φυτοϋγειονομικής τους κατάστασης. Οι πληροφορίες για τα χαρακτηριστικά του τόπου τοποθέτησης (φύτευσης) περιλαμβάνουν την αξιολόγηση της προϋπάρχουσας βλάστησης στον τόπο, με βάση τον αριθμό των δέντρων, τα είδη, το ύψος, την παρουσία παρασίτων και τα άρρωστα δέντρα (φυτοϋγειονομική κατάσταση), προκειμένου να αξιολογηθεί η συνάφεια διατήρησης της εν λόγω βλάστησης στο χώρο του έργου.
Σε αυτό το στάδιο, ο στόχος του έργου πρέπει να καθοριστεί, για παράδειγμα, η κύρια χρήση του, σε μια πλατεία θα είναι ψυχαγωγική. Ή ένα άλλο παράδειγμα είναι η δενδροφύτευση ενός χώρου πρασίνου, στόχος του οποίου μπορεί να είναι η συμμόρφωση με ένα Πρόγραμμα Αντιστάθμισης Εκπομπών Ρύπων που έχει θεσπιστεί από τη ΜΠΕ. Στην περίπτωση ενός χώρου πρασίνου κοντά σε αυτοκινητόδρομο, ο στόχος θα μπορούσε να είναι η φύτευση δέντρων για να υπάρχει ανεμοθραύστης και ρυθμιστής θορύβου.
Τα προαναφερθέντα δεδομένα πρέπει να συλλέγονται και να αξιολογούνται από επαγγελματίες του περιβαλλοντικού τομέα, όπως γεωπόνους, δασολόγους, μηχανικούς περιβάλλοντος, βιολόγους, γεωγράφους ή άλλους επαγγελματίες συναφών περιοχών, όλοι έχουν εξειδικευμένα μαθήματα τουλάχιστον έξι (6) μηνών.
Σε αυτό το στάδιο, πρέπει να εντοπιστούν και να χαρτογραφηθούν οι κρίσιμες μεταβλητές της τοποθεσίας που θα μπορούσαν να επηρεάσουν την εγκατάσταση και τη μελλοντική ανάπτυξη νέων και υπαρχόντων δέντρων. Επιπλέον, ο επαγγελματίας της περιοχής καλείται να κάνει προτάσεις για τον τρόπο προστασίας των υπαρχόντων δέντρων που θέλετε να διατηρήσετε εντός της περιοχής του έργου, προκειμένου να τρόπο να τα συμπεριλάβει στις προδιαγραφές του διαγωνισμού. Το εργαλείο χαρακτηρισμού, που αναπτύχθηκε στο προηγούμενο σημείο, υποστηρίζει την αναγνώριση υπαρχόντων ειδών.
4.4.4.2. Στάδιο σχεδιασμού
Προτείνεται οι επαγγελματίες που θα συμμετέχουν σε αυτό το στάδιο να έχουν εξειδικευμένες σπουδές στον τομέα της διαμόρφωσης, όπως Γεωτεχνικοί Πρασίνου, αρχιτέκτονες τοπίου, οικολόγοι τοπίου, μεταξύ άλλων, που έχουν εξειδικευμένα μαθήματα. τουλάχιστον 6 μηνών σε προγράμματα αστικών εκτάσεων πρασίνου.
Οι επαγγελματίες πρέπει να είναι σε θέση να διαμορφώσουν ένα προκαταρκτικό έργο σύμφωνα με τα χαρακτηριστικά της τοποθεσίας. Η εν λόγω διατύπωση (πρόταση) πρέπει να παρουσιαστεί στην κοινότητα, προκειμένου να προσαρμοστεί το σχεδιασμένο έργο στις ανάγκες και τις προτιμήσεις των ανθρώπων που κατοικούν στον τόπο.
Οι επαγγελματίες που συμμετέχουν σε αυτό το στάδιο του έργου πρέπει να έχουν γνώση και εμπειρία από είδη δέντρων. Το εργαλείο χαρακτηρισμού ειδών δέντρων, που αναπτύχθηκε σε αυτήν την συμβουλευτική μελέτη, μπορεί να συμβάλει στη γνώση του είδους, καθώς και στις συνθήκες που ωφελούν την ανάπτυξη και την επιβίωσή τους. Τα προαναφερθέντα είναι σύμφωνα με τα αποτελέσματα της έρευνας που διενεργήθηκε από αυτήν την εταιρεία συμβούλων σε τεχνικούς και επαγγελματίες που εργάζονται στο αστικό πράσινο. Δεδομένου ότι ένα από τα αποτελέσματα της έρευνας σχετίζεται με το στάδιο του σχεδιασμού, θεωρείται σημαντικό να υπάρχουν πληροφορίες για τα είδη για να καθοριστούν ποια είναι καλύτερα προσαρμοσμένα στον τόπο και στις τοπικές υδάτινες, εδαφικές και κλιματικές συνθήκες.
Σε αυτό το στάδιο, τα είδη που θα χρησιμοποιηθούν στο έργο πρέπει να είναι γνωστά και να προτείνονται, σύμφωνα με τη διαθεσιμότητα στα τοπικά φυτώρια, όπου θα πρέπει να είναι γνωστό: πόσα και ποια είδη, μεγέθη σακουλών (ανάλογα με την ανάπτυξη του ριζικού συστήματος (ριζόμπαλα)), ύψος δέντρου και η κατάσταση ανάπτυξης.
4.4.4.3. Στάδιο κατασκευής
Σε αυτό το στάδιο, προτείνεται η παρουσία κατάλληλων επαγγελματιών για την ανάληψη του ρόλου των Επιθεωρητών (landscape ITO), τόσο από την κατασκευαστική εταιρεία όσο και από τον εντεταλμένο φορέα κατασκευής του έργου (Επιβλέπον του έργου), οι οποίοι πρέπει να διαθέτουν τεχνικές γνώσεις και τεράστια εμπειρία (σε 6 μήνες) σε δέντρα στο την πόλη και σε χώρους πρασίνου.
Θα πρέπει να εκπαιδευτούν σε προγράμματα δεντροφύτευσης, δίνοντας έμφαση σε ορισμένα στοιχεία της δράσης φύτευσης, όπως το μέγεθος του λάκκου, η διαχείριση των προϊόντων εκσκαφής και των σκουπιδιών που υπάρχουν στο έδαφος, χρήση σάπιων φύλλων, εγκατάσταση άρδευσης, χρήση πασσάλων και λίπανση, μεταξύ άλλων.
Επιπλέον, πρέπει να έχουν γνώσεις σχετικά με τη διαχείριση των δέντρων πριν και κατά τη διάρκεια της εκτέλεσης της εργασίας, για παράδειγμα, μεθόδου αφαίρεσης της σακούλας της ρίζας, από το φυτώριο χωρίς να σπάσει ή να καταστραφεί η μπάλα της ρίζας, η μεταφορά και ο χειρισμός των φυτών από το φυτώριο στο χώρο φύτευσης, λαμβάνοντας υπόψη την προσωρινή αποθήκευσή του πριν από τη φύτευση.
Όσον αφορά τα προϋπάρχοντα δέντρα στο χώρο του έργου, εάν αποφασιστεί να κρατηθούν ορισμένα ή όλα τα άτομα, ο επιθεωρητής πρέπει να εξασφαλίσει τη σωστή προστασία και συντήρησή τους. οι οποίες θα μπορούσαν να περιλαμβάνουν ορισμένες αποφάσεις σχετικά με το εάν απαιτούν άρδευση, κλάδεμα, λίπανση, κατασκευή λεκανών άρδευσης, διαχείριση παρασίτων και ασθενειών, εάν υπάρχουν, μεταξύ άλλων.
4.4.4.4. Στάδιο φροντίδας και παρακολούθησης
Το στάδιο φροντίδας αντιστοιχεί στην περίοδο κατά την οποία τα δέντρα καταφέρνουν να εγκατασταθούν στο εργοτάξιο του έργου, αυτό διαρκεί τουλάχιστον έως και 3 χρόνια από το τέλος του σταδίου κατασκευής. Κατά τη φροντίδα, πρέπει να διασφαλίζεται η υγεία των δέντρων, γι’ αυτό πρέπει να αναγνωριστεί εάν το δέντρο έχει δομική βλάβη και τι πρέπει να γίνει για να το διορθώσουμε. Για παράδειγμα, αν έχει προσβληθεί από παράσιτα ή ασθένεια και πρέπει να ξέρει πώς να το λύσει, εάν το δέντρο μεταξύ άλλων, χρειάζεται λίπανση, περισσότερο ή λιγότερο πότισμα. Αυτός είναι ο λόγος για τον οποίο είναι εξαιρετικά σημαντικό το αρμόδιο προσωπικό για τη φροντίδα να προέρχεται από εκπαιδευτικό ίδρυμα από το οποίο να έχει αποκτήσει τεχνικές δεξιότητες για να εκτελέσει αυτές τις εργασίες.
Στο στάδιο της φροντίδας πραγματοποιούνται δραστηριότητες που σχετίζονται με την αξιολόγηση της ανάπτυξης και της κατάστασης των δέντρων, σε σχέση με το χρόνο κατασκευής του έργου. Συνιστάται η θέσπιση διαδικασιών παρακολούθησης των δέντρων, όσον αφορά τη φυτοϋγειονομική τους κατάσταση, την άρδευση, το ποσοστό επιβίωσης, την αντικατάσταση ατόμων, την κατάσταση της κόμης τους, μεταξύ άλλων διαδικασιών και τη φροντίδα των ατόμων ανά είδος και τοποθεσία.
Συνιστάται οι εργασίες φροντίδας να εκτελούνται ή/και να επιβλέπονται από επαγγελματίες, όπως γεωπόνους, δασολόγους ή άλλους επαγγελματίες από συναφείς τομείς, που διαθέτουν όμως πιστοποιημένες τεχνικές γνώσεις. Η εν λόγω πιστοποίηση θα πρέπει να περιλαμβάνει μαθήματα σχετικά με τη διαχείριση του εδάφους, τη λίπανση, την εκπαίδευση και το υγειονομικό κλάδεμα, την άρδευση ή τη διαχείριση του νερού, τη διαχείριση παρασίτων και ασθενειών.
Η φροντίδα των δέντρων είναι κυρίως αρμοδιότητα των Δήμων, εκτός από άλλες υπηρεσίες όπως άλση και πάρκα, νησίδες λεωφόρων, που αρμόδιες είναι οι Περιφέρειες, ιδρύματα και υπεύθυνες φροντίδας είναι ιδιωτικές εταιρείες έργων πρασίνου. Πολλές από τις συντηρήσεις των Δημόσιων Οργανισμών ανατίθενται με υπεργολαβία σε ιδιωτικές εταιρείες φροντίδας χώρων πρασίνου, ενώ ένα μικρότερο μέρος διεκπεραιώνεται απευθείας από την αρμόδια υπηρεσία.
Ο υπεύθυνος επαγγελματίας σε αυτό το στάδιο πρέπει να έχει εκτεταμένες γνώσεις σχετικά με την ανάπτυξη των δέντρων σε συνθήκες πόλης, να εντοπίζει έγκαιρα πιθανές συγκρούσεις μεταξύ των δέντρων και του περιβάλλοντος στο οποίο αναπτύσσονται και να παρέχει λύσεις την κατάλληλη στιγμή. Αυτές οι λύσεις περιλαμβάνουν ενέργειες αντικατάστασης για τα άτομα που δεν προσαρμόστηκαν στο χώρο του έργου, αύξηση ή μείωση της άρδευσης, εφαρμογή κλαδέματος διαμόρφωσης, λίπανση, κατασκευή λεκανών άρδευσης και διαχείριση παρασίτων και ασθενειών εάν εμφανιστούν.
4.4.4.5. Πρόταση ελάχιστου περιεχομένου ευαισθητοποίησης
Στη συνέχεια, προτείνονται θέματα και ελάχιστο περιεχόμενο που θα πρέπει να περιλαμβάνει μια εκπαιδευτική διαδικασία για υπαλλήλους που εργάζονται στα διάφορα στάδια της διαχείρισης αστικών δέντρων:
- Θέματα που σχετίζονται με τη γενική κατανόηση των φυτών: ταξινόμηση φυτών, δομή και μορφολογία φυτών, βιογεωγραφία φυτικών ειδών, φυσιολογία φυτών, επιδράσεις περιβαλλοντικών μεταβλητών στην ανάπτυξη των φυτών: έδαφος, κλίμα, αέρας και νερό, αυτοφυή, εξωτικά και χωροκατακτητικά αστικά είδη δέντρων της Χιλής.
- Θέματα που σχετίζονται με τις έννοιες των αστικών δέντρων: βασικοί ορισμοί των αστικών δέντρων, ιστορία του παρελθόντος, ανάπτυξη και αναπαραγωγή των δέντρων στις πόλεις, περιβαλλοντικοί παράγοντες που επηρεάζουν τα φυτά όπως εδάφη, κλίματα, ατμοσφαιρικές διεργασίες, υδρολογία.
- Θέματα που σχετίζονται με αστικά δέντρα και ανθρώπους: κοινωνία και φύση, επιπτώσεις της βλάστησης στην υγεία των ανθρώπων, υπηρεσίες οικοσυστήματος που παρέχονται από αστικά δέντρα (βασικές έννοιες, δείκτες, ποσοτικοποίηση και αποτίμηση), οφέλη για τους ανθρώπους που παρέχονται από την αστική βιοποικιλότητα.
- Θέματα που σχετίζονται με τον σχεδιασμό και τις πολιτικές για τα αστικά δέντρα: ανασκόπηση πολιτικών, σχεδίων, στρατηγικών, διακυβέρνησης και χρηματοδότησης αστικών δέντρων στη Χιλή και στον κόσμο, συμμετοχή των πολιτών σε αποφάσεις για αστικά δέντρα με βάση εκπαιδευτικά προγράμματα για αυτό το θέμα (προσδιορισμός προτιμήσεων και ανάγκες των ανθρώπων, δεσμευτική συμμετοχή των πολιτών, στρατηγικές επικοινωνίας).
- Θέματα που σχετίζονται με τον σχεδιασμό δράσεων αστικών δέντρων: διαχείριση αστικών δέντρων, σχέδια διαχείρισης αστικών δέντρων, δημιουργία και χαρτογράφηση δέντρων, παρακολούθηση της κατάστασης των αστικών δέντρων, προσαρμογή και μετριασμός της κλιματικής αλλαγής μέσω της διαχείρισης των αστικών δέντρων.
- Θέματα που σχετίζονται με την άμεση εργασία με δέντρα της πόλης: εγκατάσταση δέντρων (φύτευση, σκάψιμο, χρήση κομπόστ, κατασκευή δικτύων άρδευσης, χρήση πασσάλων για στήριξη και προστασία), συντήρηση αστικών δέντρων (εκπαίδευση και υγειονομικό κλάδεμα, λίπανση διαχείρισης εδάφους, παρακολούθηση και διαχείριση παρασίτων και ασθενειών).
4.4.5. Πρόταση για τη διάδοση και χρήση του εργαλείου χαρακτηρισμού των αστικών δέντρων
Προτείνεται στρατηγική ευαισθητοποίησης και εκπαίδευσης για επαγγελματίες που θα εργαστούν στα διάφορα στάδια έργων που σχετίζονται με τα αστικά δέντρα, λαμβάνοντας υπόψη τα αναθεωρημένα προϊόντα και έννοιες.
Στην εικόνα 32 φαίνονται οι ενδιαφερόμενοι φορείς, οι οποίοι σχετίζονται με έργα αστικών δασικών εκτάσεων.
Για τους επαγγελματίες του MINVU με γνώσεις δέντρων, όπως γεωπόνους, δασολόγους, βιολόγους ή επαγγελματίες από συναφείς τομείς με εξειδίκευση, για τουλάχιστον 6 μήνες, σε θέματα αστικών δέντρων, προτείνεται η ακόλουθη στρατηγική:
- Ανάγνωση και κατανόηση της έκθεσης που συντάχθηκε από αυτήν την εταιρεία συμβούλων.
- Ζωντανό διαδικτυακό σεμινάριο: θεωρία και εργασία με το εργαλείο επιλογής αστικών δέντρων (κατανόηση μεταβλητών δέντρων που επηρεάζουν την επιλογή των ειδών και σωστή χρήση του πίνακα αποφάσεων). Ηχογράφηση του διαδικτυακού σεμιναρίου για μελλοντική αναφορά.
- Πρόσωπο με πρόσωπο θεωρητικό-πρακτικό μάθημα σχετικά με τη χρήση του εργαλείου επιλογής αστικών ειδών δέντρων για τη δημιουργία εμπειρίας. Στην περίπτωση επαγγελματιών που συμμετέχουν σε έργα αστικών δέντρων, αλλά δεν έχουν συγκεκριμένες γνώσεις για τα δέντρα στις πόλεις.
Όσον αφορά τους επαγγελματίες του MINVU που συμμετέχουν στη λήψη αποφάσεων σε έργα αστικών δέντρων, συνιστάται η ακόλουθη στρατηγική:
- Μάθημα (1η ημέρα) για το δέντρο και τη σχέση του με το βιοτικό και αβιοτικό περιβάλλον της πόλης.
- Μάθημα (2η ημέρα) για τα χαρακτηριστικά του υγιούς δέντρου στην πόλη και τα οφέλη που παρέχει αυτή η κατάσταση στους ανθρώπους, θα πρέπει να τονιστεί η σημασία της σωστής επιλογής των αστικών ειδών δέντρων σύμφωνα με την τοποθεσία του έργου.
- Μάθημα (ημέρα 3) σχετικά με τη διαχείριση του εργαλείου χαρακτηρισμού των αστικών δέντρων που αναπτύχθηκε σε αυτήν την συμβουλευτική εταιρεία.
- Μάθημα (4η ημέρα) αναγνώριση ειδών θεωρητικό μέρος και εδάφους.
- Η συγκεντρωμένη έκθεση αυτής της συμβουλευτικής εταιρείας θα πρέπει να παραδοθεί ως συμπληρωματική ανάγνωση.
Διάδοση των θεμάτων που καλύπτονται σε αυτή τη μελέτη στο ευρύ κοινό, που αποτελείται από άτομα που μπορεί να έχουν ή να μην έχουν γνώση των αστικών δέντρων στις πόλεις. Συνιστάται η ακόλουθη στρατηγική:
- Διεξαγωγή σεμιναρίων ανοικτών σε επαγγελματίες από τον ιδιωτικό και δημόσιο τομέα καθώς και σε ενδιαφερόμενα άτομα από την κοινωνία των πολιτών.
- Εμφάνιση βίντεο, κινούμενων σχεδίων ή διδακτική και απλή παρουσίαση για τη σημασία των αστικών δέντρων στις πόλεις.
- Εμφάνιση βίντεο, κινουμένων σχεδίων ή σύντομης παρουσίασης σχετικά με επιτυχημένα έργα αστικών δέντρων στη Χιλή.
- Η συγκεντρωμένη έκθεση αυτής της συμβουλευτικής εταιρείας θα πρέπει να παραδοθεί ως συμπληρωματική ανάγνωση.
4.4.6. Σύντομες προτάσεις για προσφορές για έργα αστικών δέντρων
Αυτοί οι επαγγελματίες πρέπει να έχουν πλήρη γνώση της διαχείρισης δέντρων, γι’ αυτό προτείνεται η ομάδα να περιλαμβάνει (τουλάχιστον έναν από ) γεωπόνους, δασολόγους και άλλους επαγγελματίες που έχουν παρακολουθήσει μαθήματα εξειδίκευσης στο τουλάχιστον 6 μήνες σε αστικά δέντρα. Οι γνώσεις σας πρέπει να περιλαμβάνουν την προστασία των υπαρχόντων δέντρων και την εγκατάσταση νέων. Για αυτό, είναι επίσης απαραίτητο να γνωρίζουμε τις προσφορές των φυτωρίων και τον τρόπο λειτουργίας τους (για την αγορά, όχι από την άποψη του πολλαπλασιασμού) προκειμένου να αναγνωριστεί η σκοπιμότητα των ειδών που προσφέρονται στις διάφορες προτάσεις που παρουσιάζονται, για τον διαγωνισμό, σύμφωνα με τα ελάχιστα μεγέθη που απαιτούνται για τα δέντρα.
5. ΤΕΛΙΚΑ ΣΥΜΠΕΡΑΣΜΑΤΑ ΚΑΙ ΣΥΣΤΑΣΕΙΣ
Η ύπαρξη ενός εργαλείου χαρακτηρισμού ειδών έχει μεγάλο αντίκτυπο στη λήψη αποφάσεων για τα στάδια ανάπτυξης των έργων αστικών χώρων πρασίνου λαμβάνοντας υπόψη την απόκτηση υπηρεσιών οικοσυστήματος από αυτά και τον ρόλο τους στη βελτίωση της ευημερίας των ανθρώπων που ζουν στις πόλεις.
Η γνώση των δυνατοτήτων διαφορετικών ειδών δέντρων, ανάλογα με τα χαρακτηριστικά τους, θα επιτρέψει τη διαφοροποίηση των ειδών που χρησιμοποιούνται σε μεγάλη κλίμακα στις πόλεις, προωθώντας την ανθεκτικότητα των πληθυσμών δέντρων έναντι μελλοντικών βιοτικών και αβιοτικών καταπονήσεων, όπως παράσιτα ή/και ξηρασία.
Στην περίπτωση του σταδίου σχεδιασμού, μια επαρκής επιλογή ειδών επιτρέπει τη σωστή οικολογική λειτουργία τους, με χαμηλή συντήρηση μέχρι το στάδιο της ενηλικίωσης, αποκτώντας έναν δενδρώδη πόρο με καλή υγεία, λειτουργικότητα και αισθητική μακροπρόθεσμα.
Η παρούσα εργασία στοχεύει να συμβάλει παρέχοντας μια πρώτη προσέγγιση στις μεταβλητές χαρακτηρισμού των δέντρων και στη σχέση τους με τον αστικό χώρο, λαμβάνοντας υπόψη όχι μόνο τις φυσιολογικές πτυχές των δέντρων, αλλά και τις φυσικο-χωρικές πτυχές που καθορίζουν την εγκατάστασή τους. Όλα αυτά στόχευαν στη δημιουργία ενός μακροπρόθεσμου οράματος, που αναζητά το σωστό δέντρο για τη σωστή θέση, επιτρέποντας να έχουμε λειτουργικά δέντρα, σε καλή κατάσταση και χαμηλή συντήρηση (άρδευση, ελάχιστο κλάδεμα, μεταξύ άλλων).
Η πρόταση για την ανάλυση των αστικών δέντρων πραγματοποιήθηκε λαμβάνοντας υπόψη διαφορετικές περιοχές της χώρας, βασίζεται στη βελτίωση της επιλογής των ειδών δέντρων λαμβάνοντας υπόψη γεωγραφικές μεταβλητές, οι οποίες επιτρέπουν την αξιολόγηση της ανοχής τους στις απαιτήσεις του τόπου και των εκτιμήσεις του έργου. Για αυτό, αναγνωρίζονται τα χαρακτηριστικά των δέντρων που αντικατοπτρίζουν τις τοπικές συνθήκες, τα οποία πρέπει να έχουν για να δημιουργήσουν και να αναπτύξουν επαρκώς, εκτός από το να μπορούν να παρέχουν υπηρεσίες οικοσυστήματος μακροπρόθεσμα.
Σε κάθε μεταβλητή χαρακτηρισμού ανατέθηκε ένας δείκτης ή μια πληροφορία που επιτρέπει τη γνώση του είδους, σύμφωνα με τα στάδια του έργου, λαμβάνοντας υπόψη τη λήψη αποφάσεων κατά τη διαδικασία ανάπτυξης κάθε σταδίου. Η επιλογή και η ιεράρχηση αυτών των μεταβλητών θα εξαρτηθεί από το στάδιο του και το συγκεκριμένο είδος του έργου, επιπλέον των περιορισμών του χώρου ή της τοποθεσίας, όπου θα πραγματοποιηθεί το έργο, όπως οι κοινωνικοί του στόχοι ή ο συνδυασμός και των δύο.
Επιπλέον, είναι δυνατή η δημιουργία συνοπτικών αρχείων ανά είδος, από τις πληροφορίες των μεταβλητών χαρακτηρισμού. Να υπάρχει συστηματοποίηση των πληροφοριών όλων των ειδών, όπως αυτή που παρουσιάζεται στην παρούσα έκθεση, η οποία επιτρέπει τη διευκόλυνση της διαβούλευσης και της γνώσης του είδους, σύμφωνα με τις ιδιαίτερες απαιτήσεις κάθε έργου και κάθε περιοχής της χώρας. Πρόκειται για συνεισφορά κυρίως για το στάδιο του σχεδιασμού των έργων αστικών δέντρων.
Εκτός από την εννοιολογική ανάλυση, όπως η κατασκευή κατηγοριών και μεταβλητών σχετικά με τα είδη δέντρων, πραγματοποιήθηκε διαβούλευση με ειδικευμένους γνώστες του αντικειμένου για να αξιολογηθεί το στάδιο του επιπέδου γνώσης και η συμφωνία μεταξύ επαγγελματιών του κλάδου και άλλων φορέων, σχετικά με τη διαχείριση του αστικού δέντρου, στα διάφορα στάδια παρέμβασής του (διάγνωση, σχεδιασμός, κατασκευή, φροντίδα και παρακολούθηση).
Τα αποτελέσματα που προέκυψαν από τις έρευνες δείχνουν ότι οι επαγγελματίες αναγνωρίζουν ότι η επιλογή των ειδών δέντρων γίνεται στο στάδιο του σχεδιασμού του έργου και ότι αυτό εξαρτάται από τις αποφάσεις που λαμβάνονται σχετικά με τον στόχο του αστικού έργου που θα αναπτυχθεί. Αυτό καθιστά σαφές ότι η πρόταση για τον χαρακτηρισμό του είδους, της παρούσας μελέτης, θα μπορούσε να υποστηρίξει τους επαγγελματίες στη συλλογή των προηγούμενων που συλλέγονται στη διάγνωση, στον καθορισμό των στόχων του έργου και στην επιλογή των ειδών στη διαδικασία σχεδιασμού.
Θα πρέπει να σημειωθεί ότι το εργαλείο αυτό θα πρέπει να έχει μια ευέλικτη και προσαρμοστική προσέγγιση συνεχούς βελτίωσης, δεδομένης της αύξησης των πληροφοριών και των δεδομένων που διατίθενται για την τοπική πραγματικότητα σχετικά με τα αστικά δέντρα. Η απόδοση του είδους στις διάφορες πόλεις, ειδικά όσον αφορά την ανοχή στις συνθήκες του τόπου και του περιβάλλοντος, μπορεί να επικυρωθεί με πληροφορίες από καταγραφές αστικών δασών και με διαβούλευση με ειδικευμένους για την παροχή στοιχείων από τους Δήμους.
Επιπλέον, η κατοχή πληροφοριών απογραφής θα επέτρεπε στον πίνακα να συμπληρωθεί με άλλα είδη, εκτός από τα χρησιμοποιούμενα πιο συχνά, ανακαλύπτοντας είδη που μπορεί να παρουσιάζουν καλύτερες επιδόσεις ή να είναι πιο κατάλληλα. Συνιστάται η αξιολόγηση της συνάφειας και της επάρκειας του εργαλείου χαρακτηρισμού, για να εκτιμηθεί εάν είναι κατανοητό τι θα δικαιολογήσει την απόφαση ή θα πρέπει να δημιουργηθεί μια αυτοματοποίηση του εργαλείου, η οποία δεν απαιτεί μεγαλύτερη γνώση του.
Σύμφωνα με την ανάπτυξη αυτού του έργου, συνιστάται στους πολεοδόμους να έχουν κάποια εξειδίκευση στα δέντρα, προκειμένου να κατανοήσουν πώς λειτουργεί το δέντρο στον αστικό χώρο και πώς σχετίζεται με τα οφέλη που προσφέρουν στους κατοίκους της πόλης πόλη. Στο πλαίσιο αυτό, είναι σκόπιμο να αναπτυχθεί μια βιβλιογραφική συλλογή, η οποία επιτρέπει τη δημοσιοποίηση των υπηρεσιών των δέντρων, ποια είναι η οικολογική λειτουργία που γεννά αυτές τις υπηρεσίες και ποια είναι τα χαρακτηριστικά των δέντρων που σχετίζονται με αυτές τις υπηρεσίες.
Εκτός από τα προαναφερθέντα αποτελέσματα της έρευνας, διαπιστώνεται η ανάγκη τεχνογνωσίας της διαχείρισης των δέντρων στα στάδια κατασκευής και φροντίδας τους. Φαίνεται σκόπιμο να υπάρχουν πιστοποιημένοι δενδροκόμοι, που τους επιτρέπουν να πραγματοποιούν καλύτερα τον έλεγχο στο στάδιο της κατασκευής και να διασφαλίζουν τη διατήρηση των υφιστάμενων δέντρων σε καλή κατάσταση. Θα μπορούσαν επομένως να ελέγξουν τη διαδικασία φύτευσης πέρα από τις απαιτήσεις του ίδιου του διαγωνισμού.
Σε αυτό το κατασκευαστικό στάδιο προτείνεται η παρουσία κατάλληλων επαγγελματιών για την ανάληψη του ρόλου των Επιθεωρητών (landscape ITO), οι οποίοι έχουν γνώσεις διαχείρισης δέντρων πριν και κατά την εκτέλεση της εργασίας. Το ίδιο προτείνεται και για το προσωπικό που χειρίζεται τη φροντίδα των δέντρων.
Η σωστή φροντίδα, τόσο στον σχεδιασμό όσο και στις τεχνικές γνώσεις, είναι ζωτικής σημασίας, καθώς προάγει τη μεγαλύτερη επιβίωση και μακροζωία των αστικών ειδών δέντρων.
Από τις πτυχές πολιτικής και λήψης αποφάσεων, είναι σαφές από την ανασκόπηση των δημοσίων εγγράφων ότι, παρόλο που υπάρχουν πολλά αστικά δέντρα, επικεντρώνονται κυρίως σε τεχνικές και μη στρατηγικές πτυχές. Συνιστάται η δημιουργία ενός οδικού χάρτη που θα καθορίζει πώς να προχωρήσουμε προς τα εμπρός για να αναγνωρίσουμε τα δέντρα (ή την πράσινη υποδομή) ως θεμελιώδες στοιχείο για την ανάπτυξη των πόλεων της Χιλής.
Συνιστάται επίσης η διεξαγωγή ανασκόπησης νέων διεθνών εγγράφων, για την αξιολόγηση του τρόπου με τον οποίο τα δέντρα και οι υποδομές ενσωματώνονται στη στρατηγική ανάπτυξη των πόλεων. Προτείνεται όχι μόνο η αξιολόγηση του περιεχομένου του σχεδίου, αλλά η γνώση της διαδικασίας πίσω από τη δημιουργία αυτών των σχεδίων ή στρατηγικών. Επιπλέον, για να προχωρήσουμε σε στρατηγικά ζητήματα, είναι ενδιαφέρον να προωθηθούν πολυτομεακές ομάδες εργασίας που επιτρέπουν την κοινωνικοποίηση πράσινων υποδομών πέρα από το Υπουργείο Στέγασης και Πολεοδομίας, όπως αυτές που έχουν αναπτυχθεί στο πλαίσιο της συμφωνίας Minvu – Conaf.
Με βάση την ανασκόπηση της μελέτης και τη βιβλιογραφία, ο τεχνικός συνεργάτης έλαβε γνώση των αποτελεσμάτων και της συνεισφοράς της και προτείνει να αποκαλύψει όσα αναφέρονται παρακάτω.
Ο τεχνικός συνεργάτης θεωρεί τα ακόλουθα ως συνεισφορά αυτής της μελέτης:
- Το εργαλείο χαρακτηρισμού ειδών δέντρων επιτρέπει την καθοδήγηση αποφάσεων στα στάδια διάγνωσης, σχεδιασμού, κατασκευής και συντήρησης.
- Η πρόταση οκτώ (8) κατηγοριών και τριάντα τεσσάρων (34) μεταβλητών μπορεί να προσαρμοστεί, μέσω της ανάπτυξης περιφερειακών πιλοτικών έργων, που επιτρέπει την προσαρμογή του εργαλείου ανά γεωγραφικές μακροζώνες (βόρειος, μικρός βορράς, κέντρο, νότος, νότιος νότος) και την τυπολογία του έργου, πέρα από το στάδιο ανάπτυξής του.
- Προωθήστε τις πιστοποιήσεις επαγγελματιών και τεχνικών σε σχέση με τα διάφορα στάδια της διαχείρισης ανάπτυξης δέντρων (CENSE, CONAF και άλλα).
- Ενσωματώστε νέα αυτοφυή είδη στο εργαλείο χαρακτηρισμού.
Ο τεχνικός ομόλογος προτείνει να προχωρήσουμε:
- Στην ανάπτυξη μιας πολιτικής και στρατηγικής για τις πράσινες υποδομές, στόχος του οποίου είναι η πολιτογράφηση των πόλεων, για καλύτερη προσαρμογή στην κλιματική αλλαγή.
- Πρόοδος με νέες ειδικές μελέτες, που σχετίζονται με τυπολογίες αστικών και οικιστικών έργων, καθώς και εμβάθυνση στα διαφορετικά βλαστικά στρώματα (δενδρώδη, θαμνώδη και ποώδη).
- Προώθηση ακαδημαϊκών μελετών που παρέχουν περισσότερες πληροφορίες σχετικά με την προσαρμογή των ιθαγενών ειδών στις πόλεις
- Είναι απαραίτητο να υπάρξει μια βιοκλιματική ζώνη για τη Χιλή, ώστε να παρέχονται πιο ακριβείς συστάσεις.
- Προετοιμάστε απογραφές δέντρων για κάθε ένα από τα στάδια ανάπτυξης ενός έργου (διάγνωση, σχεδιασμός, κατασκευή, συντήρηση και παρακολούθηση).
- Δημιουργία μητρώου επαγγελματιών και τεχνικών που σχετίζονται με τη διαχείριση δέντρων στις πόλεις.
συνεχίζεται → Μέρος Γ΄
Categories: Κηποτεχνία - Έργα Πρασίνου


















Αφήστε μια απάντηση